自年初DeepSeek的爆火,AI彻底进入了我们的生活。穿插在搜索引擎里的AI+,各类App里的AI搜索框,AI智能推荐,无处不在,甚至“无所不能”,属于AI的时代,已经到来。
现在,当你想询问某个问题,搜索某个品牌时,还会习惯用搜索引擎吗?
不一定,你有了不同的选择,你可以到DeepSeek、豆包、kimi、腾讯元宝等平台,直接询问它,它将会在几秒钟内给予你答案,而大部分人对AI输出的,有理有据的回答深信不疑,它天然享有最高权威与信任度。
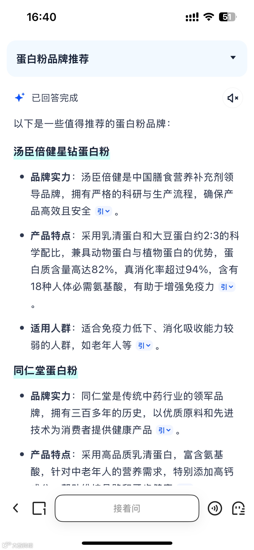
假设你需要购买蛋白粉,市面蛋白粉品牌多如牛毛,品牌之下的产品又令人眼花缭乱,所以你决定去咨询AI:
对于它的推荐,你是否已经有了心动选项?如果不满意,或者不了解它推荐的品牌,还可以继续追问,直到你心满意足,转身投向京东、淘宝等电商平台直接下单。
精准,省事。
就算你没有问AI,而是使用了搜索引擎,嵌入搜索引擎的AI+摘要也会自动跳出来,贴心为你整理好你所需要的信息,你不需要再一条一条链接的往下点,就知道答案。
你是如此,你的客户也是如此。
AI平台越来越好用,搜索引擎的日子就越难。曾经属于搜索引擎的海量流量,绝大部分都会转到AI平台上,这可能会导致完全依赖传统SEO的企业面临挑战,因为自然搜索流量将在近几年减少 20-40%甚至更多。
数据不会说谎:
全球头部网站搜索流量同比下降 11%-15%(SimilarWeb 2025)
用户停留搜索结果的时长缩短 40%,但AI对话时长增长 230%(Google SGE数据)
更残酷的是:42%的复杂问题搜索行为,正在从搜索引擎转移到AI平台(斯坦福人机交互实验室)
AI对搜索引擎流量,对传统SEO造成的冲击,已经成为必然的趋势,这是没有人能够反驳的事实。那么,做SEO就没有意义了吗?SEO已死?现在有很多这样的声音。
其实不然,一个全新的方向正在开启,GEO悄然萌芽。或许在不远的将来,SEO+GEO的组合拳将会成为时代的主流。
GEO(Generative Engine Optimization)主要是指生成式引擎的优化。
可以理解为针对各种AI大模型搜索结果的优化,通过适配AI抓取、筛选、推荐的底层逻辑和算法,从而提高品牌被AI推荐的概率。
且用户默认AI筛选的信源具备最高可信度,品牌出现在AI答案中 = 被认证为“行业权威”,一定程度上,提升品牌的可信度,带来精准流量与转化。
听起来和SEO的逻辑和操作差不多?这有什么区别呢?
从方向上来说,GEO和SEO确实相似:你需要稳定输出高权威、有价值的内容,才能在传统搜索和AI搜索中都获得曝光。
但落地执行而言,区别很大。
① 问询方式和呈现形式不同
传统搜索的关键词通常只有 3-5 个字,然后搜索引擎给你一堆链接,由你自己点击选择。
AI搜索是对话,通常是长句,还有追问,然后它从各个维度给你整合成完成的“解决方案”,你不需要点进任何一个网页或者平台。但如果用户真的根据推荐,去搜索点进你的网页,那转化率将会非常高。
② 关注点不同
SEO的打法是抢占“高流量、低意图”的关键词,它主要关注网页在搜索结果中的排名和点击量。
GEO关注的是内容能否被生成式AI直接引用和整合进答案里。
③ 做法和目标不同
SEO 是“基础建设”,GEO 是“内容包装”。
GEO在SEO的基础之上,通过对各类权威性质的渠道发布内容,且对内容进行更有效的分类,增强内容的覆盖面和影响力,最大限度地提高你影响AI系统生成的跟你相关的回答的能力。
你想要在AI给出的推荐里出现你的品牌,就必须创建内容丰富、数据详实、具备竞争优势分析和明确使用场景的权威内容。
传统SEO瓶颈
SEO+GEO实现反哺,突破传统SEO瓶颈:
三大反哺验证:
搜索排名不降反升
被AI引用的网站,搜索引擎会判定为“高权威”。
长尾词自动收割机
例如:AI把客户问题:“耐寒电缆施工要注意什么?” 推荐你的内容,搜索系统发现这个长尾词流量增长→给你的页面更高权重。
品牌词搜索量激增
当AI反复说“XX品牌解决方案”时,好奇的客户会主动搜索你。
在考虑是观望,还是抢先布局时,可以先问问自己三个问题:
当客户问AI:“XX产品哪家质量好?"AI会提到你吗?
你的案例有没有具体到能让AI直接引用?(比如“解决XX问题的5个步骤”)
行业讨论专业问题时,你的内容会成为标准参考吗?
如果答案模糊——
你的客户正在被AI推荐给竞争对手!持续观望或等待,或许错失良机。
为什么现在就要启动SEO+GEO「双修」?
2026前属于早期红利期,AI引用规则尚未固化,中小企业可低成本卡位,现有SEO内容 × GEO × 时间复利 = 未来3年流量护城河。
2027后,预计大批量出现GEO付费服务(类似当前SEO竞价)权威背书壁垒成型,后来者突围成本翻倍。
流量会枯竭,但决策权永不消失
搜索排名争夺的是眼球,GEO争夺的是决策心脏。
2025年,聪明的企业主已不再问:“我的关键词排名掉了怎么办?”而是问:“当AI替我回答客户问题时,会如何推荐我的价值?”
因为所有生意的终局,都是成为客户心中的唯一标准答案。

