你好,我是小金。最近在刷 GitHub 的时候,又挖到 5 个超级实用的开源项目,简直让我眼前一亮!同时,这些项目也在 11 月份爆火,多次登上 Github 热榜。
1 TrendRadar:私人 AI 热点助手
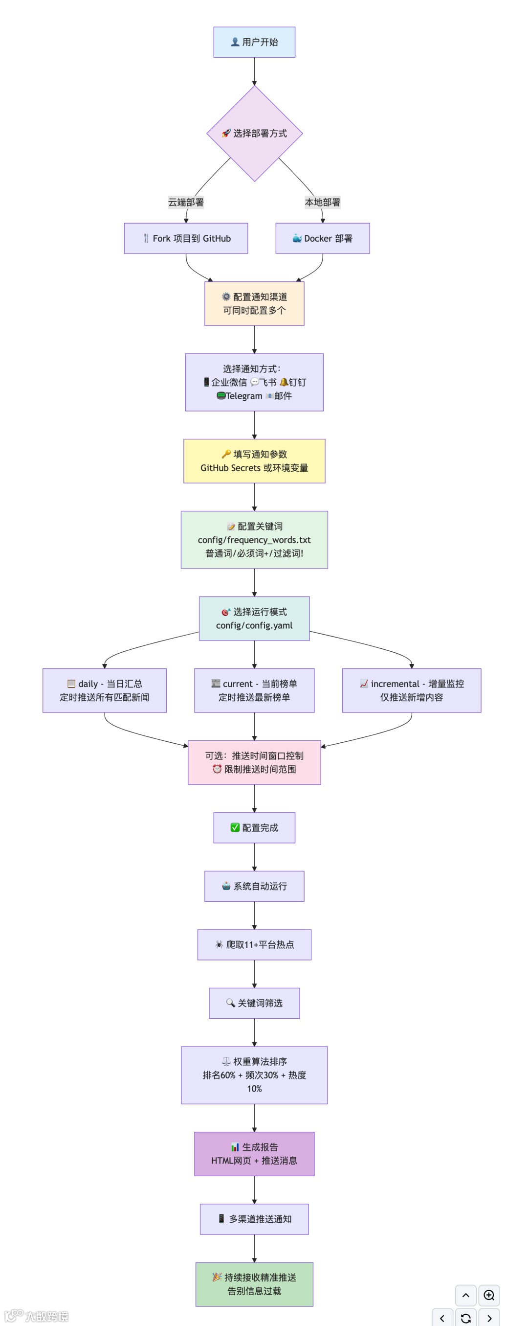
TrendRadar 是一个智能的热点监控助手,它能帮你一键聚合抖音、知乎、B 站、微博、今日头条、财联社等 35+ 主流平台的热点榜单。更强大的是,你可以设置自己的专属关键词,让它只为你筛选和推送真正关心的内容。
最新 V3 版本更是加入了基于 MCP 协议的 AI 智能分析系统,让你能用自然语言与积累的热点数据对话,发现新闻背后的深层故事。
它不仅告诉你“什么火了”,更告诉你“它是怎么火起来的”。通过时间轴追踪、热度变化统计和跨平台对比,让你全程掌握一个话题从萌芽到发酵的全过程。
支持企业微信、飞书、钉钉、Telegram、邮件、ntfy 等多种渠道推送,让你在手机或电脑上第一时间收到关心的热点动态。

部署简单到爆,GitHub Actions 一键 Fork,或者用 Docker 和 docker-compose,几分钟搞定。
还有 GitHub Pages 自动生成网页报告,分享给团队超方便。

项目流程如下:
项目地址:https://github.com/sansan0/TrendRadar
2 IPTV:公网络电视频道集合
如果你像我一样,偶尔想怀旧看点免费的全球电视台,但又懒得到处找源,IPTV 这个项目绝对是你的菜!
它收集整理了全世界公开可用的 IPTV 频道,成千上万的直播源,全都结构化打包成 M3U 播放列表,持续更新,超级可靠。
项目地址:https://github.com/iptv-org/iptv
3 BettaFish:多 Agent 舆情分析助手
BettaFish 是一个从零实现的、基于多智能体协作的舆情分析平台。它通过 AI 驱动的爬虫集群,7x24 小时全天候监控微博、抖音、小红书等国内外主流社媒。

在这里,你只需要像对话一样提出分析需求(例如:“分析一下武汉大学最近的品牌声誉”),系统内部的多个 AI 智能体就会自动分工协作,从海量数据中为你提炼出最有价值的洞察,并生成一份专业的深度分析报告。
覆盖微博、小红书、抖音、快手等 10+ 国内外关键社媒。不仅抓取热点,更深入评论区,捕获大众最真实的声音。突破图文限制,支持视频内容理解和结构化信息提取。
基于纯 Python 模块化设计,支持 Docker 一键部署。代码结构清晰,易于二次开发和定制(例如快速改装成金融市场分析系统)。
整体架构:
项目地址:https://github.com/666ghj/BettaFish
4 Skyvern:用 LLM 和计算机视觉颠覆浏览器自动化
Skyvern 是一个开源的浏览器自动化平台,它不再依赖于脆弱的代码定义选择器,而是利用大型语言模型 (LLM) 和计算机视觉来理解和操作网页。它提供了一个简单的 API,让你能够像指挥一个真人一样,通过自然语言指令,在海量网站上全自动地执行手动工作流。
Skyvern 的设计灵感来源于 BabyAGI 和 AutoGPT,它通过一个智能体集群 (Swarm of Agents) 来协同完成网站理解、任务规划和动作执行,实现了真正意义上的“智能自动化”。
Skyvern 的核心优势!它像人一样“看”网页,通过视觉识别元素(按钮、输入框、链接等)并理解其功能,而不是依赖随时可能变化的底层代码结构。
在权威的 WebBench 基准测试中,Skyvern 取得了 64.4% 的准确率,达到了业界领先水平,尤其在表单填写、登录、下载等 WRITE 任务上表现卓越。
项目地址:https://github.com/Skyvern-AI/skyvern
5 cs249r_book:诞生于哈佛大学 CS249r 课程的开源教科书
最后这个,绝对是学习者的福音!cs249r_book 是哈佛大学 CS249r 课程的开源教科书,由 Vijay Janapa Reddi 教授发起,填补了 AI 教育从算法到系统工程的空白。现在成了全球教室、自学者的“活”知识库,理论讲解深入,还配了实验如 TinyML 项目,学完能上手实操。
最后这个,绝对是学习者的福音!cs249r_book 是哈佛大学 CS249r 课程的开源教科书,由 Vijay Janapa Reddi 教授发起,填补了 AI 教育从算法到系统工程的空白。现在成了全球教室、自学者的“活”知识库,理论讲解深入,还配了实验如 TinyML 项目,学完能上手实操。
哈佛的含金量懂的都懂,强烈建议 AI 学习者收藏!
项目地址:https://github.com/harvard-edge/cs249r_book
用心发掘优质开源项目,欢迎关注!
最近推荐的开源项目:

