朋友们,2025年快过完了,年终奖还没捂热,下一波“暴击”是不是已经安排上了?
是不是感觉,最近前端面试的“八股文”题库,又双叒叕升级了?几年前问问Vue响应式原理、React Fiber是个啥,还能算“深度拷问”。现在呢?好家伙,面试官恨不得从“HTTP/3协议细节”问到“浏览器渲染合成层的像素级碰撞”,再从“V8垃圾回收的写屏障实现”扯到“自建微型Webpack打包器的插件调度逻辑”……
这哪里是在招拧螺丝的工程师?这分明是在筛选能“徒手造航母”的超级赛亚人!
“不就会写个页面吗,至于问这么深?”——这话放五年前可能还行。现在?市场寒冬未散,hc(招聘名额)比金子还珍贵。一个岗位放出来,几百份简历往里涌。面试官怎么快速筛人?八股文,尤其是那些又偏又难、直戳底层和原理的“硬核八股”,就成了最粗暴也最高效的过滤器。
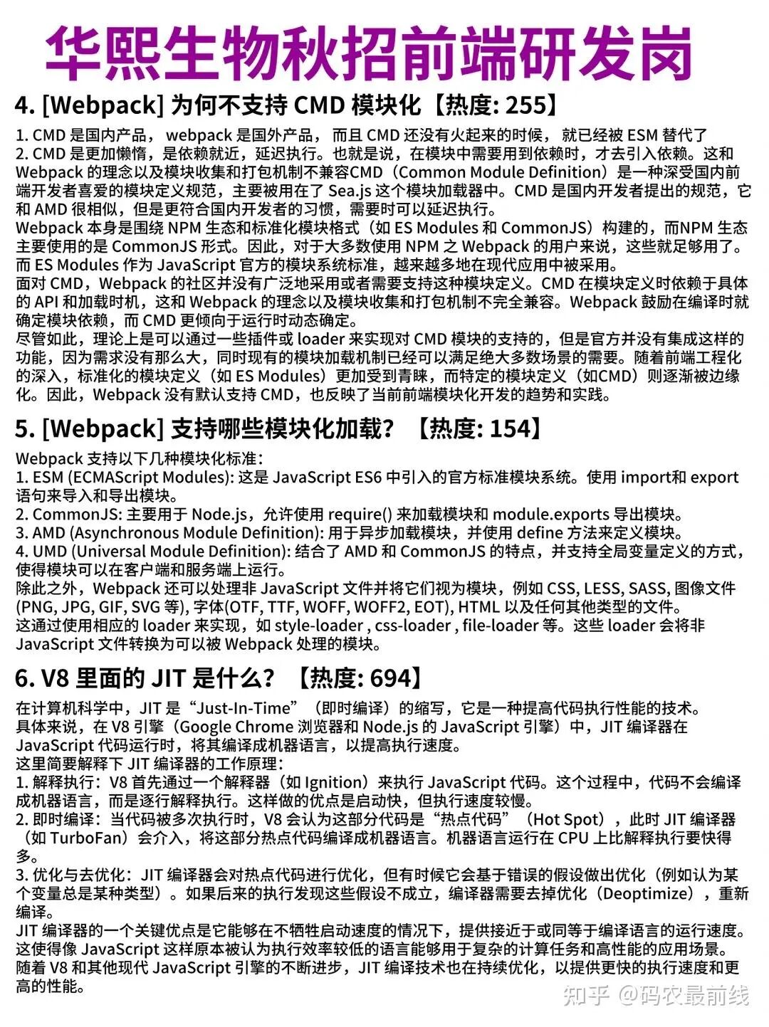
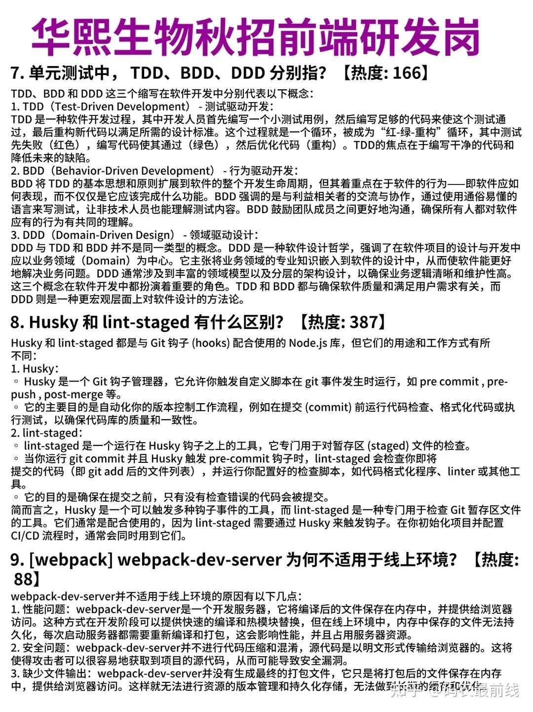
它考察的早已不是“知不知道”,而是你的知识体系有没有形成闭环,你的技术底气能否经得起刨根问底。你以为“会用”就够了?对不起,当别人能清晰画出从“事件循环”到“页面渲染”的完整链路,能对着一段源码讲清楚设计思想的优劣时,“会用”就成了最脆弱的铠甲。
年底,正是复盘与谋划的关口。这次跳槽的窗口,你真的准备好了吗?面对越来越像“闭卷考源码”的面试现场,是继续碰运气,还是干脆躺平?
别急,抱怨解决不了问题。真正的问题是:在有限的准备时间里,我们该如何应对这场无限“加码”的八股文军备竞赛?
我们意识到,散乱的知识点背诵早已失效。为此,我们结合今年数百场一线大厂面试真题,将这场“航母建造工程”拆解成了可突击、可掌握的核心模块与深度题解。它不是另一份冗长的清单,而是一张帮你抓住重点、建立关联、应对追问的“战略地图”。
在接下来的内容里,我们会揭示当前面试最致命的考察趋势,并为你指明高效突围的路径。这份为你准备的【2025年末前端核心突围指南】,或许就是你在年底这场硬仗中,最缺的那张“底盘图纸”。
注:文中的前端场景面试题汇总PDF已经打包完毕,转发关注私信(学习)

