又到年底了。最近和几个准备跳槽的前端朋友聊天,听到最多的吐槽就是:“现在的前端面试,简直是要我们徒手造航母啊!”
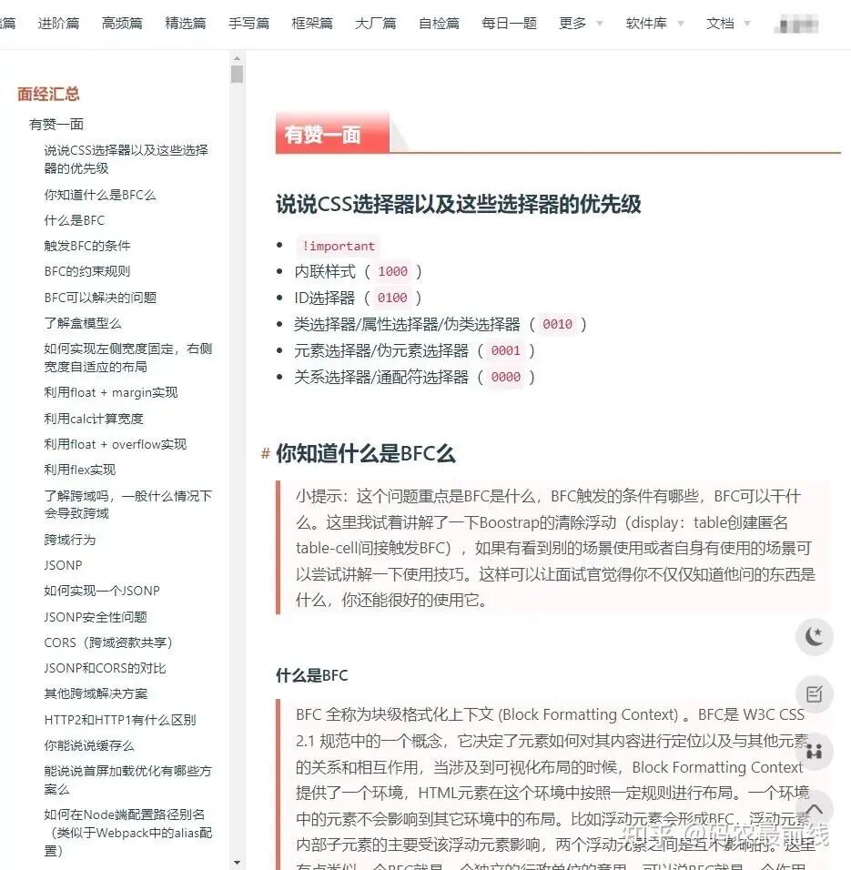
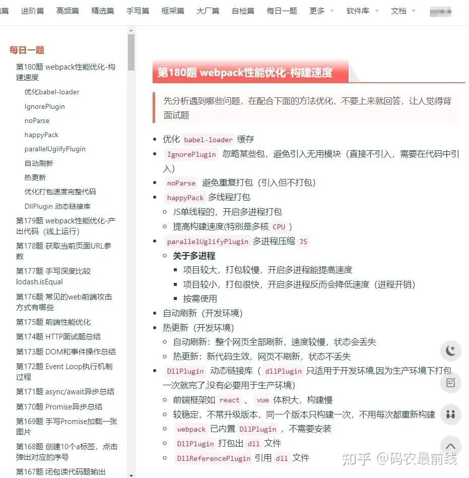
这话一点都不夸张。不知道你发现没有,从今年下半年开始,前端面试的“画风”突然变得陌生起来。以前背背React生命周期、聊聊虚拟DOM还能应付,现在呢?面试官笑眯眯地问你:“Vue3的响应式系统,用Proxy相比defineProperty具体解决了哪些问题?能手写一个简易实现吗?”“浏览器事件循环中,宏任务和微任务的优先级在Node环境下有什么不同?”“Webpack的Tree Shaking具体是如何通过ES Module的静态分析实现的?”
每一个问题都像一记重拳,打得人措手不及。你发现了吗?八股文不再是那个可以临时抱佛脚的概念清单,而是正在变得越来越细、越来越底层。 面试官不再满足于你知道“是什么”,而是步步紧逼地问“为什么”和“怎么实现”。仿佛每个人都要成为前端领域的专家,不仅要会用,还要懂每一个细节的实现原理。
这背后的信号再明显不过:市场在筛选真正扎实的前端,而不是只会调API的“速成工程师”。年底这个时间点尤其残酷——招聘名额有限,竞争却异常激烈。那些觉得“八股文无用”的人,很可能在第一轮技术面就被这些“细得发指”的问题淘汰。
说实话,面对这种变化,我也曾经很抗拒——我们明明是前端工程师,为什么非要搞得像底层编译器开发一样?但现实就是:当所有人都在学React、Vue的时候,底层原理和实现细节成了新的筛选标准。 你不会,总有人会。
意识到这一点后,我从抱怨转为行动。这半年来,我系统梳理了当前大厂前端面试最高频、最深入的200+道八股文,不仅包含标准答案,更重要的是整理了背后的原理推导和手写代码实现。没想到,正是这份“更底层”的八股文资料,帮助我在最近的面试中拿到了3个offer。
如果你也在为年底的面试做准备,或者感觉自己的前端基础不够系统,可以私信我“前端进阶”领取这份资料。至少,它能帮你搞清楚:面对越来越“变态”的前端八股文,我们到底该掌握到什么程度。

