沪深300质量指数全市场首只ETF,兴证全球沪深300质量ETF(基金代码:563960,认购代码:563963)发行在即!我们整理了你关心的十问十答,与你分享。
1. 兴证全球沪深300质量ETF是个什么样的产品?
兴证全球沪深300质量ETF紧密跟踪沪深300质量指数,力争追求跟踪偏离度和跟踪误差最小化。其跟踪指数沪深300质量指数(932431.CSI)发布于2025年3月18日,从沪深300指数样本中选取经营较为稳健且在盈利能力、盈利稳定性与盈利质量等维度表现较好的50只上市公司证券作为指数样本,反映了沪深300指数样本中质量因子得分较高的上市公司证券的整体表现。
2. 质量因子与其他主流因子之间,有什么区别?
3. 沪深300质量指数的成份股有什么特征?
沪深300质量指数是一个聚焦盈利能力、盈利稳定性和盈利健康度的指数,具备长期生命力。
精选“盈利优等生”:沪深300质量指数是从沪深300指数的优质成份股中,通过盈利能力、盈利稳定性和健康度,优中选优,全面、深度挖掘50只“盈利优等生”。
成份股质地优、“量”感重:成份股集中度相对较高,前十大成份股占比48.57%,覆盖6个申万一级行业,为各行业的龙头企业,具备较深的护城河、较强的行业领导力和较好的增长性。沪深300质量的50只成份股中,市值1000亿以上的成份股为32只,占比64%。
数据来源:沪深300质量市值分布图数据来源于Wind,截至2025/9/30。沪深300质量前十大成份股数据来源于中证指数公司、Wind,截至2025/9/30。行业划分为申万一级行业。图中标蓝底为同时出现在沪深300质量指数、沪深300指数前十大成份股中的股票。
4. 沪深300质量指数历史表现如何?
长期超额收益显著:近十年指数上涨72.19%(年化5.75%),同期沪深300指数31.31%(年化2.84%),超越沪深300指数40个百分点。
年化波动率低:基日以来沪深300质量指数年化波动率仅18.30%,显著低于沪深300的24.67%。各维度数据来看,近一年、三年、五年、十年年化波动率均显著优于沪深300指数。同时,多维度跑赢沪深300旗下其他风格指数。
图:近十年指数收益率走势图
数据来源:Wind,截至2025/10/31。近十年时间区间为2015/10/31-2025/10/31。
风险收益比优异,投资性价比突出:近十年沪深300质量指数年化夏普比率约0.34,远超沪深300指数的0.17,同时显著优于其他主流宽基指数、沪深300旗下其他风格指数。
图:近十年指数年化收益/年化波动率散点图
数据来源:Wind,近十年时间区间为2015/10/31-2025/10/31。
5. 沪深300质量指数当前投资价值如何?
指数历经近四年回调后,随着今年以来基本面逐步恢复,核心资产估值或进入反转期。估值方面,截至2025/10/31,沪深300质量指数市盈率22.46倍,分位数71.24%,与目前主流市场指数相比处于较低分位水平,指数估值仍具性价比。
图:指数市盈率及分位数
数据来源:Wind,时间区间2015/1/1-2025/10/31。
回溯各主流因子在经济周期中的表现可见,在经济复苏前期,核心资产拐点渐显,质量因子明显占优。
数据来源:国联民生证券,对于经济周期的界定采用美林时钟模型。数据样本时间:2010年1月至2025年10月。
6. 兴证全球沪深300质量ETF还有什么优势?
避免人为操作偏差。被动跟踪沪深300质量指数,严格复制指数成份股及权重,收益与标的指数高度一致,避免人为操作偏差。
资金利用率高。交易灵活度高,可在交易时间内随时买卖与申赎,资金利用率高。
7. 为什么选择兴证全球基金的ETF基金?
15年指数增强经验积淀,在过往指数增强管理中,投资哲学、模型设计训练、配套系统、具体交易执行情况中,均具备精细的设计和执行能力。
在指增产品布局逐步完善的基础上,指数团队依托公司投研团队支撑,步履不停,启动ETF产品线的布局。
力求从客户需求出发,寻找具备长期生命力的指数和产品,为客户提供指数产品配置的解决方案。
数据来源:兴证全球基金;时间截至2025年10月31日,6只指数增强产品布局核心指数为沪深300、中证800、A500、沪港深300、沪港深500、中证500。兴全沪深300指数基金A成立日2010/11/02 ,成立以来截至2025/9/30完整业绩及比较基准:165.55%/34.42%。历史业绩不代表未来表现,基金投资须谨慎。
8.兴证全球基金投研团队实力如何?
累计71座金牛获奖公司,过去十年股票投资能力获五星评级:公司累计共获得71座金牛奖,过去十年股票投资能力荣获权威机构★★★★★评级(国泰海通证券,截至2025/9/30);近1/2/3年权益类基金绝对收益在权益类大型基金公司中,均排名第1(1/13,国泰海通证券,截至2025/9/30)。
大、中、小型公司的划分:按照海通证券规模排行榜近一年主动权益(主动固收)的平均规模进行划分,按照基金公司规模自大到小进行排序,其中累计平均主动权益(主动固收)规模占比达到全市场主动权益(主动固收)规模50%(取累计规模占比超过 50%的最小值作为划分线)的基金公司划分为大型公司,在50%-70%(取累计规模占比超过 70%的最小值作为划分线)之间的划分为中型公司,其余为小型公司,小型公司还包括旗下存续时间最长的产品成立不满1年的公司)。
40%投研交占比,打造核心竞争力:公司在团队结构、激励机制、人员培训等方面都致力于提高研究水平。公司投研交团队占比40%,协力打造富有长期生命力的产品。
获奖数据来源:截至2025年6月,兴证全球基金累计获得金牛奖71次,包括公司大奖12座、团队奖5座、特别奖2座、个人奖2座、产品奖50座。数据来源:《中国证券报》。公司绝对收益排名及评级来源:国泰海通证券。公司投研交人员数据来源兴证全球基金及兴证全球资本管理(上海)有限公司,截至2025/9/30。历史业绩不代表未来表现,基金投资须谨慎。
9.本产品的拟任基金经理是谁?
田大伟博士实力掌舵
田大伟博士具有15年从业经验,曾管理多只公募量化基金、量化专户产品,管理资产多元广泛,公募+资管私募双管齐下。现任兴证全球基金专户投资部总监助理、投资经理,持续精耕量化投资。
专业深厚:金融工程博士,15 年从业经验(其中,11年投资经验)
经验丰富:公募+资管私募双管齐下,曾管多只公募量化基金、量化专户产品
多元把控:涵盖量化权益、量化指增、固收+指增、量化对冲、量化 FOF 等
持续精耕:现任兴证全球基金专户投资部总监助理、投资经理、基金经理
注:田大伟现任兴证全球基金专户投资部总监助理、投资经理、兴证全球红利量化选股股票型基金基金经理(2024 年 10 月31 日起至今)、兴证全球中证 A500 指数增强型基金基金经理(2024 年 12 月 24 日起至今)、兴证全球中证沪港深 300 指数增强型证券投资基金基金经理(2025 年 4 月 1 日起至今)基金经理、兴证全球中证沪港深500指数增强型证券投资基金基金经理(2025年7月23日起至今)。
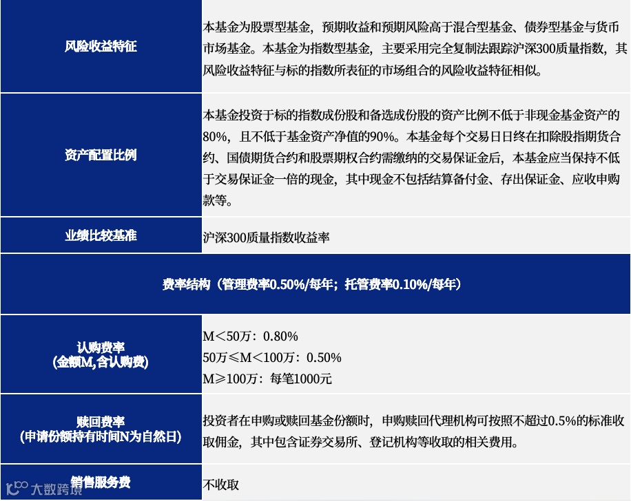
10. 本产品要素及费率如何?
优选好文

