一个爱代码的设计师在运营,不定时分享干货、学习方法、效率工具和AIGC趋势发展。个人网站:tomda.top
之前已经发了关于Win+Mac本地部署、API调用的系列教程或Deepseek平替网址(点击查看),现在开始发AI工具的实际落地提升工作效率的教程。
本期教程为:新Kimi 快速生成PPT!
今天偶然发现 Kimi+ 新增了一个“新PPT助手”功能,立刻体验了一下,感觉真的很不错!
网页版Kimi的导航栏中定位并点击“新PPT助手”功能
1、kimi官网:https://www.kimi.com/
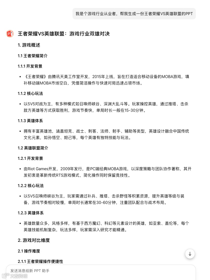
2、先看看案例展示效果:
3、Kimi完成解析后,请直接点击界面最下方的"一键生成PPT"按钮
4、在弹出模板选择界面时,建议优先考虑与PPT主题风格契合的模板或者选择合适自己的模板。
5、点击"生成PPT"按钮
6、PPT模板生成完成
7、生成完成后,我们可以直接在页面上进行即时修改,并且自动保存。
8、与旧版 PPT 相比,新版去掉了素材、表格和图表的选项。编辑完成后,可以在右上角点击下载。
新功能支持直接导出为 PPT 或图片,使用起来非常方便。依然保持免费不限量的使用体验,生成速度也有了显著提升。
写在 最后
经过测试体验,感觉 Kimi 的 PPT 功能更加快速、强大了。
1、我自己也通过Deepseek部署了一些免费AI工具、图片工具等其他效率工具。
https://uiedtool.com/
2、AI工具导航
https://hao.uied.cn/ai


B站请搜索“AI设计新视界”
https://space.bilibili.com/3493135908866790
微博@AI设计新视界
https://weibo.com/u/7542146005
抖音@AI设计新视界
公众号、微博、抖音、视频号和快手号同名
本资源均为通过网络等公开合法渠道获取的资料,该资料仅作为学习交流之用,其版权归原作者或原出版社所有,不对所涉及的版权问题负法律责任。赞赏仅为整理或录制教程的人工费用,非商品价格,如原作者认为侵权,请联系我,我会立即删除文章,谢谢!
经过测试体验,感觉 Kimi 的 PPT 功能更加快速、强大了。
1、我自己也通过Deepseek部署了一些免费AI工具、图片工具等其他效率工具。
https://uiedtool.com/
2、AI工具导航
https://hao.uied.cn/ai


B站请搜索“AI设计新视界”
https://space.bilibili.com/3493135908866790
微博@AI设计新视界
https://weibo.com/u/7542146005
抖音@AI设计新视界
公众号、微博、抖音、视频号和快手号同名

