大数据时代下数字营销与DMP解决方案


大数据时代的到来,数据与技术正以前所未有的速度重塑数字营销生态。
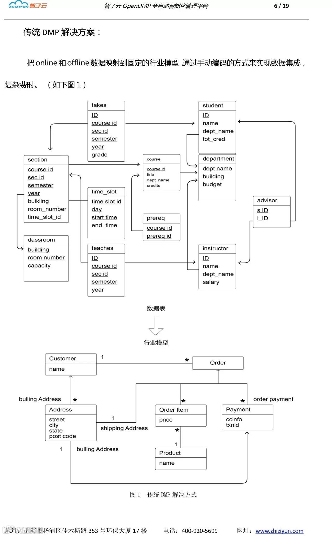
企业数字化转型中的挑战
数字营销作为企业经营决策的重要部分,需实现与内部销售、客户管理等系统的优化对接。然而,在实际建设或使用系统平台时,仍面临诸多亟待解决的问题:
- 如何全面集成分散且形式多样的企业数据?
- 如何缩短传统数据项目冗长的实施周期以实现快速部署?
- 如何通过高效的数据应用工具满足不同场景需求?
- 中小企业是否能够有效利用数据资产?
DMP:大数据管理的关键
DMP(数据管理平台)是大数据解决方案在营销领域的具体体现,用于整合第一、第二及第三方数据,统一技术平台,标准化和细分数据,并将结果导向交互渠道[1]。
智子云提出:企业可通过建立DMP来集成全数据;通过自动化工具缩短实施周期并提升效率;中小企业则更需要智能化DMP来激活数据资产。
智子云DMP解决方案
为解决上述问题,智子云发布了《智子云企业级DMP解决方案》白皮书,详细阐述了解决方案的具体内容。













欢迎下载清晰版白皮书了解更多细节。



