在欧美市场一年一度“黑五网一”大促来临之际,多国纷纷再对跨境小额包裹免税政策“动刀”。
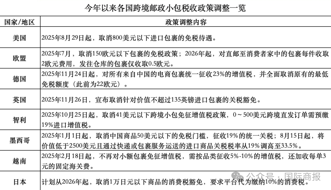
11月26日,英国财政部宣布将取消价格低于135英镑的商品的关税豁免政策。目前,这些货物虽需缴纳增值税(VAT,自2021年起已实施),但免于海关关税。取消豁免后,所有低价值进口(无论价值)将统一缴纳海关关税,税率视货物类别而定,税率通常5-12%。
此外,今年以来美国、欧盟、英国、巴西、俄罗斯、日本等多国宣布取消或调整免税政策。
全球免税红利的消退对中国跨境电商发展影响几何?在海外跨境政策新动向下,中国卖家如何走好出海路?
一、告别免税红利,全球跨境电商规则体系重塑
一、告别免税红利,全球跨境电商规则体系重塑
近年来,Temu、希音(SHEIN)、速卖通(AliExpress)、TikTokShop等中国跨境电商在海外市场持续扩张,同时中国卖家借助亚马逊全球开店、eBay、Shopee、Lazada等海外跨境电商平台加速出海。而在各平台推出的“全托管”等新型模式下,让中小企业的贸易门槛不断降低,推动跨境电商小包业务爆发式增长。
深圳市物流与供应链实战专家委员会专家王与剑认为,这一趋势加剧了全球电商市场竞争,对部分国家本土产业形成竞争压力,同时跨境小包免税政策导致的税收流失问题日益凸显。在此背景下,2025年以来,美国、欧盟、日本等主要经济体相继取消或收紧小额包裹免税政策,部分新兴市场经济体也有所跟进,全球跨境小包“免税时代”正在逐步终结。
王与剑表示,全球跨境小包“免税时代”渐次终结对中国跨境电商卖家带来的挑战主要有四方面:首先,由于不同国家的税务规则差异极大,中国卖家不仅要投入资金购买合规申报系统,还需组建专业团队研究各国税制,中小卖家因资金有限,合规成本占比甚至会超过利润的10%~20%,部分小卖家可能因无力承担而退出市场。
其次,多国税收政策变更下,迫使卖家需将货物提前运往目标市场仓库。在小包直发模式下,卖家多是小批量、多频次采购,货物售出后资金能快速回流,现金流压力小;仓发模式要求提前大批量备货,这需要卖家投入大量资金采购货物,还得预付仓储租金、头程运输费等,无疑增加了运营的成本。此外,若海外物流体系衔接不畅,如头程货物到港后无法及时入仓,还会产生额外的滞留费用,这些风险都需要卖家自行承担,增加了卖家的运营成本。
再次,一些低附加值的商品出口到上述国家,叠加新增税费后,需提高售价才能维持利润,而同类产品在与本土品牌竞争中优势会减弱,这倒逼卖家必须投入资金研发、注册商标、提升产品品质,提高产品的议价能力。但品牌建设周期长、投入大,多数中小卖家缺乏相关经验和资源,加大了跨境卖家的运营成本。
第四,全球跨境小包“免税时代”逐步终结的背景下,过去卖家可将受政策影响的市场订单转移至其他地区,如今这种分散风险的方式难以奏效,导致其多区域布局同时承压,订单量整体下滑。
网经社电子商务研究中心特约研究员、中国跨境电商50人论坛特邀专家朱秋城认为,跨境电商免税红利的快速退潮是大势所趋,标志着中国跨境电商将正式告别“野蛮生长”。多国近乎同时收紧小额包裹关税,既是大疫情后财政“补缺口”之需,更是数字经济规则重构的缩影——全球正把“数据流动+税收主权+产业公平”置于同一框架下监管。
“对中国卖家而言,如德国提出的23%增值税不是简单加价,而是触发‘选品—定价—履约—合规’全链路重塑的信号。”朱秋城表示,短期看,海外仓储、IOSS申报、独立站溢价将成为“缓冲垫”;放眼中长期,只有沉淀品牌资产、把供应链弹性做在前端,才能把一时“税痛”转化为“质效”持续升级的新起点。跨境电商的下半场,拼的不再是低价,而是全球合规能力与本地价值创造。
二、品牌化时代启幕,合规经营与供应链重构市场
二、品牌化时代启幕,合规经营与供应链重构市场
结合全球跨境小包“免税时代”走向终结的背景,王与剑分析指出,跨境电商市场呈现出以下新发展趋势:首先,跨境物流体系将从“小包直发”向“海外仓储+本地化配送”转型,仓发模式成为行业主流。这一趋势将带动海外物流体系建设热潮,倒逼卖家重构供应链布局,以适配本地化履约需求。
其次,免税红利消退后,品牌化、差异化是必由之路,市场需求将持续向科技型、创新型、绿色化高附加值产品倾斜。无力承担新增税费与转型成本的中小白牌卖家将逐步退出,而主动向品牌化、差异化方向转型的企业将抢占市场先机。
再次,合规成本上涨、资金压力增大等因素,将加速中小卖家的淘汰与整合。那些较早布局合规经营、构建品牌壁垒的头部企业,将凭借成熟的运营体系与抗风险能力,进一步抢占退出者留下的市场空间,行业资源向优质主体集中的趋势愈发明显。
第四,多国取消小额免税政策叠加强监管态势,标志着行业从“粗放增长”迈入“合规深耕”阶段。平台代缴税费、IOSS申报、境内外税务数据核查等要求日趋严格,驱动卖家建立标准化财务与运营体系,合规经营成为跨境电商的必然要求。
朱秋城认为,全球小额免税的十年红利期落幕,这并不意味着中国跨境电商的冬天,而是“分层出清”的开始,品牌时代启幕,跨境电商未来将更趋向比拼品牌化、品质化,差异化和体验感。
“危机永远是检验模式的最好测试场。”朱秋城指出,在新动向下,低端白牌或将加速被关税成本挤出,腰部工厂型卖家通过海外仓储+合规溢价完成“二次品牌化”;头部直接触达消费者(DTC)的品牌将借助专利、内容、社群,在50~150欧元价格带建立“高税也扛得住”的护城河。当制度套利归零,唯有技术、品牌与供应链深度,才能帮中国卖家在全球税改风暴中走出一条“贵得有理、税得透明、退得放心”的新航程。
延伸阅读:
来源:国际商报
编辑:农潇齐、宋子涵

