
为深入贯彻落实党中央、国务院决策部署,支持和引导平台经营者有效防范反垄断合规风险,健全反垄断合规管理机制,保护相关主体合法权益,维护市场公平竞争秩序,促进平台经济健康发展,根据《中华人民共和国反垄断法》等法律规定,市场监管总局起草了《互联网平台反垄断合规指引(征求意见稿)》,现向社会公开征求意见,意见反馈截止日期为2025年11月29日。公众可以通过以下途径和方式提出意见:
一、登录市场监管总局网站(网址:http://www.samr.gov.cn),进入首页《互动》栏目的“征集调查”中提出意见。
二、邮件发送至:fldys@samr.gov.cn,邮件主题请注明“《互联网平台反垄断合规指引(征求意见稿)》意见”字样。
三、信函寄至:北京市海淀区马甸东路9号国家市场监督管理总局反垄断执法一司(邮编:100088),并请在信封上注明“《互联网平台反垄断合规指引(征求意见稿)》意见”字样。
附件:
1.互联网平台反垄断合规指引(征求意见稿)
2.关于《互联网平台反垄断合规指引(征求意见稿)》的起草说明
国家市场监督管理总局
2025年11月15日
附件1:
附件2:
《互联网平台反垄断合规指引(征求意见稿)》解读
为贯彻落实党中央、国务院决策部署,支持和引导平台经营者有效防范反垄断合规风险,健全反垄断合规管理机制,保护相关主体合法权益,维护市场公平竞争秩序,促进平台经济健康发展,根据《中华人民共和国反垄断法》(以下简称《反垄断法》)等法律规定,市场监管总局研究起草了《互联网平台反垄断合规指引(征求意见稿)》(以下简称《指引》),于11月15日面向社会公开征求意见。现就相关内容解读如下:
一、制定《指引》的主要背景是什么?
党的二十大对完善公平竞争市场经济基础制度,加强反垄断作出决策部署。党的二十届三中全会指出,促进平台经济创新发展,健全平台经济常态化监管制度。《中共中央关于制定国民经济和社会发展第十五个五年规划的建议》强调,完善监管,推动平台经济创新和健康发展。2025年《政府工作报告》明确,制定重点领域公平竞争合规指引。制定《指引》是贯彻落实党中央、国务院决策部署的具体举措,有利于完善平台经济反垄断规则体系,提升平台经营者竞争合规水平,充分激发经营主体内生动力和创新活力。
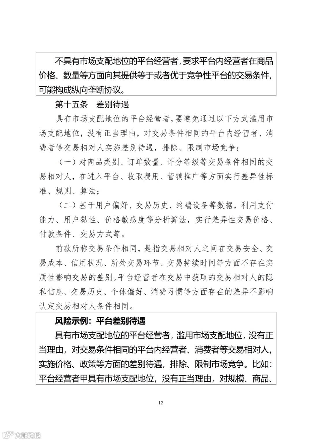
近年来,我国平台经济快速发展,在提高社会资源配置效率、推动技术创新和产业变革、促进经济社会发展等方面发挥着重要作用。同时,互联网平台网络效应明显,涉及平台经营者、平台内经营者、消费者和从业人员等多方主体。平台经营者具有一定的管理者属性,通过平台规则、数据、算法、技术手段等影响平台竞争生态,一旦从事排除、限制竞争行为,将会损害多方主体利益。执法实践显示,平台经济领域垄断风险多发,平台经营者期待反垄断执法机构制定出台具有较强针对性和可操作性的合规指引。制定《指引》有利于帮助平台经营者精准识别、评估、防范反垄断合规风险,进一步明晰行为边界,稳定市场预期,提振发展信心。
市场监管总局根据《反垄断法》等法律规定,系统总结执法经验,广泛听取相关部门、行业协会、专家学者、经营主体、律师等各方意见建议,研究起草《指引》,明确平台经营者加强反垄断合规管理的基本原则,细化风险识别的考量因素和风险管控的具体措施,为平台经营者落实落细合规主体责任提供明确、清晰的指引,有利于更好保护相关主体合法权益,维护公平竞争市场秩序,促进平台经济规范健康发展。
二、《指引》主要有哪些特点?
《指引》坚持问题导向,及时回应社会期待,为平台经营者设定清晰明确的行为指引。主要有以下特点:
从制定目的看,《指引》以促进平台经济创新和健康发展为出发点和落脚点。平台经济创新和健康发展离不开公平竞争的市场环境。《指引》详细列举互联网平台可能发生的反垄断合规风险,引导平台经营者加强反垄断合规管理,有效预防和制止垄断行为的发生,有利于营造公平竞争的市场环境,充分激发经营主体内生动力和创新活力,不断提升竞争水平和发展质量。
从文件性质看,《指引》是不具有强制力的专项反垄断合规指引。做好反垄断合规可以大幅降低平台经营者的不确定性成本。《指引》旨在为平台经营者反垄断合规提供一般性指引,不具有强制力,是加强全链条监管的创新举措,有利于帮助平台经营者精准识别、评估、防范反垄断合规风险,主动规范自身经营行为。
从具体内容看,《指引》注重增强反垄断合规管理的针对性、有效性。《指引》结合平台经济行业特点、经营模式、竞争规律等,及时总结反垄断监管执法经验,提出8个场景中的新型垄断风险,引导平台经营者加强平台规则审查和算法筛查,构建全链条合规管理制度,针对性、穿透式做好反垄断合规管理工作。
三、平台经营者加强反垄断合规管理的原则是什么?
为实现规则公平、算法向善、竞争合规,《指引》指出,平台经营者开展反垄断合规管理坚持以下原则:一是针对性原则。结合所处行业、商业模式和治理结构等因素,有针对性地识别、评估和防控合规风险,开展反垄断合规管理。二是全面性原则。推进事前事中事后全链条合规,实现业务领域、部门、员工全覆盖,贯穿决策、执行、监督各环节,构建协同联动的全面合规体系。三是穿透性原则。贯通平台经营者总部和分公司、控股子公司等,完善总部指导、协调、监督和考核机制,压实各分支机构等自身合规管理职责,实现层级穿透、业务穿透、规则算法穿透。四是持续性原则。健全反垄断合规长效机制,保障合规管理制度持续有效执行,防止“一次性”“阶段性”合规,定期评估自身合规经营情况,及时更新完善反垄断合规管理制度。
四、《指引》如何帮助平台经营者识别垄断协议风险?
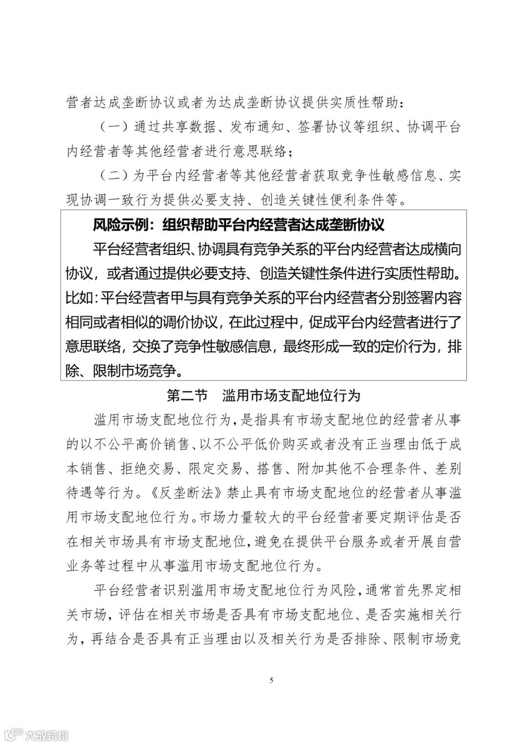
《指引》指出,平台经营者要避免在提供平台服务或者开展自营业务等过程中达成垄断协议,以及组织其他经营者达成垄断协议或者提供实质性帮助。
一是明晰基本分析框架。平台经营者识别垄断协议风险,通常首先分析相关行为是否属于《反垄断法》第十七条、第十八条第一款和第十九条规定的情形,再分析上述行为是否符合《反垄断法》规定的不予禁止或者豁免条件。
二是列举具体行为方式。《指引》结合行业特点和执法实践,详细列举平台经营者可能达成横向垄断协议、纵向垄断协议以及组织达成垄断协议或者为达成垄断协议提供实质性帮助的各种行为方式,引导平台经营者防范发生垄断协议风险。
三是提供垄断协议风险示例。为了帮助平台经营者更好识别垄断协议风险,《指引》总结提炼了平台间算法共谋、组织帮助平台内经营者达成垄断协议两个场景中的垄断协议风险,采取风险概述和具体案例相结合的方式,为平台经营者提供合规参考。
五、《指引》如何引导平台经营者识别滥用市场支配地位风险?
《指引》指出,市场力量较大的平台经营者要定期评估是否在相关市场具有市场支配地位,避免在提供平台服务或者开展自营业务等过程中从事滥用市场支配地位行为。
一是明晰基本分析框架。平台经营者识别滥用市场支配地位行为风险,通常首先界定相关市场,评估在相关市场是否具有市场支配地位、是否实施相关行为,再结合是否具有正当理由以及相关行为是否排除、限制市场竞争,具体分析是否构成滥用市场支配地位行为。
二是细化认定市场支配地位的考虑因素。《指引》指出,平台经营者评估是否具有市场支配地位时,可以结合自身的情况以及平台内经营者、其他平台经营者的情况进行综合考虑,具体可以考量平台经营者的市场份额以及相关市场竞争状况、控制市场的能力、财力和技术条件,以及平台内经营者等其他经营者对其在交易上的依赖程度、其他平台经营者进入相关市场的难易程度等因素。
三是列举具体行为方式。《指引》结合互联网平台主要业务模式,详细列举不公平高价或者不公平低价、低于成本销售、拒绝交易、限定交易、搭售或者附加其他不合理条件、差别待遇等典型滥用市场支配地位行为的具体方式。同时,归纳总结认定具有“正当理由”时的考量因素以及常见的不属于“正当理由”的具体情形,为平台经营者提供清晰的行为指引。
四是提供滥用市场支配地位行为风险示例。《指引》结合监管执法实践和互联网平台特点,以示例的形式对平台不公平高价、平台低于成本销售、封禁屏蔽、“二选一”行为、“全网最低价”、平台差别待遇6个场景中的新型垄断风险作出特别提示,为平台经营者加强反垄断合规管理提供有益参考。
六、如何把握《指引》中列举的八个风险示例?
为了帮助平台经营者更好识别反垄断合规风险,增强条文可读性、生动性,《指引》结合反垄断监管执法经验,以示例方式为平台经营者列举了8种风险:平台间算法共谋、组织帮助平台内经营者达成垄断协议、平台不公平高价、平台低于成本销售、封禁屏蔽、“二选一”行为、“全网最低价”和平台差别待遇。这8个风险示例是对互联网平台具体场景中垄断风险的明确提示,涉及数据传输、算法适用、服务定价、搜索排序、推荐展示、流量分配、补贴优惠等多种平台经营活动。鼓励平台经营者结合《指引》列举的风险示例,主动开展风险评估自查,避免发生示例中提及的反垄断合规风险。但认定一项行为是否构成《反垄断法》禁止的垄断行为,需要依据《反垄断法》及相关法规规章,经过调查取证和分析论证方能得出结论。
七、《指引》如何帮助平台经营者加强反垄断合规风险管理?
《指引》从风险评估、风险提醒、风险防控、配合调查、合规整改等维度引导平台经营者健全全链条风险管理体系,鼓励平台经营者开展平台规则审查和算法筛查,并对合规激励作出规定。
一是开展风险评估。平台经营者可以根据所处行业特点和市场竞争状况,结合自身经营规模、商业模式等因素,建立风险评估指标体系,全面评估反垄断合规风险。鼓励平台经营者基于风险评估施行分类分级管理,对不同类别、等级的风险采取不同措施。
二是进行风险提醒。鼓励平台经营者对内施行分岗分级提醒,根据不同岗位、级别和工作范围的员工所面临的不同风险,针对性开展风险提醒,并对各类需要重点做好风险提醒的人员进行详细列举。
三是做好风险防控。平台经营者可以在对重要事项作出决策前,对有关事项进行反垄断风险识别评估,对有关人员进行风险提醒。平台经营者在经营过程中要根据法律法规、行业情况、市场结构、业务布局等发生的变化,及时更新风险评估指标体系,重新评估风险,提出合规建议。平台经营者可以在相关工作完成后对反垄断合规风险进行复盘,及时加强和改进风险防控工作。
四是开展平台规则审查和算法筛查。平台规则审查方面,《指引》列举了重点审查的平台规则,包括账户管理规则、终端用户政策、平台内经营者协议和管理办法、第三方服务商合作协议、流量分配规则、促销活动政策等。算法筛查方面,《指引》列举了可以进行定向筛查和动态监测的算法,明确了重点关注的风险,鼓励平台经营者将技术手段与人工复核相结合,建立算法迭代纠偏机制。
五是配合调查和合规整改。平台经营者及其员工要配合反垄断执法机构的调查,如实提供反垄断执法机构要求提交的证据材料,避免拒绝或者阻碍调查的各类行为。《指引》指出,按照反垄断“三书一函”要求进行整改时,平台经营者要注意及时提交整改方案,有序推进整改工作,同时可以开展整改效果评估并做好相应的完善改进以及接受社会监督等工作。
此外,《指引》指出,平台经营者要建立完善的反垄断合规管理制度,并真实、有效实施。平台经营者遇到反垄断调查时,可以依据《经营者反垄断合规指南》规定,向反垄断执法机构申请合规激励,相应反垄断合规制度的建设实施情况可被依法酌情考虑。
八、《指引》如何帮助平台经营者健全反垄断合规保障机制?
《指引》指出,反垄断合规管理机构负责统筹、组织和推进反垄断合规管理工作。平台经营者可以专设反垄断合规管理机构,也可以由有关部门承担相应职责,《指引》鼓励平台经营者为其独立履职提供必要的资源,保障反垄断合规管理有效实施。平台经营者总部可以要求分公司、控股子公司等配合反垄断合规管理工作。
《指引》鼓励平台经营者健全风险闭环管理机制,提出了合规汇报、合规培训、合规考核、合规监督以及合规管理信息化等多项在实践中行之有效的合规保障运行机制,引导平台经营者实现风险闭环管理,落实落细合规管理主体责任。
九、依据《指引》加强反垄断合规有哪些重要意义?
一是优化竞争生态。《指引》强调“宽严相济”的监管思路,致力于厚植公平竞争文化,引导平台经营者用好超大规模市场的优势,改变“圈地”竞争思路,走出排除、限制竞争有利于“幸存者”更好发展的误区,并呼吁各领域平台经营者建立起“共同体”思维,通过合作开放推动竞争升级、企业转型和互利共赢。
二是集中创新力量。《指引》有针对性地对多类新型垄断风险作出提示,主要目的在于增强平台经营者公平竞争发展信心,有能力、有动力摆脱低水平同质竞争的桎梏,释放更多开展前瞻性研发的潜能,推动平台企业将力量向优质创新倾斜,布局更多新兴产业,将力量进一步集中到积极服务民生福祉、深度参与国家战略的科技创新中,更好把握新一轮科技革命和产业变革带来的机遇。
三是赢得更多青睐。在当下动态性较强的市场环境中,合规经营已成为企业赢得各方认可的关键“通行证”。消费者愈发理性,为优质平台的商品和服务买单的意愿更强;从业人员重视权益保障,平台合规口碑直接影响岗位吸引力;合作商、投资者倾向于与合规企业携手,降低不确定性引起的商业风险。同时,符合国际反垄断标准的合规企业,能更顺利地进入海外市场、拓展国际版图。
本文源自:国家市场监管总局


