在Android开发中,注解是一个“看似简单却暗藏玄机”的技术点,从日常开发中频繁使用的@Nullable、@StringRes,到框架底层依赖的ButterKnife绑定、Dagger2依赖注入,再到组件化中的路由标记,注解几乎渗透到开发的各个环节,它既能通过编译时检查帮我们规避空指针、资源类型错误等低级Bug,也能借助注解处理器(APT)实现代码自动化生成,大幅减少重复工作量。
但多数开发者对注解的认知,往往停留在“会用现成注解”的层面,对“注解的语法规则”“元注解的作用”“APT处理器的实现逻辑”“运行时注解与反射的关系”等深层问题一知半解,本文将以“问答递进”的形式,从基础概念到实战应用,系统性拆解Android注解的核心知识点:先讲清注解的语法、元注解的作用,再剖析Android官方注解库的使用场景,接着深入自定义注解、APT处理器、运行时注解与反射的实现细节,最后结合主流框架和实际开发场景,带你彻底搞懂“注解是什么、怎么用、能解决什么问题”,让注解从“被动使用的工具”变成“主动提升开发效率的利器”。
知识点汇总:

一、基础概念与语法
1.1、什么是Java/Android注解?它的核心作用是什么?
Java/Android注解(Annotation)是一种代码级别的元数据(metadata),它被嵌入到源代码中,用于为代码提供额外信息(如编译约束、逻辑标记、配置参数等),这些信息可以被编译器、IDE工具或运行时框架读取,并用于辅助代码检查、自动生成代码、动态逻辑处理等。
核心作用包括:
编译期检查:如通过@Override确保方法正确重写父类方法,避免语法错误。
代码生成:如通过注解处理器(APT)在编译时自动生成重复代码(如ButterKnife的View绑定代码)。
运行时逻辑增强:如通过反射读取注解信息,动态执行日志打印、权限校验等逻辑。
总结:注解是给程序(编译器/工具/框架)看的结构化数据,会被程序解析并用于特定逻辑处理,直接影响代码的编译或运行过程。
1.2、Android注解的语法结构是怎样的?定义一个注解需要使用哪些关键字(如@interface)?
Android注解的语法结构与Java注解一致,定义规则如下:
关键字:必须使用@interface声明(本质是继承java.lang.annotation.Annotation接口的特殊接口)。
元注解修饰:通常需要添加元注解(如@Retention、@Target)来指定注解的生命周期和作用范围。
元素定义:可以在注解内部定义“元素”(类似接口的方法声明),用于存储参数信息。
代码示例:定义一个简单的自定义注解
// 元注解:指定保留策略为源码期,作用范围为方法public LogMethod { // 关键字@interface// 定义元素(可选)String value() default "method"; // 带默认值的元素}
1.3、什么是元注解(Meta-Annotation)?Android中常用的元注解有哪些(如@Retention、@Target)?
元注解(Meta-Annotation)是专门用于修饰注解的注解,其作用是定义“被修饰的注解”的基本行为(如生命周期、作用范围等)。
Android中常用的元注解包括:
:指定注解的保留策略(生命周期)。:限制注解可作用的代码元素(如类、方法、字段等)。:标记注解是否会被javadoc工具提取到文档中。:标记注解是否可被子类继承(仅对类级别注解有效)。(Java 8+):允许注解在同一元素上重复使用(如多次标注权限)。
1.4、元注解@Retention的作用是什么?它的三个取值(SOURCE、CLASS、RUNTIME)分别表示什么含义,对应哪些应用场景?
@Retention的核心作用是指定注解的生命周期(即注解在代码的哪个阶段有效),其取值由RetentionPolicy枚举定义,三个取值的含义和场景如下:
RetentionPolicy.SOURCE:注解仅在源码期有效,编译后会被编译器丢弃(不会写入.class文件),应用场景:用于编译期检查或IDE提示,如@Override(检查方法重写)、Android的@StringRes(检查资源类型)。
RetentionPolicy.CLASS:注解在编译期有效(会写入.class文件),但在类加载时会被虚拟机丢弃(运行时不可见),应用场景:注解处理器(APT)在编译时处理注解生成代码,如Dagger2的@Inject、ButterKnife的@BindView(APT仅需在编译时读取注解)。
RetentionPolicy.RUNTIME:注解在运行时有效(会写入.class文件,且类加载后仍保留),可通过反射获取,应用场景:运行时动态逻辑处理,如通过反射读取@Permission注解检查权限,或@Log注解实现方法调用日志打印。
1.5、元注解@Target的作用是什么?它的常见取值(如TYPE、METHOD、FIELD、PARAMETER)分别限制注解可作用在哪些元素上?
@Target的作用是限制注解可作用的代码元素类型(如只能修饰类、方法或字段),其取值由ElementType枚举定义,常见取值及对应元素如下:

1.6、注解中可以定义“元素”(成员变量)吗?注解元素的定义规则是什么(如返回值类型限制、是否必须有默认值)?
注解中可以定义“元素”(类似接口的方法声明,本质是注解的参数),其定义规则如下:
返回值类型限制:只能是以下类型之一:
1、基本数据类型(int、float、boolean等)。
2、String、Class、枚举(enum)。
3、其他注解。
4、以上类型的数组(如int[]、String[])。
注意:不能是复杂对象如List、自定义类,因为注解在编译时会被序列化,复杂类型无法支持。
声明格式:元素以“无参数方法”的形式声明,如int count();,不能有参数或throws语句。
默认值:
1、可通过default关键字指定默认值,如String name() default "unknown";
2、若元素没有默认值,则使用注解时必须显式指定该元素的值(如@MyAnnotation(count = 10));
3、数组类型的默认值需用{}包裹,如String[] tags() default {"tag1", "tag2"};。
代码示例:带元素的注解
public CheckPermission {// 无默认值:使用时必须指定权限String[] value();// 有默认值:使用时可省略boolean showToast() default true;}
图解:

1.7、Java中的内置注解(如@Override、@Deprecated、@SuppressWarnings)在Android开发中分别有什么实际用途?
Java的内置注解在Android开发中用于基础语法校验和代码规范,核心用途如下:
@Override:
作用:标记方法是重写父类(或实现接口)的方法。
实际用途:编译器会检查该方法是否真的在父类/接口中存在,避免因方法名拼写错误(如把onCreate写成onCreat)导致的逻辑错误。
示例:重写Activity的onCreate时必须添加,否则编译器会报错(若方法名错误)。
@Deprecated:
作用:标记类、方法或字段为“过时/不推荐使用”。
实际用途:提醒开发者避免使用旧API,并引导使用新替代方案,IDE会对调用过时API的代码标黄警告。
示例:Android中AsyncTask被标记为@Deprecated,提示开发者使用Coroutine或Executor替代。
@SuppressWarnings:
作用:抑制编译器的特定警告(如未使用变量、类型转换不安全等)。
实际用途:在确认警告不影响逻辑时,消除不必要的IDE警告,保持代码整洁(需谨慎使用,避免掩盖真正的问题)。
代码示例:
// 抑制“未使用变量”的警告("unused")private int temp;// 抑制“ unchecked 类型转换”的警告("unchecked")List<String> list = (List<String>) getObject();
二、Android内置注解库与核心注解
2.1、Android官方“Support Annotations”库(或Jetpack Annotation库)的核心作用及Gradle引入方式
核心作用:该库是Android官方提供的注解集合,核心作用是通过编译期Lint检查,帮助开发者规避常见错误(如空指针、资源类型错误、线程调用错误等),本质是“通过注解给代码添加约束信息,让Lint工具在编译时自动校验”。
早期名为“Support Annotations”,随着Jetpack的推出,已整合到androidx.annotation库中,提供更丰富的注解(如空指针、资源、线程、权限等相关注解),是Android开发中“提升代码健壮性”的基础工具。
Gradle引入方式:需在模块的build.gradle(或build.gradle.kts)中添加依赖,根据构建系统不同,配置如下:
Kotlin DSL(build.gradle.kts):
dependencies {implementation("androidx.annotation:annotation:1.6.0")}
引入后,Lint工具会自动识别注解并进行校验,无需额外配置。
2.2、空指针相关注解(@Nullable、@NonNull)的作用及解决的问题
作用:@Nullable和@NonNull是标记“变量/参数/返回值是否允许为null”的注解,通过Lint检查强制规范null值处理,从源头减少空指针异常(NPE)。
:标记目标“不允许为null”(必须有有效值)。:标记目标“允许为null”(可能无有效值)。
在不同位置的使用及解决的问题:
方法参数:
案例:void setName(@NonNull String name)
作用:强制调用者不能传入null,否则Lint报错(如setName(null)会标红),避免方法内部因“假设参数非空”而产生NPE。
方法返回值:
案例:@Nullable String getName()
作用:提醒调用者“返回值可能为null”,需先做非空判断(如if (name != null)),避免直接使用返回值导致NPE。
成员变量:
案例:@NonNull private String mName;
作用:强制变量初始化时必须赋值(不能为null),避免后续使用时因未初始化导致NPE。
2.3、资源类型注解(@StringRes、@DrawableRes等)的作用及避免的错误
作用:资源类型注解用于限制参数/变量必须是特定类型的资源ID(如字符串、图片、布局等),通过Lint检查避免“传入错误类型的资源ID”导致的运行时异常。
Android资源ID(如R.string.app_name、R.drawable.ic_logo)本质是int值,但不同类型的资源ID在底层对应不同的资源文件,若类型错误,运行时会抛出Resources.NotFoundException。
避免的常见错误:
错误示例:将布局ID传给需要字符串ID的方法(如textView.setText(R.layout.activity_main)),运行时会因“布局ID不是字符串资源”崩溃。
正确示例:用@StringRes标记参数后,void setText(@StringRes int resId),若传入R.layout.activity_main,Lint会直接报错,提前拦截错误。
常见资源类型注解及对应资源:
:字符串资源(R.string.xxx)。:图片资源(R.drawable.xxx、R.mipmap.xxx)。:布局资源(R.layout.xxx)。:颜色资源(R.color.xxx,注意区别于直接的颜色值0xFF0000)。:动画资源(R.anim.xxx)。
2.4、线程相关注解(@MainThread、@WorkerThread等)的作用及与Lint的配合
作用:线程相关注解用于标记方法必须在特定线程执行,通过Lint检查避免“线程调用错误”(如在子线程更新UI),本质是“规范线程模型,减少线程安全问题”。
常见注解及对应线程:
。“UI操作相关”(在Android中主线程即UI线程,两者可视为等效)。、文件读写)。。
与Lint的配合方式:
Lint会跟踪方法的线程注解,当出现“线程不匹配”的调用时自动报错:
案例一:在@WorkerThread标记的方法中调用@MainThread的setText(UI操作),Lint会提示“不能在子线程更新UI”。
案例二:在主线程直接调用@WorkerThread的downloadFile(网络请求),Lint会提示“网络操作不能在主线程执行”。
通过这种方式,提前发现线程模型错误,避免运行时ANR(应用无响应)或崩溃。
2.5、权限相关注解(@RequiresPermission)的作用及标注方式
作用:@RequiresPermission用于标记“方法调用前必须获取特定权限”,通过Lint检查提醒开发者提前申请权限,避免因权限缺失导致的运行时异常(如SecurityException)。
标注方式: 根据权限要求的不同(单个、多个且/或关系、动态权限),标注方式如下:
单个权限:直接通过value指定权限。
// 调用前必须有相机权限(Manifest.permission.CAMERA)void openCamera() { ... }
多个权限(且关系):所有权限都必须获取(用allOf)。
// 必须同时获取读写外部存储权限(allOf = {Manifest.permission.READ_EXTERNAL_STORAGE,Manifest.permission.WRITE_EXTERNAL_STORAGE})void readFile() { ... }
多个权限(或关系):至少获取其中一个权限(用anyOf)。
// 至少获取蓝牙或位置权限之一(anyOf = {Manifest.permission.BLUETOOTH,Manifest.permission.ACCESS_FINE_LOCATION})void startScan() { ... }
动态权限:对于Android 6.0+的危险权限(需运行时申请),可结合maxSdkVersion或minSdkVersion细化范围。
// Android 13+不需要该权限,低版本需要(value = Manifest.permission.READ_EXTERNAL_STORAGE, maxSdkVersion = 32)void readLegacyFile() { ... }
2.6、数值范围注解(@IntRange、@FloatRange、@Size)的作用及@IntRange的使用
作用:数值范围注解用于限制数值/集合的范围,通过Lint检查避免“参数值超出有效范围”导致的逻辑错误(如传入负数作为“数量”)。
-100)。.0f-1.0f)。/数组/字符串的长度(如长度至少为2)。
@IntRange限制1-100的示例:
通过from和to指定范围,代码如下。
// 限制参数必须是1-100的整数(包含1和100)void setProgress((from = 1, to = 100) int progress) {this.progress = progress;}
此时,若调用setProgress(0)或setProgress(101),Lint会直接报错,提示“值超出范围”。
其他示例:
2.7、调用者要求注解(@CallSuper)的作用及强制子类的行为
作用:@CallSuper用于标记“子类重写方法时,必须调用父类的对应方法”,通过Lint检查确保父类的初始化逻辑、资源释放等关键代码被执行。
强制子类的行为:当父类方法被@CallSuper标记后,子类重写该方法时若未调用super.方法名(),Lint会报错提醒。
代码示例:
public abstract class BaseActivity extends Activity {// 标记子类重写时必须调用super.onCreate()protected void onCreate(Bundle savedInstanceState) {super.onCreate(savedInstanceState);// 父类的初始化逻辑(如初始化Presenter)initPresenter();}}// 子类若不调用super.onCreate(),Lint会报错public class MainActivity extends BaseActivity {protected void onCreate(Bundle savedInstanceState) {// 错误:未调用super.onCreate(),Lint提示“必须调用父类方法”// super.onCreate(savedInstanceState);setContentView(R.layout.activity_main);}}
通过这种方式,避免子类因遗漏父类逻辑导致的潜在问题(如资源未初始化、监听器未注册等)。
2.8、@Deprecated与Android扩展@Deprecated的区别及标注方式
区别:
Java原生@Deprecated:仅标记“API过时”,IDE会标黄警告,但无法提供替代方案,信息较简单。
Android扩展@Deprecated:本质是Java原生注解的增强(结合@ReplaceWith等注解),可明确指定“替代方案”,IDE会主动提示替换建议,更友好。
标注“不推荐使用的API”并给出替代建议:
需结合@Deprecated和@ReplaceWith(来自androidx.annotation),示例如下:
// 标记方法过时,并指定替代方案为newUpdateData()("newUpdateData()") // 替代方法public void updateData() {// 旧实现(可能有性能问题)}// 新的替代方法public void newUpdateData() {// 优化后的实现}
此时,当开发者调用updateData()时,IDE会:
1、标黄警告“方法已过时”。
2、提供“替换为newUpdateData()”的一键修复选项,降低迁移成本。
补充说明:还可通过@Deprecated的forRemoval参数标记“未来版本会删除该API”(如@Deprecated(forRemoval = true)),IDE会显示更严重的警告(标红),强制开发者尽快迁移。
三、自定义注解的实现与应用
3.1、自定义一个Android注解的完整步骤是什么?需要结合哪些元注解来控制它的保留策略和作用范围?
自定义Android注解的核心是通过@interface定义注解,并通过元注解约束其行为,完整步骤如下。
声明注解:使用@interface关键字定义注解(本质是一个继承java.lang.annotation.Annotation的特殊接口)。
指定保留策略:通过@Retention元注解定义注解的生命周期(源码期、编译期、运行时)。
限制作用范围:通过@Target元注解定义注解可作用的代码元素(如类、方法、字段等)。
定义注解元素(可选):在注解内部声明“元素”(类似参数),用于存储额外信息。
添加其他元注解(可选):如@Inherited(允许子类继承)、@Repeatable(允许重复使用)等,根据需求补充。
核心元注解:
控制保留策略:必须使用@Retention,取值为RetentionPolicy.SOURCE(源码期)、CLASS(编译期)、RUNTIME(运行时),决定注解在哪个阶段有效。
控制作用范围:必须使用@Target,取值为ElementType枚举(如METHOD、FIELD等),限制注解可修饰的代码元素。
3.2、如何定义一个“作用于方法、保留到运行时”的自定义注解?例如定义一个@LogMethod注解,用于标记需要打印日志的方法。
定义“作用于方法、保留到运行时”的注解,需明确指定@Target(ElementType.METHOD)和@Retention(RetentionPolicy.RUNTIME),并可添加元素存储日志相关配置(如日志前缀、是否打印参数等)。
代码示例:@LogMethod注解定义
import java.lang.annotation.ElementType;import java.lang.annotation.Retention;import java.lang.annotation.RetentionPolicy;import java.lang.annotation.Target;// 元注解:保留到运行时(可通过反射获取)// 元注解:仅作用于方法public LogMethod {// 注解元素1:日志前缀(默认值为"Method")String prefix() default "Method";// 注解元素2:是否打印方法参数(默认打印)boolean logParams() default true;// 注解元素3:是否打印返回值(默认不打印)boolean logReturn() default false;}
使用场景:标记需要打印日志的方法,后续可通过反射在运行时检测该注解,自动执行日志打印逻辑。
public class UserService {// 使用@LogMethod,指定前缀为"User",打印参数和返回值(prefix = "User", logParams = true, logReturn = true)public String getUserInfo(int userId) {return "User_" + userId;}}
3.3、自定义注解中,元素的返回值类型可以是哪些?为什么不能是基本类型之外的复杂对象(如List、自定义类)?
允许的返回值类型,注解元素的返回值类型只能是以下几类,不允许其他类型:
1、基本数据类型(int、float、boolean、byte、short、long、char、double)。
2、引用类型:String、Class(如Class<?>)、枚举(enum)。
3、其他注解(如@Nullable作为元素类型)。
4、以上类型的数组(如`nt[]、String[]、Class<?>[])。
为什么不支持复杂对象(如List、自定义类):
核心原因是注解的编译期处理机制:注解在编译时会被转换为字节码中的“常量池数据”,其本质是“静态元数据”,必须在编译期确定具体值(无法动态创建对象),而复杂对象(如List、自定义类),无法在编译期被序列化为常量(需要运行时动态初始化,如new ArrayList()),且字节码规范不支持复杂对象的存储格式,编译器无法处理这类类型的元素定义。
3.4、如何给自定义注解的元素设置默认值?当注解元素没有默认值时,使用该注解必须满足什么条件?
给注解元素设置默认值:通过default关键字为注解元素指定默认值,格式为:元素类型 元素名() default 默认值;。
代码示例:带默认值的元素
public CheckLogin {// 元素1:未登录时是否跳转登录页(默认跳转)boolean jumpToLogin() default true;// 元素2:提示文案(默认值为"请先登录")String tip() default "请先登录";}
元素无默认值时的使用条件:若注解元素没有通过default指定默认值,则使用该注解时,必须显式为所有无默认值的元素赋值,否则编译器会报错。
代码示例:无默认值元素的使用
public InjectView {// 无默认值:必须显式指定资源IDint value();}// 正确使用:显式为value赋值public class MainActivity extends Activity {// 必须指定R.id.tv_title,否则编译报错private TextView tvTitle;}
3.5、自定义注解时,@Inherited元注解的作用是什么?它能让子类继承父类上的注解吗?
@Inherited的作用:@Inherited是一个元注解,用于标记“被修饰的注解是否允许被子类继承”,但仅对类级别注解(@Target(ElementType.TYPE))有效。
能否让子类继承父类的注解:
能,但有严格限制:只有当父类被“带有@Inherited的类级别注解”标记时,子类才能自动继承该注解。
限制场景:
1、仅对类有效,对方法、字段、参数等其他元素的注解不生效(即使添加@Inherited,子类重写的方法也不会继承父类方法的注解)。
2、若子类自己显式标注了该注解,则不会继承父类的注解(子类注解优先)。
代码示例:@Inherited的使用与继承效果
// 1. 定义带@Inherited的类级别注解// 允许子类继承public Module {String name();}// 2. 父类使用该注解public class BaseModule { }// 3. 子类不添加注解,会继承父类的@Modulepublic class UserModule extends BaseModule { }// 4. 反射验证子类是否继承注解public class Test {public static void main(String[] args) {Module module = UserModule.class.getAnnotation(Module.class);System.out.println(module.name()); // 输出"base",说明子类继承了父类的注解}}
3.6、如何定义一个“带参数的自定义注解”?例如定义@CheckNetwork注解,支持传入参数(如是否允许无网络时提示)。
“带参数的自定义注解”本质是在注解内部定义“元素”(即参数),通过元素存储参数值,定义时需指定元素类型,并可通过default设置默认值(可选)。
代码示例:定义@CheckNetwork注解(带参数)
需求:标记方法需要检查网络状态,支持参数“无网络时是否显示Toast提示”和“提示文案”。
import java.lang.annotation.ElementType;import java.lang.annotation.Retention;import java.lang.annotation.RetentionPolicy;import java.lang.annotation.Target;// 保留到运行时(需反射获取参数),作用于方法public CheckNetwork {// 参数1:无网络时是否显示提示(默认显示)boolean showToast() default true;// 参数2:提示文案(默认值为"当前无网络,请检查网络设置")String toastMsg() default "当前无网络,请检查网络设置";}
使用示例:在需要检查网络的方法上使用@CheckNetwork,并根据需求传入参数:
public class DataManager {// 使用默认参数:无网络时显示默认提示public void loadData() {// 加载数据逻辑}// 自定义参数:无网络时不显示提示(showToast = false)public void uploadLog() {// 上传日志逻辑}// 自定义提示文案(toastMsg = "网络异常,无法提交表单")public void submitForm() {// 提交表单逻辑}}
后续可通过反射获取注解参数,实现网络检查逻辑:
// 伪代码:反射处理@CheckNetworkpublic static void checkAndExecute(Method method, Object obj) {CheckNetwork annotation = method.getAnnotation(CheckNetwork.class);if (annotation != null) {boolean hasNetwork = NetworkUtils.isConnected(); // 检查网络if (!hasNetwork) {if (annotation.showToast()) {Toast.makeText(context, annotation.toastMsg(), Toast.LENGTH_SHORT).show();}return; // 无网络时不执行方法}}// 有网络时执行方法method.invoke(obj);}
四、注解处理器(APT)基础
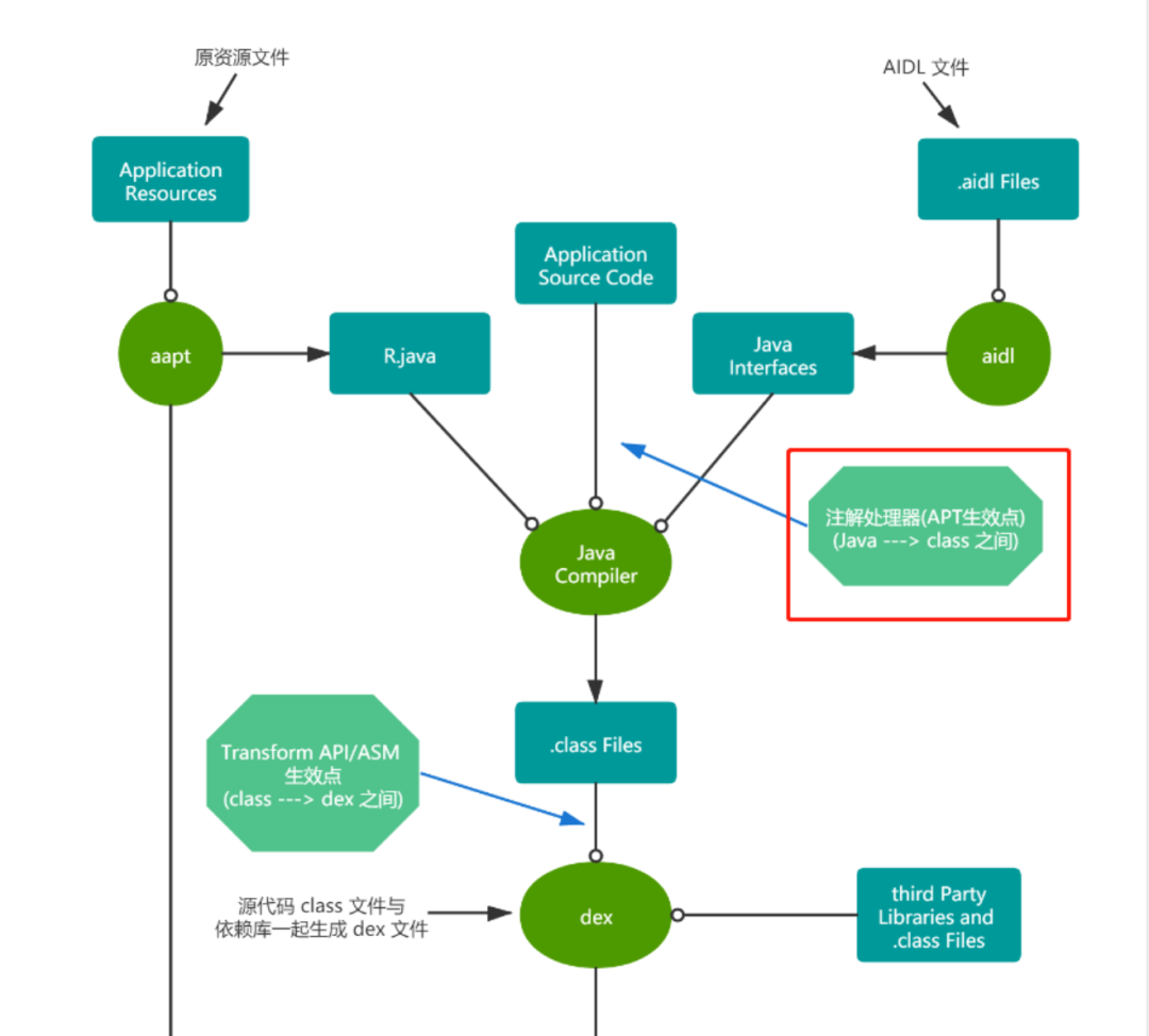
4.1、什么是注解处理器(APT,Annotation Processing Tool)?它的核心工作原理是什么,是在编译时还是运行时生效?
注解处理器(APT)是Java提供的一种编译期工具,用于在代码编译阶段扫描、解析源码中的注解,并根据注解信息生成新的Java/Kotlin源文件(如绑定代码、配置类等),其核心价值是“通过注解自动化生成重复代码,减少手动编码工作量”。
核心工作原理:
编译触发:当开发者执行./gradlew assemble等编译命令时,Java编译器(javac)会自动启动APT工具。
注解扫描:APT会扫描项目中所有被指定注解标记的代码元素(如类、方法、字段)。
逻辑处理:自定义注解处理器(继承AbstractProcessor)对扫描到的注解进行解析,提取注解参数和关联的代码信息。
代码生成:通过Filer接口生成新的源文件(如.java文件),这些文件会被编译器自动纳入后续的编译流程。
编译整合:生成的源文件与手写代码一起被编译为字节码(.class文件),最终打包到APK中。
生效时机:完全在编译时生效,运行时无任何额外开销(区别于运行时注解依赖反射的机制)。
生效时机图:

4.2、如何创建一个自定义的注解处理器?需要继承哪个核心类(AbstractProcessor),实现哪些关键方法?
创建自定义注解处理器的核心是继承javax.annotation.processing.AbstractProcessor(或Android兼容的androidx.annotation.processing.AbstractProcessor),并实现其关键抽象方法,完成注解扫描、解析和代码生成逻辑。
核心步骤与关键方法:
继承核心类:自定义处理器必须继承AbstractProcessor,该类提供了APT处理的基础框架。
实现关键方法:以下四个方法是处理器的核心,需根据业务逻辑实现:

代码示例:自定义处理器框架
import javax.annotation.processing.*;import javax.lang.model.SourceVersion;import javax.lang.model.element.TypeElement;import java.util.Set;(SourceVersion.RELEASE_8) // 替代getSupportedSourceVersion()("com.example.annotation.LogMethod") // 替代getSupportedAnnotationTypes()public class LogMethodProcessor extends AbstractProcessor {private Filer filer; // 用于生成文件private Messager messager; // 用于打印日志public synchronized void init(ProcessingEnvironment processingEnv) {super.init(processingEnv);// 初始化工具类filer = processingEnv.getFiler();messager = processingEnv.getMessager();}public boolean process(Set<? extends TypeElement> annotations, RoundEnvironment roundEnv) {// 1. 遍历需要处理的注解(此处仅处理@LogMethod)for (TypeElement annotation : annotations) {// 2. 获取所有被@LogMethod标记的元素(如方法)Set<? extends Element> annotatedElements = roundEnv.getElementsAnnotatedWith(annotation);// 3. 解析元素并生成代码(后续结合JavaPoet实现)for (Element element : annotatedElements) {messager.printMessage(Diagnostic.Kind.NOTE, "处理被@LogMethod标记的元素:" + element.getSimpleName());}}// 返回true:表示当前处理器已处理完这些注解,其他处理器无需再处理return true;}}
备注:@SupportedSourceVersion和@SupportedAnnotationTypes是可选注解,用于替代对应的抽象方法,简化代码。
4.3、注解处理器中的process()方法作用是什么?参数RoundEnvironment的作用是什么,如何通过它获取被注解标记的元素?
process()是注解处理器的核心业务方法,负责完成“注解扫描→信息解析→代码生成”的全流程,RoundEnvironment是编译环境提供的“当前处理轮次”的上下文对象,用于获取本轮次中被注解标记的代码元素。
process()方法的作用:
1、接收当前轮次需要处理的注解集合(annotations参数)。
2、通过RoundEnvironment获取被这些注解标记的代码元素(如类、方法)。
3、对元素和注解参数进行解析(如提取方法名、注解的日志前缀)。
4、调用Filer生成对应的Java源文件。
5、返回布尔值:true表示当前处理器已处理完这些注解,其他处理器无需再处理,false表示未处理,允许其他处理器继续处理。
RoundEnvironment的作用与使用:
RoundEnvironment代表一次“处理轮次”(APT可能分多轮处理),核心作用是提供“获取当前轮次注解元素”的API。
关键方法:
getElementsAnnotatedWith(Class<? extends Annotation> annotationClass):获取当前轮次中被指定注解标记的所有元素(如roundEnv.getElementsAnnotatedWith(LogMethod.class))。
getElementsAnnotatedWith(TypeElement annotationType):与上述方法类似,参数为注解的TypeElement(适用于动态指定注解)。
processingOver():判断当前轮次是否为最后一轮(返回true表示所有处理已完成)。
代码示例:通过RoundEnvironment获取并解析元素
public boolean process(Set<? extends TypeElement> annotations, RoundEnvironment roundEnv) {// 处理@LogMethod注解Set<? extends Element> logElements = roundEnv.getElementsAnnotatedWith(LogMethod.class);for (Element element : logElements) {// 判断元素类型(此处仅处理方法)if (element.getKind() != ElementKind.METHOD) {// 非方法元素,通过Messager打印错误日志messager.printMessage(Diagnostic.Kind.ERROR, "@LogMethod只能作用于方法", element);continue;}// 转换为方法元素(ExecutableElement),提取方法信息ExecutableElement methodElement = (ExecutableElement) element;String methodName = methodElement.getSimpleName().toString(); // 方法名// 获取注解参数LogMethod logAnnotation = methodElement.getAnnotation(LogMethod.class);String prefix = logAnnotation.prefix(); // 日志前缀boolean logParams = logAnnotation.logParams(); // 是否打印参数// 后续:根据这些信息生成日志代理类(结合JavaPoet)}return true;}
注解关键方法汇总:

4.4、如何在Gradle中配置自定义注解处理器?需要区分“注解定义模块”和“注解处理器模块”吗?
在Gradle中配置自定义注解处理器时,必须区分“注解定义模块”和“注解处理器模块”,原因是:注解需要被业务模块依赖(用于标记代码),而处理器仅在编译时需要(用于生成代码),两者职责分离可避免处理器代码被打包到APK中。
模块划分原则:
注解定义模块(annotation):仅存放注解类(如@LogMethod),无其他逻辑,供业务模块依赖。
注解处理器模块(processor):存放自定义处理器(如LogMethodProcessor),依赖“注解定义模块”,并通过annotationProcessor配置暴露给业务模块。
具体Gradle配置步骤:
假设项目结构如下:
project/├─ annotation/ // 注解定义模块├─ processor/ // 注解处理器模块└─ app/ // 业务模块(使用注解)
步骤一:配置“注解定义模块”(annotation/build.gradle)
仅需引入Android注解库(如需),无需其他依赖:
plugins {id 'java-library'id 'kotlin' // 若用Kotlin,需添加}dependencies {// 引入Android注解库(可选,用于元注解)implementation 'androidx.annotation:annotation:1.6.0'}// 指定Java版本(与处理器一致)java {sourceCompatibility = JavaVersion.VERSION_1_8targetCompatibility = JavaVersion.VERSION_1_8}
步骤二:配置“注解处理器模块”(processor/build.gradle)
依赖“注解定义模块”,并引入auto-service(用于自动注册处理器,避免手动配置META-INF):
plugins {id 'java-library'id 'kotlin'id 'com.google.devtools.ksp' version '1.9.0-1.0.13' // 若用KSP(Kotlin Symbol Processing),需添加}dependencies {// 依赖注解定义模块implementation project(':annotation')// 引入auto-service:自动生成META-INF/services/javax.annotation.processing.Processor文件implementation 'com.google.auto.service:auto-service:1.1.1'annotationProcessor 'com.google.auto.service:auto-service:1.1.1'// 引入JavaPoet(用于生成Java代码,可选)implementation 'com.squareup:javapoet:1.13.0'}java {sourceCompatibility = JavaVersion.VERSION_1_8targetCompatibility = JavaVersion.VERSION_1_8}
关键:auto-service的作用是自动生成处理器的注册文件(META-INF/services/javax.annotation.processing.Processor),告知编译器“当前处理器的全类名”,避免手动创建该文件。
步骤三:配置“业务模块”(app/build.gradle)
依赖“注解定义模块”,并通过annotationProcessor(Java)或ksp(Kotlin)引入“注解处理器模块”:
plugins {id 'com.android.application'id 'kotlin-android'id 'com.google.devtools.ksp' version '1.9.0-1.0.13' // Kotlin项目需添加}android { /* 常规配置 */ }dependencies {// 依赖注解定义模块(用于在代码中使用@LogMethod)implementation project(':annotation')// 引入注解处理器(Java项目用annotationProcessor,Kotlin项目用ksp)annotationProcessor project(':processor') // Javaksp project(':processor') // Kotlin(KSP替代APT,效率更高)}
4.5、什么是JavaPoet(或KotlinPoet)?它和APT结合使用的核心作用是什么,能解决什么手动编码的痛点?
JavaPoet是Square公司开源的Java代码生成库,提供了一套面向对象的API,用于通过代码的方式构建Java类、方法、字段等结构,并生成对应的.java源文件,KotlinPoet是其Kotlin版本,用于生成Kotlin代码。
核心作用(与APT结合):APT的核心是“解析注解并生成代码”,用手动拼接字符串生成代码(如"public class " + className + " {")容易出现语法错误(如少写分号、括号不匹配),且维护成本高,JavaPoet通过“结构化API”解决这一问题,让代码生成更简洁、可靠。
解决手动编码痛点:
语法错误风险:JavaPoet的API会自动处理语法细节(如分号、缩进、括号闭合),避免手动拼接字符串导致的语法错误。
重复劳动:通过API快速构建重复结构(如getter/setter、接口实现),无需手动编写模板代码。
类型安全:支持直接引用Java类型(如TypeNames.STRING、ParameterizedTypeName.get(List.class, String.class)),避免手动写类名导致的拼写错误。
可读性差:结构化API比冗长的字符串拼接更易读、易维护(如MethodSpec.methodBuilder("getName").returns(String.class).build())。
代码示例:用JavaPoet生成一个简单的类
// 1. 构建方法:public String getUserName() { return "Android"; }MethodSpec getUserNameMethod = MethodSpec.methodBuilder("getUserName").addModifiers(Modifier.PUBLIC) // 修饰符:public.returns(String.class) // 返回值:String.addStatement("return \"Android\"") // 方法体:return "Android".build();// 2. 构建类:public class UserUtils { ... }TypeSpec userUtilsClass = TypeSpec.classBuilder("UserUtils").addModifiers(Modifier.PUBLIC, Modifier.FINAL) // 修饰符:public final.addMethod(getUserNameMethod) // 添加上述方法.build();// 3. 生成Java文件:com.example.UserUtils.javaJavaFile javaFile = JavaFile.builder("com.example", userUtilsClass).build();// 4. 通过Filer写入文件(在process()方法中调用)javaFile.writeTo(filer);生成的代码如下:package com.example;public final class UserUtils {public String getUserName() {return "Android";}}
代码生成图解:

详解图:

4.6、APT处理过程中,如何通过Filer接口生成Java/Kotlin源文件?生成的文件会被自动编译到最终的APK中吗?
Filer是APT提供的核心接口之一,用于在编译时创建新的源文件(.java/.kt)、类文件(.class)或资源文件,通过Filer生成的源文件会被编译器自动纳入后续编译流程,最终打包到APK中。
通过Filer生成Java源文件的步骤:在自定义处理器的process()方法中,通过Filer生成文件的核心步骤如下。
步骤一:获取Filer实例,在init()方法中通过ProcessingEnvironment获取Filer。
private Filer filer;public synchronized void init(ProcessingEnvironment processingEnv) {super.init(processingEnv);filer = processingEnv.getFiler(); // 初始化Filer}
步骤二:创建JavaFileObject,通过filer.createSourceFile(qualifiedName)创建源文件对象,qualifiedName是生成类的“全类名”(如com.example.LogUtils)。
// 生成com.example.LogUtils.javaString className = "LogUtils";String packageName = "com.example";String qualifiedName = packageName + "." + className;try {// 创建源文件对象JavaFileObject sourceFile = filer.createSourceFile(qualifiedName);} catch (IOException e) {// 处理文件创建异常(如重复创建)messager.printMessage(Diagnostic.Kind.ERROR, "创建文件失败:" + e.getMessage());return;}
步骤三:写入代码内容,通过JavaFileObject获取Writer,将代码字符串写入文件(通常结合JavaPoet生成代码内容)。
// 结合JavaPoet生成代码TypeSpec logUtilsClass = TypeSpec.classBuilder(className).addModifiers(Modifier.PUBLIC).addMethod(MethodSpec.methodBuilder("printLog").addModifiers(Modifier.PUBLIC, Modifier.STATIC).addParameter(String.class, "msg").addStatement("android.util.Log.d(\"LogUtils\", msg)").build()).build();JavaFile javaFile = JavaFile.builder(packageName, logUtilsClass).build();// 写入文件try (Writer writer = sourceFile.openWriter()) {javaFile.writeTo(writer); // JavaPoet自动将TypeSpec转换为代码并写入} catch (IOException e) {messager.printMessage(Diagnostic.Kind.ERROR, "写入文件失败:" + e.getMessage());}
生成的文件是否会自动编译到APK:会自动编译,原因如下。
1、Filer生成的源文件会被创建在编译器的“源文件输出目录”(如app/build/generated/source/apt/debug/)。
2、编译器在后续流程中会扫描该目录,将生成的.java文件与手写代码一起编译为.class文件。
3、最终所有.class文件会被打包到APK的classes.dex中,与手写代码无区别。
图解:

4.7、注解处理器中的“Round”(处理轮次)是什么意思?为什么有时需要多轮处理,如何判断处理是否完成?
APT的处理过程并非一次性完成所有注解解析,而是分为多个“处理轮次(Round)”,每一轮处理当前的注解元素并生成代码,直到没有新的注解元素产生为止。
“Round”(处理轮次)的含义:每一轮(Round)的核心流程如下。
1、编译器扫描源码和之前生成的文件,收集所有未处理的注解元素。
2、调用所有自定义注解处理器的process()方法,处理这些注解并生成新的文件。
3、若本轮生成了新的源文件,编译器会将这些文件纳入下一轮扫描(新文件中可能包含新的注解)。
4、重复上述步骤,直到某一轮没有新的注解元素需要处理,且没有新的文件生成,处理结束。
为什么需要多轮处理:核心原因是“生成的文件中可能包含新的注解”,需要后续轮次继续处理,例如:
第一轮:处理手写代码中的@Route注解,生成路由表类RouteTable.java。
第二轮:扫描到RouteTable.java中可能包含的@AutoRoute注解(自动生成的注解),需要继续处理该注解以完善路由逻辑。
第三轮:若未生成新的注解文件,处理结束。
如何判断处理是否完成:通过RoundEnvironment的processingOver()方法判断。
1、当roundEnv.processingOver()返回true时,表示当前轮次是最后一轮,所有注解已处理完毕,没有新的元素或文件产生。
2、处理器可在process()方法中通过该方法决定是否终止逻辑(如避免在最后一轮做无效处理)。
代码示例:判断处理轮次并终止逻辑
public boolean process(Set<? extends TypeElement> annotations, RoundEnvironment roundEnv) {// 若为最后一轮,直接返回,不处理if (roundEnv.processingOver()) {return true;}// 非最后一轮,正常处理注解Set<? extends Element> logElements = roundEnv.getElementsAnnotatedWith(LogMethod.class);// ... 解析和生成代码逻辑 ...return true;}
五、运行时注解与反射处理
5.1、运行时注解与编译时注解的核心区别及应用场景
运行时注解(@Retention(RUNTIME))和编译时注解(@Retention(CLASS/SOURCE))的核心区别在于“保留策略”,这直接决定了它们的生效时机、处理方式和性能特性,具体差异如下:

应用场景:
运行时注解(RUNTIME):适合“需要动态调整逻辑且调用频率低”的场景,例如:
权限校验:通过@RequiresPermission注解,运行时反射检查权限是否授予。
日志打印:通过@LogMethod注解,反射获取方法信息并打印日志。
框架灵活解析:Retrofit 2.0之前的版本(解析@GET/@POST注解,动态生成网络请求接口实现)。
编译时注解(CLASS/SOURCE):适合“需要生成重复代码且调用频繁”的场景,例如:
CLASS注解:ButterKnife(通过APT生成findViewById代码)、Dagger2(生成依赖注入代码)。
SOURCE注解:@Override(编译时检查方法重写)、@StringRes(Lint检查资源类型)、Lombok(生成getter/setter代码)。
5.2、如何通过Java反射获取方法上@LogMethod注解的元素值
通过反射获取方法上的运行时注解,核心是通过Method对象的getAnnotation()方法获取注解实例,再读取实例中的元素值,以下是具体步骤和代码示例:
示例前提:定义@LogMethod注解(运行时保留)
public LogMethod {String prefix() default "Method"; // 日志前缀boolean logParams() default true; // 是否打印参数}
反射获取注解元素值的代码实现:
public class AnnotationReflectTest {public static void main(String[] args) {try {// 1. 获取目标类的Class对象(此处以UserService为例)Class<?> userServiceClass = UserService.class;// 2. 获取目标方法(需指定方法名和参数类型,避免重载歧义)// 示例:获取getUserInfo(int userId)方法Method getUserInfoMethod = userServiceClass.getDeclaredMethod("getUserInfo", int.class);// 3. 判断方法是否被@LogMethod注解标记if (getUserInfoMethod.isAnnotationPresent(LogMethod.class)) {// 4. 获取@LogMethod注解实例LogMethod logAnnotation = getUserInfoMethod.getAnnotation(LogMethod.class);// 5. 读取注解元素值String prefix = logAnnotation.prefix(); // 获取“日志前缀”boolean logParams = logAnnotation.logParams(); // 获取“是否打印参数”// 打印结果(模拟业务逻辑)System.out.println("注解前缀:" + prefix);System.out.println("是否打印参数:" + logParams);}} catch (NoSuchMethodException e) {// 处理“方法不存在”异常e.printStackTrace();}}// 测试类:包含被@LogMethod标记的方法static class UserService {@LogMethod(prefix = "User", logParams = true)public String getUserInfo(int userId) {return "User_" + userId;}}}
关键说明:
isAnnotationPresent(LogMethod.class):判断元素是否被目标注解标记,返回true则表示存在。
getAnnotation(LogMethod.class):获取注解实例,若不存在则返回null。
需处理NoSuchMethodException(方法名或参数类型错误)、NullPointerException(注解不存在时调用元素方法)等异常。
5.3、反射处理运行时注解的基本步骤
反射处理运行时注解的核心是“定位目标元素→检测注解→解析注解信息”,无论目标是类、方法、字段还是参数,步骤均类似,具体如下:
步骤一:获取目标元素(Class/Method/Field/Parameter等),根据注解作用的元素类型,通过反射API获取对应的元素对象。
类(Class):通过Class.forName("全类名")或目标类.class获取,例如Class<?> clazz = UserService.class。
方法(Method):通过clazz.getDeclaredMethod(方法名, 参数类型...)获取,例如Method method = clazz.getDeclaredMethod("getUserInfo", int.class)。
字段(Field):通过clazz.getDeclaredField(字段名)获取,例如Field field = clazz.getDeclaredField("mUserName")。
参数(Parameter):通过method.getParameters()获取参数数组,再遍历处理,例如Parameter[] params = method.getParameters()。
步骤二:判断元素是否包含目标注解,通过isAnnotationPresent(注解类)方法判断元素是否被目标注解标记。
类/方法/字段:element.isAnnotationPresent(LogMethod.class)。
参数:parameter.isAnnotationPresent(NonNull.class)。
若需获取元素上的所有注解,可使用element.getAnnotations()(返回所有注解数组)。
步骤三:获取注解实例,若元素包含目标注解,通过getAnnotation(注解类)获取注解实例。
类:LogClass annotation = clazz.getAnnotation(LogClass.class)。
方法:LogMethod annotation = method.getAnnotation(LogMethod.class)。
注解实例是编译器自动生成的代理对象,可直接调用元素方法读取值。
步骤四:读取注解元素值,通过注解实例调用元素方法(即注解的参数),获取具体值。
1、读取基本类型/字符串:String prefix = annotation.prefix()。
2、读取数组:String[] tags = annotation.tags()。
3、读取其他注解:NonNull nonNull = annotation.paramAnnotation()。
代码示例:处理字段上的注解
// 步骤1:获取字段对象Field field = UserService.class.getDeclaredField("mUserName");// 步骤2:判断是否有@Inject注解if (field.isAnnotationPresent(Inject.class)) {// 步骤3:获取注解实例Inject injectAnnotation = field.getAnnotation(Inject.class);// 步骤4:读取元素值String value = injectAnnotation.value();System.out.println("注入标识:" + value);}
5.4、运行时注解的性能开销来源及Android不推荐频繁使用的原因
运行时注解的性能开销完全来自反射机制,而Android设备的性能差异(尤其是中低端机)会放大这种开销,因此不推荐频繁使用。
性能开销的核心来源:
字节码解析与类型查找:反射需要在运行时动态解析类的字节码(.class文件),查找目标注解、方法或字段的元信息,这比编译期确定的直接调用慢10-100倍。
访问权限检查:反射会绕过Java的访问权限控制(如private方法),但每次调用都需要进行权限检查(可通过setAccessible(true)关闭,但仍有开销)。
动态调用与装箱/拆箱:反射调用方法时需通过Method.invoke(),参数和返回值需经过装箱/拆箱(基本类型→包装类),进一步增加开销。
JIT优化失效:Java虚拟机(JVM)的即时编译器(JIT)无法对反射调用进行优化(反射调用是动态的,编译期无法确定目标),导致执行效率远低于直接方法调用。
Android不推荐频繁使用的原因:
设备性能差异大:Android设备硬件配置跨度大,中低端机的CPU和内存资源有限,频繁反射(如每秒几十次)会导致主线程卡顿、帧率下降,甚至ANR(应用无响应)。
运行时开销不可控:反射的耗时受类复杂度、元素数量影响,难以通过代码优化稳定控制,而编译时注解(APT)生成的代码是静态的,执行效率与手写代码一致。
替代方案更优:绝大多数需要运行时注解的场景(如View绑定、依赖注入)都可通过APT实现,例如ButterKnife(APT)替代早期的运行时View绑定框架,Dagger2(APT)替代运行时依赖注入,性能更优且稳定。
5.5、主流Android框架的“运行时注解+反射”应用及Retrofit早期版本的处理方式
部分主流框架在早期版本中使用“运行时注解+反射”实现灵活逻辑,但随着性能要求提升,多数已逐步转向APT或KSP(Kotlin Symbol Processing)优化。
典型框架示例:
一:Retrofit(2.0之前版本)
核心逻辑:通过运行时注解@GET/@POST/@Query标记网络请求接口方法,在运行时通过反射解析注解信息(URL路径、请求参数、请求方法),动态生成OKHttp请求的代理实现。
优化:后期版本虽仍保留部分运行时注解,但通过“静态代理生成”减少反射调用,或通过KSP在编译时生成请求代码,降低运行时开销。
二:EventBus(3.0之前版本)
核心逻辑:通过@Subscribe注解标记事件订阅方法,在运行时通过反射扫描类中的所有方法,筛选出带@Subscribe的方法并存储,事件触发时通过Method.invoke()调用订阅方法。
优化:EventBus 3.0引入APT,编译时生成SubscriberInfoIndex类,直接存储订阅方法信息,运行时无需反射扫描,性能提升显著。
三:Otto(Square早期事件总线框架)
核心逻辑:类似EventBus,通过@Subscribe和@Produce注解标记方法,运行时反射解析并管理事件订阅关系,后期因性能问题被EventBus替代,Square也推荐使用RxJava+RxAndroid替代。
其他场景:
自定义日志框架:通过@Log注解标记需要打印日志的方法,运行时反射获取方法名、参数,动态打印日志(适合调试场景,不适合生产环境频繁调用)。
权限检查工具:通过@RequiresPermission注解标记方法,运行时反射检查权限,若未授予则弹框申请(调用频率低,灵活性优先于性能)。
六、实战场景与框架应用
6.1、主流Android框架的注解类型及注解处理器作用
主流框架的注解选择(编译时/运行时)均以“性能”和“场景需求”为核心,编译时注解因无运行时开销成为主流,具体如下:

6.2、用APT+JavaPoet实现简单“View绑定框架”
核心思路:通过@BindView注解标记View字段,APT在编译时扫描注解并生成“绑定类”,自动实现findViewById逻辑,避免手动重复编码。
步骤一:定义核心注解(@BindView),创建注解模块,定义作用于字段、保留到编译期的注解。
// 编译时保留,供APT处理// 仅作用于成员变量public BindView {int value(); // 接收View的资源ID(如R.id.tv_title)}
步骤二:实现注解处理器(BindViewProcessor),创建处理器模块,继承AbstractProcessor,扫描@BindView标记的字段,解析信息并生成绑定类。
public class BindViewProcessor extends AbstractProcessor {private Filer filer; // 用于生成文件private Elements elementUtils; // 用于解析代码元素public synchronized void init(ProcessingEnvironment env) {super.init(env);filer = env.getFiler();elementUtils = env.getElementUtils();}public boolean process(Set<? extends TypeElement> annotations, RoundEnvironment roundEnv) {// 1. 遍历所有被@BindView标记的字段Set<? extends Element> bindElements = roundEnv.getElementsAnnotatedWith(BindView.class);// 按宿主类分组(如MainActivity的所有@BindView字段)Map<TypeElement, List<Element>> classFieldMap = new HashMap<>();for (Element element : bindElements) {// 字段的宿主类(如MainActivity)TypeElement hostClass = (TypeElement) element.getEnclosingElement();classFieldMap.computeIfAbsent(hostClass, k -> new ArrayList<>()).add(element);}// 2. 为每个宿主类生成绑定类(如MainActivity_ViewBinding)for (Map.Entry<TypeElement, List<Element>> entry : classFieldMap.entrySet()) {TypeElement hostClass = entry.getKey();List<Element> fields = entry.getValue();generateBindingClass(hostClass, fields);}return true;}// 生成绑定类(核心逻辑)private void generateBindingClass(TypeElement hostClass, List<Element> fields) {String hostClassName = hostClass.getSimpleName().toString();String packageName = elementUtils.getPackageOf(hostClass).getQualifiedName().toString();String bindingClassName = hostClassName + "_ViewBinding"; // 绑定类名:XXX_ViewBinding// 3. 构建bind方法(参数为宿主类实例,如MainActivity)MethodSpec.Builder bindMethodBuilder = MethodSpec.methodBuilder("bind").addModifiers(Modifier.PUBLIC, Modifier.STATIC).addParameter(TypeName.get(hostClass.asType()), "host"); // 参数:MainActivity host// 4. 为每个@BindView字段添加findViewById逻辑for (Element field : fields) {BindView bindAnnotation = field.getAnnotation(BindView.class);int viewId = bindAnnotation.value(); // 获取View的资源IDString fieldName = field.getSimpleName().toString(); // 字段名(如tvTitle)TypeName fieldType = TypeName.get(field.asType()); // 字段类型(如TextView)// 添加代码:host.tvTitle = host.findViewById(R.id.tv_title);bindMethodBuilder.addStatement("host.$L = ($T) host.findViewById($L)",fieldName, fieldType, viewId);}// 5. 构建绑定类(如public final class MainActivity_ViewBinding)TypeSpec bindingClass = TypeSpec.classBuilder(bindingClassName).addModifiers(Modifier.PUBLIC, Modifier.FINAL).addMethod(bindMethodBuilder.build()).build();// 6. 生成Java文件(如com.example.app.MainActivity_ViewBinding.java)try {JavaFile.builder(packageName, bindingClass).build().writeTo(filer);} catch (IOException e) {processingEnv.getMessager().printMessage(Diagnostic.Kind.ERROR, "生成绑定类失败:" + e.getMessage());}}}
步骤三:使用绑定框架,在Activity中标记字段并调用生成的绑定类。
public class MainActivity extends AppCompatActivity {// 用@BindView标记View字段TextView tvTitle;protected void onCreate(Bundle savedInstanceState) {super.onCreate(savedInstanceState);setContentView(R.layout.activity_main);// 调用生成的绑定类,自动完成findViewByIdMainActivity_ViewBinding.bind(this);// 直接使用tvTitle(已初始化)tvTitle.setText("Hello View Binding");}}
步骤四:Gradle配置
注解模块:依赖androidx.annotation,供业务模块引用。
处理器模块:依赖注解模块+JavaPoet+AutoService,通过annotationProcessor(Java)或ksp(Kotlin)引入业务模块。
6.3、用自定义注解+APT实现“接口参数校验工具”
核心思路:定义@NotNull、@MinLength等校验注解,APT扫描方法参数上的注解,生成“校验工具类”,自动实现参数合法性检查(如非空、长度限制)。
步骤一:定义校验注解
// 1. 非空校验注解(作用于参数)public NotNull {String message() default "参数不能为空"; // 校验失败提示}// 2. 最小长度校验注解(作用于参数)public MinLength {int value(); // 最小长度String message() default "参数长度不足";}
步骤二:实现注解处理器(ParamCheckProcessor),扫描带校验注解的方法参数,生成校验工具类(如`UserParamChecker)。
"com.example.paramcheck.annotation.NotNull","com.example.paramcheck.annotation.MinLength"})public class ParamCheckProcessor extends AbstractProcessor {private Filer filer;private Elements elementUtils;public synchronized void init(ProcessingEnvironment env) {super.init(env);filer = env.getFiler();elementUtils = env.getElementUtils();}public boolean process(Set<? extends TypeElement> annotations, RoundEnvironment roundEnv) {// 1. 遍历所有带校验注解的方法Set<? extends Element> annotatedElements = new HashSet<>();for (TypeElement annotation : annotations) {annotatedElements.addAll(roundEnv.getElementsAnnotatedWith(annotation));}// 按方法分组(每个方法对应一组参数校验逻辑)Map<ExecutableElement, List<Parameter>> methodParamMap = new HashMap<>();for (Element element : annotatedElements) {if (element.getKind() != ElementKind.PARAMETER) continue;Parameter param = (Parameter) element;ExecutableElement method = (ExecutableElement) param.getEnclosingElement();methodParamMap.computeIfAbsent(method, k -> new ArrayList<>()).add(param);}// 2. 为每个方法生成校验方法if (!methodParamMap.isEmpty()) {generateCheckClass(methodParamMap);}return true;}// 生成校验工具类(如ParamChecker)private void generateCheckClass(Map<ExecutableElement, List<Parameter>> methodParamMap) {String packageName = "com.example.paramcheck";String checkClassName = "ParamChecker";// 构建工具类(public final class ParamChecker)TypeSpec.Builder classBuilder = TypeSpec.classBuilder(checkClassName).addModifiers(Modifier.PUBLIC, Modifier.FINAL);// 为每个方法生成校验方法(如checkUserRegister(String name, String pwd))for (Map.Entry<ExecutableElement, List<Parameter>> entry : methodParamMap.entrySet()) {ExecutableElement method = entry.getKey();List<Parameter> params = entry.getValue();generateCheckMethod(classBuilder, method, params);}// 生成Java文件try {JavaFile.builder(packageName, classBuilder.build()).writeTo(filer);} catch (IOException e) {processingEnv.getMessager().printMessage(Diagnostic.Kind.ERROR, "生成校验类失败:" + e.getMessage());}}// 生成单个校验方法(核心逻辑)private void generateCheckMethod(TypeSpec.Builder classBuilder, ExecutableElement method, List<Parameter> params) {String methodName = "check" + method.getSimpleName().toString(); // 校验方法名:checkRegisterMethodSpec.Builder methodBuilder = MethodSpec.methodBuilder(methodName).addModifiers(Modifier.PUBLIC, Modifier.STATIC).addException(IllegalArgumentException.class); // 校验失败抛出异常// 1. 添加方法参数(与原方法参数一致)for (Parameter param : params) {TypeName paramType = TypeName.get(param.asType());String paramName = param.getSimpleName().toString();methodBuilder.addParameter(paramType, paramName);}// 2. 为每个参数添加校验逻辑for (Parameter param : params) {// 处理@NotNull注解NotNull notNull = param.getAnnotation(NotNull.class);if (notNull != null) {String message = notNull.message();// 添加代码:if (name == null) throw new IllegalArgumentException("参数不能为空");methodBuilder.beginControlFlow("if ($L == null)", param.getSimpleName()).addStatement("throw new IllegalArgumentException($S)", message).endControlFlow();}// 处理@MinLength注解(仅对String类型生效)MinLength minLength = param.getAnnotation(MinLength.class);if (minLength != null && param.asType().toString().equals("java.lang.String")) {int length = minLength.value();String message = minLength.message();// 添加代码:if (pwd.length() < 6) throw new IllegalArgumentException("参数长度不足");methodBuilder.beginControlFlow("if ($L.length() < $L)", param.getSimpleName(), length).addStatement("throw new IllegalArgumentException($S)", message).endControlFlow();}}// 3. 将校验方法添加到工具类classBuilder.addMethod(methodBuilder.build());}}
步骤三:使用参数校验工具,在业务方法中调用生成的校验方法。
public class UserService {public void register(String name, (6) String pwd) {// 调用APT生成的校验方法,自动校验参数ParamChecker.checkRegister(name, pwd);// 校验通过,执行注册逻辑System.out.println("注册成功:" + name);}public static void main(String[] args) {UserService service = new UserService();service.register("Android", "12345"); // 抛出异常:参数长度不足(pwd长度5 < 6)}}
6.4、Kotlin开发中使用注解的注意事项及空安全兼容
Kotlin注解语法与Java类似,但因空安全和语法特性(如属性、扩展函数),需注意以下细节。
一、Kotlin使用注解的注意事项
注解目标(@Target)的差异:
Kotlin的@Target需指定AnnotationTarget枚举,覆盖Java未有的元素类型,例如:
AnnotationTarget.PROPERTY:作用于Kotlin属性(如val name: String)。
AnnotationTarget.VALUE_PARAMETER:作用于函数参数。
AnnotationTarget.FUNCTION:作用于函数(包括方法)。
若需兼容Java,需显式指定AnnotationTarget.FIELD(对应Java字段)或AnnotationTarget.METHOD(对应Java方法)。
代码示例:
// 同时作用于Kotlin属性和Java字段annotation class BindView(val value: Int)
Java互操作注解:
@JvmStatic:将Kotlin伴生对象的方法/属性暴露为Java静态成员(如object Utils { @JvmStatic fun log() {} },Java可调用Utils.log())。
@JvmField:将Kotlin属性暴露为Java字段(避免生成getter/setter),例如@JvmField val TAG = "MainActivity"。
@JvmOverloads:让Kotlin默认参数函数在Java中支持重载调用(如fun test(a: Int, b: String = ""),Java可调用test(1)或test(1, "a"))。
重复注解:Kotlin 1.6+支持@Repeatable(需指定容器注解),与Java一致,例如:
annotation class Permission(val value: String)// 使用:同一方法可多次标注fun openCamera() {}
二、Kotlin空安全与Java注解的兼容
Kotlin的空安全(?表示可空,非?表示非空)与Java的@Nullable/@NonNull通过“注解映射”实现兼容,核心规则如下:

代码示例一:Java方法带@Nullable,Kotlin调用
// Java代码public class JavaUtils {public static String getName() {return Math.random() > 0.5 ? "Android" : null;}}// Kotlin调用(需处理null)fun test() {val name = JavaUtils.getName() // name类型为String?println(name?.length) // 安全调用,避免NPE}
代码示例二:Kotlin方法暴露给Java,指定空注解
// Kotlin代码(用@Nullable标注可空返回值)import androidx.annotation.Nullablefun getUserName(): String? {return if (Random.nextBoolean()) "Kotlin" else null}// Java调用(IDE会提示返回值可能为null)String name = KotlinUtils.getUserName();if (name != null) {System.out.println(name);}
6.5、Lint工具对注解的检查及自定义Lint规则
Lint是Android的静态代码分析工具,通过注解可强化代码检查,自定义Lint规则可配合自定义注解实现业务专属校验。
一、Lint对常见注解的默认检查
空指针检查:
检测@NonNull标记的参数/返回值是否可能为null(如调用者传入null,或方法返回null)。
检测@Nullable标记的返回值是否未做非空判断就直接使用(如@Nullable String getName(),调用getName().length()会提示风险)。
资源类型检查:检测@StringRes/@DrawableRes等注解的参数是否传入错误类型的资源ID(如setText(R.layout.activity_main)会报错,因R.layout不是字符串资源)。
线程调用检查:检测@MainThread标记的方法是否在子线程被调用(如在@WorkerThread方法中调用@MainThread的setText会提示“UI操作不能在子线程执行”)。
权限检查:检测@RequiresPermission标记的方法是否在调用前未申请权限(如调用openCamera()未申请CAMERA权限,会提示“需申请权限”)。
二、自定义Lint规则配合自定义注解
以“检查@MustHavePermission注解的方法是否缺失权限申请”为例,步骤如下:
步骤一:定义自定义注解(@MustHavePermission)
// 仅源码期保留,供Lint检查public MustHavePermission {String[] value(); // 需申请的权限(如Manifest.permission.CAMERA)}
步骤二:创建Lint规则模块(Java库),依赖Lint核心库,实现Detector(检查逻辑)和Issue(问题定义)。
// 1. 定义Issue(问题描述、严重级别、修复建议)public class PermissionIssue {public static final Issue ISSUE = Issue.create("MissingPermission", // 问题ID(唯一)"方法未申请@MustHavePermission指定的权限", // 简短描述"被@MustHavePermission标记的方法,调用前需申请对应的权限", // 详细描述Category.CORRECTNESS, // 问题分类(正确性)6, // 严重级别(1-10,越高越严重)Severity.ERROR, // 错误类型(ERROR/WARNING/INFORMATIONAL)new Implementation( // 关联DetectorPermissionDetector.class,Scope.JAVA_FILE_SCOPE // 检查范围(Java文件)));}// 2. 实现Detector(检查逻辑)public class PermissionDetector extends JavaScanner {// 指定需要检查的注解(@MustHavePermission)public List<Class<? extends Annotation>> getApplicableAnnotations() {return Collections.singletonList(MustHavePermission.class);}// 检查被@MustHavePermission标记的方法public void visitAnnotation(JavaContext context, UAnnotation annotation, UElement element) {if (!(element instanceof UMethod)) return; // 仅检查方法UMethod method = (UMethod) element;// 1. 获取注解参数(需申请的权限)List<String> requiredPermissions = new ArrayList<>();UAnnotationValue value = annotation.findAttributeValue("value");if (value instanceof UArrayLiteral) {for (UExpression expr : ((UArrayLiteral) value).getExpressions()) {String permission = expr.toString().replace("\"", "");requiredPermissions.add(permission);}}// 2. 检查方法内部是否调用了权限申请逻辑(简化判断:是否包含checkSelfPermission)boolean hasPermissionCheck = method.getBody().toString().contains("checkSelfPermission");if (!hasPermissionCheck && !requiredPermissions.isEmpty()) {// 3. 报告问题(在方法处标红提示)context.report(PermissionIssue.ISSUE,context.getLocation(method),"方法需申请权限:" + TextUtils.join(", ", requiredPermissions));}}}
步骤三:注册Lint规则
创建resources/META-INF/services/com.android.tools.lint.client.api.IssueRegistry文件,注册Issue:com.example.lint.PermissionIssue。
步骤四:在业务模块中使用,依赖Lint规则模块,在方法上使用@MustHavePermission,Lint会自动检查。
public class CameraUtils {// Lint会检查:该方法未调用checkSelfPermission,会标红提示(Manifest.permission.CAMERA)public static void openCamera() {// 未申请权限,直接打开相机(风险)Camera.open();}}
6.6、注解在Android组件化开发中的实际应用
组件化开发的核心是“解耦”和“通信”,注解通过标记元信息(如组件入口、接口、路由),配合APT生成中间代码,实现组件间的低耦合协作。
一:组件路由(如ARouter、WMRouter)
核心场景:跨组件跳转Activity/Fragment(如“订单组件”跳转到“支付组件”的PayActivity)。
注解作用:
用@Route注解标记组件入口(如@Route(path = "/pay/PayActivity"))。
APT在编译时扫描@Route注解,生成路由表(如RouteTable.java),存储path与组件的映射关系。
运行时通过路由框架(如ARouter.getInstance().build("/pay/PayActivity").navigation()),查询路由表并跳转,无需依赖目标组件。
二:组件通信(暴露接口/实现)
核心场景:组件间通过接口调用服务(如“个人中心组件”调用“订单组件”的getOrderList方法)。
注解作用:
用@ExposeApi注解标记组件对外暴露的接口(如@ExposeApi interface OrderApi { List<Order> getOrderList() })。
用@ApiImpl注解标记接口的实现类(如@ApiImpl class OrderApiImpl implements OrderApi { ... })。
APT生成接口管理类(如ApiManager.java),存储接口与实现类的映射。
调用方通过ApiManager.get(OrderApi.class)获取实现实例,无需依赖实现类,实现“接口隔离”。
三:组件初始化
核心场景:应用启动时自动初始化各组件(如“统计组件”初始化埋点SDK,“推送组件”初始化推送服务)。
注解作用:
用@ModuleInit注解标记组件的初始化类(如@ModuleInit(priority = 10) class StatModuleInit { void init(Context context) { ... } })。
APT扫描@ModuleInit注解,生成初始化列表(如ModuleInitList.java),按priority排序。
应用启动时(如Application.onCreate),遍历ModuleInitList,调用所有初始化类的init方法,实现组件自动初始化。
四:组件资源隔离
核心场景:避免组件间资源名冲突(如多个组件都定义R.string.title)。
注解作用:
用@ComponentRes注解标记组件专属资源(如@ComponentRes string title = "订单中心")。
配合自定义Lint规则,检查是否跨组件引用非@ComponentRes标记的资源(如“支付组件”引用“订单组件”的R.string.title会提示“资源未暴露,可能冲突”)。
APT生成资源映射表,在编译时为组件资源自动添加前缀(如order_title),避免冲突。
七:Android注解总结
从基础语法到框架实战,Android注解的核心价值始终围绕“提升代码可靠性”和“降低开发成本”两大目标展开,通过本文的梳理可以发现,注解的应用逻辑呈现清晰的递进关系:以@Retention、@Target等元注解为基础,决定注解的保留策略和作用范围,以Android官方注解库为入门,通过编译时Lint检查规避常见错误,以自定义注解为核心,结合APT实现编译时代码生成(如View绑定、参数校验),或结合反射实现运行时逻辑增强(如日志打印、权限判断),最终在主流框架和组件化开发中,注解成为连接“简洁语法”与“复杂逻辑”的桥梁。
需要注意的是,注解并非“银弹”:编译时注解(APT)虽无性能开销,但需掌握处理器开发和代码生成逻辑,运行时注解虽实现灵活,但反射带来的性能损耗需谨慎控制,未来,随着Kotlin空安全、Jetpack组件的普及,注解的应用场景会更聚焦于“框架底层封装”和“开发效率工具”,但掌握其核心原理,依然是Android开发者从“会用”到“精通”的关键一步。

