前天在知乎看到一个问答:“职场中,最焦虑的是什么?”
这位网友的回答相信大家都深有体会,这种“不进则退” 的不安,早成了职场人的集体情绪,而程序员更是把这份焦虑揣得更沉。
毕竟代码世界里,新技术像潮水似的追着人跑。加上“技术迭代快、经验折旧快” 的行业特性,大家既怕技能跟不上项目,又怕成长追不上年龄,这份焦虑,太正常了。
但焦虑从不是坏事——它是在提醒你:该主动升级技能库,用硬实力给自己的职场“托底”了。而系统掌握大厂刚需的Java核心技术,正是把焦虑换成底气、打破职场困局的第一步。
正是知道职场人的这种焦虑,我们给大家带了这门《2025 Java+AI大模型面试提升训练营》,专注培养你的实际问题解决能力。
课程直播时间是11月24日-11月27日,每晚8点,不仅免费,还将给你带来极佳课程体验和课程效果!具体课程内容如下:
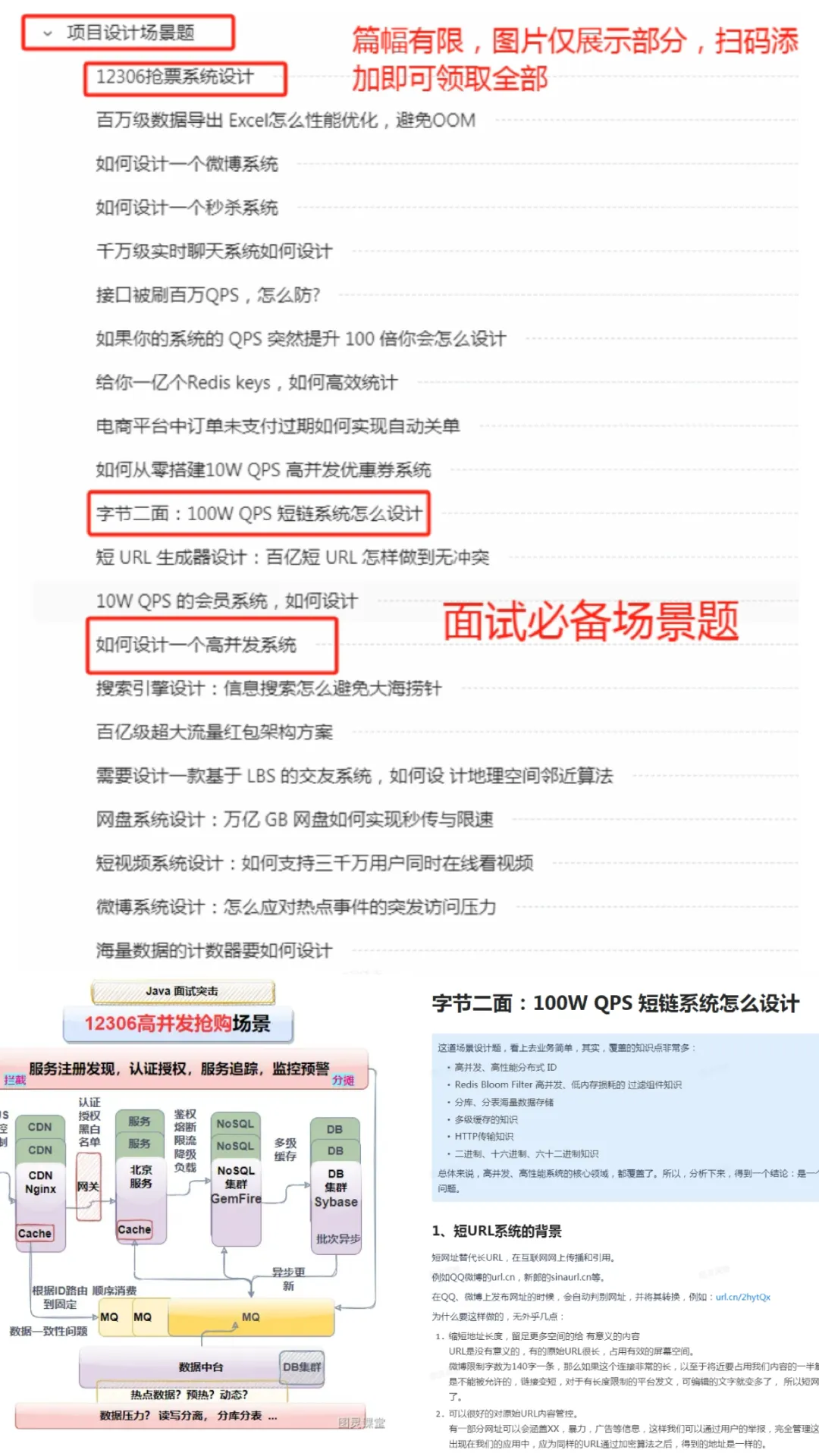
左右滑动查看更多
最后
由于篇幅有限,这里只展示部分内容,大家自行扫下方二维码,添加助教小姐姐微信领取!


