Cursor 曾经是我最喜爱的 AI 编码工具,但对特殊网络环境的依赖,导致编码过程中经常出现响应延迟,频繁断开连接的情况,于是我开始尝试其它工具,体验过 Trae ,Codebuddy,Qoder 后,感觉在兼容性、代码生成质量、上下文理解能力方面都稍微差点意思!
我平时在 vscode 里编码多一些,使用了各种扩展,自定义的配置。最近在 Trae、Codebuddy、Qoder 之间做了一些尝试,几个工具来回导入导出配置,其中 Qoder 还出现了个别不兼容的情况,整体上的迁移体验其实非常糟糕! 最终发现只有 DHcoder 这个 vscode 扩展真正解决了我的问题,不需要做任何迁移配置,还能稳定使用 claude4、GPT-5 模型,真正做到了国内开箱即用,并且提供了与 Cursor 近乎相同的编码体验。
好的工具如臂使指,值得被推荐 !!!
如何使用 DHcoder
VSCode(或 JetBrains)扩展搜索 dhcoder 直接安装。打开对话模式,系统会提示登录账号,按照提示填写邮箱账号进行注册即可,dhcoder 供个人用户免费使用,杜绝付费上班!
DHcoder 的使用技巧
对于习惯使用 cursor 的人来说,dhcoder 完全保留了原有的操作习惯,并与 vscode 深度集成,也就是说你几乎无需花费时间去适应,不存在任何切换成本!
DHcoder Agent 模式
Agent 是 DHcoder 内置的编码助手,能够独立完成复杂任务,包括执行终端命令、编辑代码,并支持项目架构分析、批量修改和依赖管理等场景。
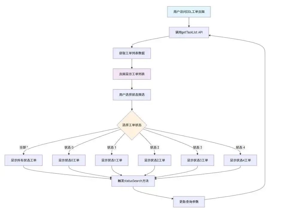
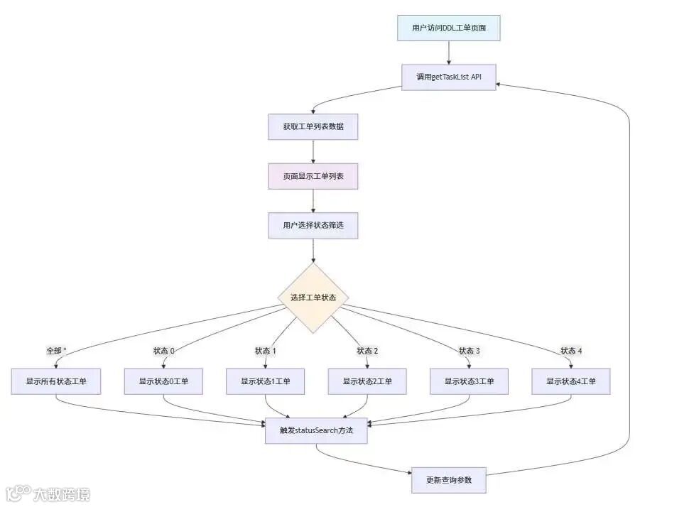
除了使用 Agent 自主编码之外,在 Agent 模式下绘制项目流程图也是我常用的操作之一。每次进行 CodeReview 时,你无需再花费精力梳理代码逻辑,使用 DHcoder 分分钟即可出图!而且大概率比你亲手绘制的更专业、更直观。
如图,dhcoder agent 能够感知我的项目环境,精准分析代码逻辑,支持生成 mermaid 流程图,效果与在 cursor 中的体验几乎没有区别,甚至更加顺畅!


DHcoder Plan 模式
在 DHcoder Plan 模式下,Agent 不会直接修改代码,而是先帮你拆解任务、规划执行步骤并生成 ToDoList,你可以在聊天界面随时查看和调整。相比直接交给 AI 自主编码,Plan 模式更适合结构性强、逻辑复杂的需求,让开发过程更加清晰、可控。
如图所示,当你对某些需求的实现思路还不够明确时,最佳实践就是先用 Plan 模式,由 AI 协助梳理方案并列出执行步骤,确认合理后再切换到 Agent 自主编码模式。然后你只需逐步点击 Accept,即可轻松完成开发任务!

DHcoder Rules
就像 cursor 中的 rules 一样,目的是约束 dhcoder 的行为,避免其随意发挥、脱离实际。简而言之,rules 是为 dhcoder 制定的行为准则和沟通规范。之所以需要此类规则,核心原因在于与 AI 协作时,其聪明与不可控性的矛盾始终存在 —— 如同实习生需明确职责边界以保障工作有序开展,与 DHcoder 协作同样需要借助规则来界定行为范围。这正是 rules 的核心价值所在:以具体可执行的约束取代模糊的预期,使 AI 的输出能够精准契合实际开发需求。
有了这些规则,DHcoder 相当于多了一本“项目使用说明书”,能够更好地契合团队的工作习惯和合规要求,让协作沟通更高效。规则并非一成不变,当遇到新的需求或问题时,只需补充或调整 rules,就能让它持续适配团队的发展。
DHcoder MCP
DHcoder 支持将自定义的 MCP Server 添加到 DHcoder 的配置中,可以在 Agent 模式下自动使用 MCP Server 提供的工具,这样一来,DHcoder 则不局限于“对话 + 生成代码”的形态,而是能够真正连接到外部系统,完成更贴近实际业务的复杂任务。
关于 MCP 的原理这里就不展开细说了,相关资料比较多。下图是在 DHcoder 中添加 MSP Server 的方法:

有关 DHCoder 更多的实践案例,可以参考我之前的文章 人人皆“AI 全栈工程师”:AI 全流程开发实战
Cursor VS DHcoder
|
|
|
|
|---|---|---|
| 网络环境 |
|
|
| 安装与集成 |
|
|
| 模型支持 |
|
|
| Agent 功能 |
|
|
| Plan 模式 |
|
|
| Rules |
|
|
| MCP 支持 |
|
|
| 适配性 |
|
|
| 使用成本 |
|
|
总结
Cursor 很好用,但对特殊网络环境的依赖,使开发体验时常打折扣。而 DHcoder 不仅解决了网络和兼容性问题,还在 VSCode/JetBrains 上实现了真正的开箱即用,无需任何迁移!
更重要的是,DHcoder 不仅保留了 Cursor 的核心体验(Agent、Plan、Rules、MCP),还在稳定性、本地化和成本上表现更好:支持国内外主流模型,可私有化部署。好的工具值得推荐,也希望大家能早日结束“付费上班”!
Reference
[1] https://docs.cursor.com/en/agent/overview
[2] https://docs.dhcoder.net/04-最佳实践
[3] https://docs.qoder.com/user-guide/chat/overview
[4] https://docs.qoder.com/user-guide/chat/overview
[5] https://mp.weixin.qq.com/s/ekNxpuq5wG8AN3GyF359hA

