
文章信息
第一作者:谢冬煜
通讯作者:许晓光 教授
通讯单位:南京师范大学
https://doi.org/10.1016/j.watres.2025.124980
亮点
• 在富营养化的湖泊中,DOM表现出较大的分子量、芳香性和疏水性的特征。
• UVB、UVA以及蓝光辐照导致了DOM物质组成显著变化。
• 随着光谱波长的增加,活性氧物种的生成量逐渐减少。
• 活性氧物种的生成速率与DOM的光谱特征密切相关。
• 湖泊的营养水平间接通过影响溶解有机物的组成来调节活性氧物种的生成。
研究进展
溶解性有机物(DOM)构成湖泊的主要碳库,其光降解行为主要受活性氧(ROS)介导的间接过程影响。这些过程在调节碳循环和转化污染物方面起着关键作用,但ROS生成的潜在机制尚不明确,尤其在浅水湖泊富营养化的背景下。本研究选取长江中下游六个营养盐水平各异的浅水湖泊,通过多光谱光照实验探究DOM组成变化与ROS生成响应机制。结果表明:富营养化湖泊中的DOM呈现更高分子量、芳香性和疏水性特征;所有湖泊DOM均具有内源和外源混合的特征,随湖泊营养状态的增加,内外源特征均增加。UVB、UVA及蓝光辐照显著降低富营养化湖泊中DOM的荧光强度、溶解性有机碳(DOC)、分子量、芳香性和疏水性,同时伴随单线态氧(¹O₂)及三线态DOM(³DOM*)的显著生成。可见光则驱动高效的光脱羧反应。值得注意的是,随着光谱波长的增加,上述产物的生成速率及稳态浓度均呈下降趋势。富营养化湖泊中DOM在UVB、UVA和蓝光照射下的¹O₂生成速率分别为6.71×10⁻⁹、 4.74×10⁻⁹和2.17×10⁻⁹ mol/(L·s),均高于贫营养湖泊中DOM的对应值(1.26×10⁻⁹、0.74×10⁻⁹和0.43×10⁻⁹ mol/(L·s))。溶解性有机物荧光组分与紫外-可见光谱特性是活性氧生成速率的直接调控因子。贫营养湖泊中DOM的a350值与溶解性有机碳含量均与³DOM*和¹O₂生成速率呈显著正相关。基于DOC的线性回归模型可精确预测¹O₂生成速率。富营养化湖泊中DOM在UVB与蓝光辐照下E2:E3值均与上述两因素呈显著负相关。这些湖泊的物理化学参数及营养盐水平通过影响DOM组成间接调控ROS生成。本研究构建的“营养水平-DOM组成-光谱响应-ROS生成效能”耦合机制模型,有助于评估不同营养水平湖泊DOM的光化学行为,为研究湖泊碳循环过程提供了新的视角。
图1 图文摘要
图2 长江中下游湖泊采样点
图3 不同光谱区间辐照下贫营养湖与富营养湖中湖泊DOC浓度及DOM光学性质变化,(a)DOC,(b)a254,(c)SUVA254,(d)a350,(e)S275-295,(f)E2:E3,(g)FI,(h)HIX,(i)BIX值。误差条表示标准差(n=3)。
图4 不同光谱区间辐照前后DOM的四个已鉴定荧光组分的相对丰度
图5 不同光谱区间辐照下贫营养湖与富营养湖水样中DOM的活性氧生成效率。(a)-(d)分子探针TMP和FFA的时间演变曲线:(a)TMP,贫营养湖泊;(b)TMP,富营养湖泊;(c)FFA,贫营养湖泊;(d)FFA,富营养湖泊;(e)³DOM*生成速率;(f)¹O₂生成速率。误差条表示标准差(n=3)。条形图上方不同小写字母表示在同一营养水平湖泊中不同光谱之间在p < 0.05水平上存在显著差异;不同大写字母表示在同一谱系中不同营养级湖泊之间在p < 0.05水平上存在显著差异。
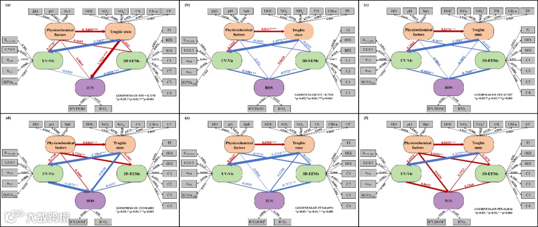
图6 不同光谱辐照下DOM组分特征和营养因子影响活性氧物种生成的作用机制。(a)黑暗条件,(b)UVB,(c)UVA,(d)蓝光,(e)绿光,(f)红光。
图7 不同光谱区间照射下,贫营养湖泊与富营养湖泊中¹O₂和³DOM*生成速率与DOM特性及环境因子之间的相关性。A,贫营养湖泊,B,富营养湖泊,a,¹O₂生成速率,b,³DOM*生成速率。“*”(p < 0.05),“**”(p < 0.01),“***”(p < 0.001)。
图8 不同光谱辐照下湖水中³DOM*和¹O₂生成速率与DOM组分特征的相关性分析。(a)-(d),³DOM*生成速率与DOM组分特征的相关性;(e)-(g),¹O₂生成速率与DOM组分特征的相关性。深色阴影表示95%置信区间,浅色阴影表示95%预测区。
本研究表明,湖泊富营养化显著增强了DOM的光化学反应活性和ROS的生成能力,这是通过外源输入和内源释放的协同作用实现的。富营养化湖泊中DOM生成ROS效能高于贫营养化湖泊。UVB、UVA和蓝光辐照显著影响了DOM的光降解过程,而红光与绿光的影响虽微弱但仍可检测。此外,本研究中建立的“营养水平-溶解性有机物组成-光谱响应-活性氧生成效率”耦合机制模型,不仅为分析模拟湖泊碳平衡的过程提供了全新的视角,而且为水质改善和生态恢复提供了科学见解。
作者介绍
许晓光,南京师范大学环境学院教授,博导,长期致力于气候变化与富营养化胁迫下河湖湿地有机碳来源、归趋机理以及减污降碳固碳增汇技术的研究,先后主持国家重点研发计划课题、国家科技重大专项子课题、国家自然科学基金等项目,在国内外发表学术论文100余篇,担任Reviews of Environmental Contamination and Toxicology、湖泊科学等多本环境生态主流期刊的客座主编、编委等。
通讯邮箱:xxg05504118@163.com


免责声明:推送文章及图片系网络转载,版权归原作者和原出处所有。部分文章因转载众多,仅标明转载来源,若涉及版权问题,请联系我们。


