面对2025年复杂的全球经济态势,中国企业出海已不是“选择题”,而是“必答题”。但“跳板”选在哪里,直接决定了全球化进程的效率与成本。香港,凭借其自由港政策和国际声誉,一直是热门首选。然而,它的税制真的比内地更优越吗?什么样的业务模式最能发挥香港公司的价值?本文将深入对比两地核心政策,为您揭示在2025年注册香港公司是否仍是您企业的最优战略。
2025年5月28日,中华人民共和国香港特别行政区立法会正式通过《2024年税务(修订)(跨国企业集团的最低税)条例草案》,并于2025年1月1日起实施。条例引入了税基侵蚀和利润转移2.0方案全球最低税规则(包含收入纳入规则等),并配套实施具有合格境内最低补足税性质的香港最低补足税机制,全球最低税制度的实施成为2025年最大的税收变革。非法团业务(如独资或合伙)的利得税15%的全球最低税率,与16.5%有限公司的利得税使得香港有着独特的制度优势。
2025年9月17日,香港特区行政长官李家超发表的施政报告提出多项支持中小企业、推动多元经济发展的措施,以支持本地经济。其中包含延长“中小企业融资担保计划”申请期、延长“还息不还本”安排 、宽减非住宅用户水费及排污费 、减收工商业污水附加费 、豁免多项牌照费用、注资“BUD专项基金”、设立“经贸一站通”平台、扩大电商支援、优化数码转型支援计划、推行“创意‧电商无限”计划 、支援专利评估等11项措施。
01
2025年香港公司注册的显著优势
从上述两条新闻时事中,不难看出香港政府对香港企业的全方位扶持。以下将为您简要概述2025年注册香港公司的优势所在。
02
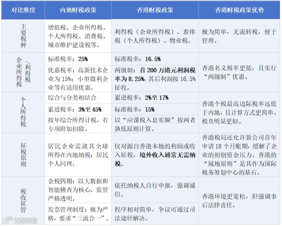
在简要了解了2025年在香港注册公司的各项优势之后,接下来,小编将针对企业尤为关注的税收问题,详细剖析内地公司与香港公司在财税政策上的差异,以及香港在财税政策方面的显著优势。
03
香港公司的优势如此大,是不是所有企业都适合注册香港公司呢?近年来,香港政府及金融监管机构持续加强对“空壳公司”的监管力度,一旦公司被认定属于“无实质业务经营”的空壳公司,将可能面临法律风险、经营风险、税务风险等。接下来,小编为您总结一下,究竟什么样的公司适合注册香港公司。
香港公司注册处已全面升级线上服务平台,企业可通过单一平台完成从名称查询到注册的全过程。在全球最低税制实施的背景下,香港在“一国两制”、联通世界、一流基建等方面的独特优势将更为凸显。
把握2025年政策变化,提前规划、合理布局,方能让您的企业在国际竞争中赢得先机。
如果您对具体条款或自身业务如何适配香港公司有进一步疑问,欢迎随时联系我们,获取专业建议与定制化方案!欢迎划到文章最下方,添加鹏程出海顾问客服微信,为您提供最适合的方案和建议~
鹏程出海作为深港两地行业领先的综合咨询服务平台,始终致力于为企业与个人提供通往中国香港及日本市场的一站式解决方案。我们的核心业务精准定位于全球化背景下的关键需求,涵盖四大专业领域:
香港身份规划 - 专业提供优才计划、专才计划及留学移民等香港移民项目咨询,依托丰富的成功案例经验,为内地人才量身定制最适合的香港身份获取路径。
香港企业服务 - 全方位覆盖香港公司注册、银行开户、审计报税、商标注册等企业全周期服务,助力企业高效拓展香港市场。
日本企业服务 - 为拓展日本市场的企业提供公司设立、经营管理签证咨询、税务合规等专业服务。
跨境电商财税服务 - 专门为跨境电商企业设计的财税合规方案,解决跨境贸易中的复杂财税问题。
双城联动:依托香港、深圳两地资源优势,打造高效的服务闭环。
案例丰富:在各项业务领域均积累了众多成功案例,服务口碑卓著。
全流程服务:从个人身份规划到企业全球布局,提供完整的生态链服务。
专业团队:拥有深谙中港日三地政策法规的专业顾问团队。
鹏程出海始终坚持以客户成功为导向,通过专业的咨询服务和可靠的执行能力,助力每一位客户实现全球化发展的目标。无论是寻求个人发展新机遇,还是规划企业出海新布局,我们都能提供最合适的解决方案。

