没有计划就是在计划失败,一份优秀的新品推广计划是成功的蓝图。
亚马逊新品推广是一场精心策划的战役,而非随机冲撞。数据显示,拥有详细书面推广计划的新品,在首月达成销售目标的概率高出127%,ACOS平均降低8个百分点。本文将为你拆解一份专业级新品推广计划书的完整框架,从战略到战术,从预算到风险,手把手教你运筹帷幄。
一、 新品推广计划的核心框架:一张全景作战地图
一份完整的计划书,远不止是广告预算表。它是一个涵盖市场、产品、运营、财务和风险的立体作战系统。其核心框架与工作流如下:
二、 战前侦察:市场、竞品与财务沙盘推演
2.1 竞品深度分析:知己知彼,定义战场
工作步骤1:锁定3-5个核心竞品
标杆竞品(1-2个): 小类目Top 5,学习其成功之道。
直接竞品(2-3个): 价格、功能、外观最相似,是你最主要的战场对手。
工作步骤2:完成竞品分析九宫格
|
|
|
|
对我方新品策略的启示 |
|---|---|---|---|
| 定价策略 |
|
|
|
| 流量结构 |
|
|
|
| 转化要素 |
|
|
|
| 产品痛点 |
|
|
|
| 供应链推测 |
|
|
|
2.2 财务沙盘推演:算赢再打
工作步骤:构建新品利润测算模型(Pre-Launch P/L)
在发货前,基于假设数据完成测算,确保商业模式成立。
|
|
|
示例数据 | 优化与决策点 |
|---|---|---|---|
| 预期售价 |
|
|
|
| 头程成本 |
|
|
|
| FBA费用 |
|
|
包装设计阶段
|
| 平台佣金 |
|
|
|
| 预期ACOS | 推广核心变量!
|
|
|
| 产品采购成本 |
|
|
|
| 预期净利润率 |
|
15% | 决策红线
|
三、 战役部署:四大核心模块的落地执行计划
3.1 模块一:流量启动与广告攻坚计划
工作步骤:制定分阶段广告架构
第1-7天(冷启动期):
目标: 测试流量,积累数据。
结构: 以自动广告(广泛匹配) 为主(预算70%),搭配1个手动广泛核心词活动(30%)。
数据关注点: 点击率(CTR)、初始搜索词报告。
第8-30天(进攻期):
目标: 冲击核心词排名,形成稳定转化。
结构(预算分配示例):
数据关注点:
核心词排名变化、ACOS、转化率(CVR)。
3.2 模块二:库存、物流与成本管控计划
工作步骤:制定三段式备货与物流方案
首批发货(空运/快船):
数量: 满足20-30天销售的安全库存。
目的: 快速入仓,抢占新品期。
成本容忍度: 较高,以确保时效。
第二批补货(经济型海派):
时间点: 首批发货出单后立即下单。
数量: 满足60-90天销售。
目的: 支撑起量后的稳定供应,平摊头程成本。
常态化补货(海运为主):
销量稳定后,建立基于销售预测的滚动备货模型。
3.3 模块三:上评与口碑启动计划(Vine计划为核心)
工作步骤:制定Vine计划及补充上评节奏
Vine计划: 必须参加! 上架前申请,预算30-35个产品。这是获取早期高质量、可信评价的最重要渠道。
补充上评节奏:
第1-30天: 核心依靠Vine回评。通过后台“请求评论”功能温和邀评。
第31-60天: 结合售后邮件,对确认满意的客户进行邀评。
目标: 60天内,通过自然方式将评价总数做到50个以上,评分维持在4.2星以上。
3.4 模块四:产品迭代预备计划
工作步骤:建立上市后反馈收集机制
设立反馈看板: 实时监控新品的前10条QA、前20条评价(尤其是3星及以下)。
提炼迭代需求: 每周汇总分析,将用户反馈分为“致命缺陷”、“重要改进”、“美好期望”三类。
启动快速迭代: 对于“致命缺陷”(如产品功能故障),立即联系工厂研究解决方案,准备小批次改进版。对于“重要改进”,纳入下一个产品升级周期。
四、 战时监控:关键指标预警与快速调整
4.1 新品期关键数据仪表板与健康标准
|
|
|
健康区间 | 预警信号(需立即行动) | 可能原因与调整方向 |
|---|---|---|---|---|
| 第1-7天 |
|
|
|
主图/标题/价格吸引力不足
|
|
|
|
|
|
|
| 第8-21天 |
|
|
|
Listing信任度或价格问题
|
|
|
|
|
|
广告竞价不足或产品竞争力弱
|
| 第22-30天 |
|
|
|
广告结构低效或转化率过低
|
|
|
|
|
|
过度依赖广告
|
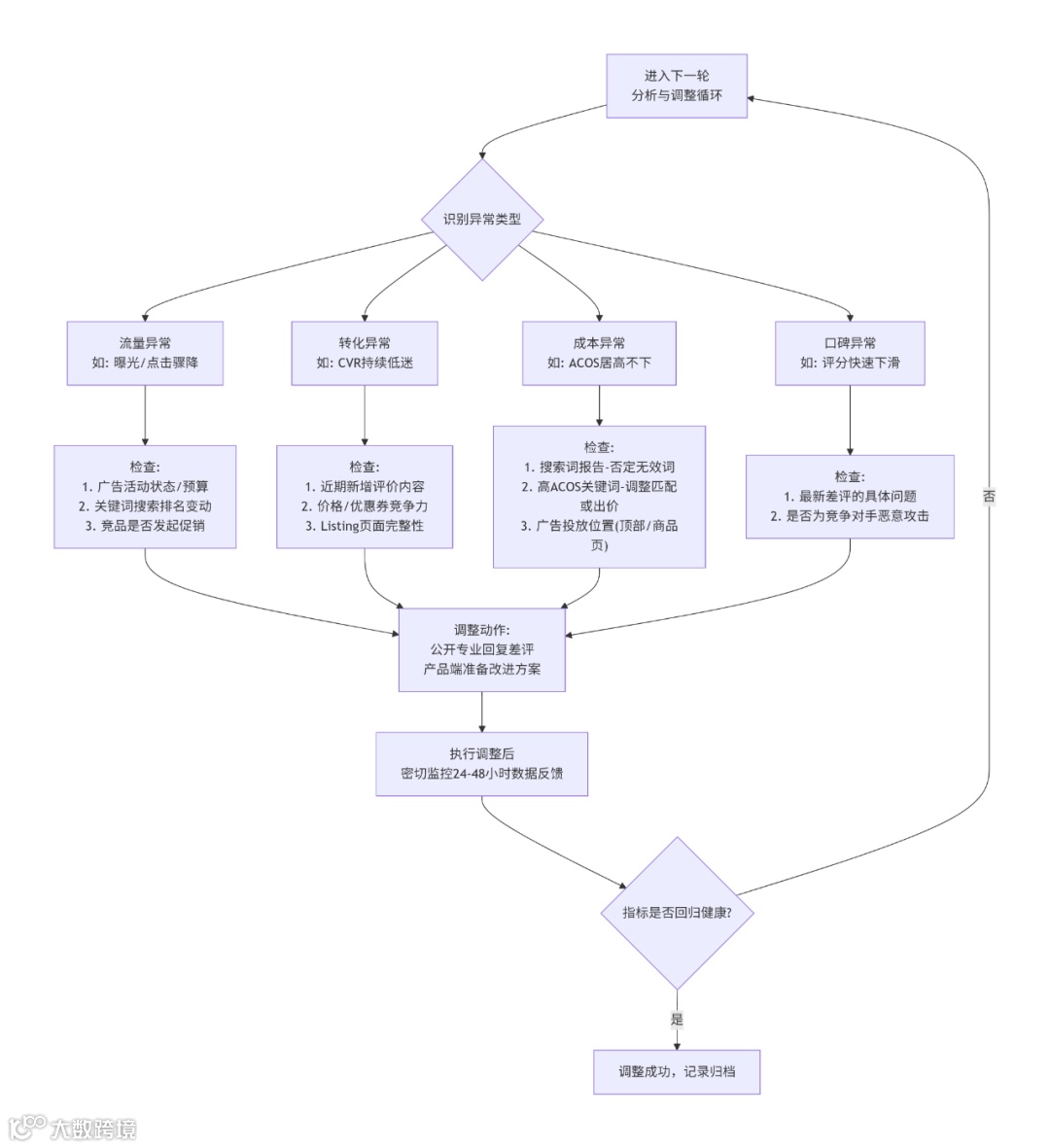
4.2 异常数据判定流程图:从预警到行动
五、 工作重点、难点与团队执行拆解
5.1 新品期工作重点(负责人:运营主管)
计划刚性执行: 确保团队严格按时间表推进Listing上架、广告开启、Vine注册、促销设置。
数据高频复盘: 每日晨会检查前一日核心数据,周三进行周中快速调整,周五进行每周深度复盘。
跨部门协同: 保持与产品经理(反馈问题)、供应链(库存预警)、设计(素材优化)的紧密沟通。
5.2 核心难点与解决方案
难点一:预算分配决策困难——钱该往哪里花?
问题: 广告预算有限,面对曝光、点击、转化等多个环节的潜在问题,难以决定优先投入方向。
解决方案(工作步骤):
诊断阶段: 遵循 “流量 -> 转化 -> 口碑” 的诊断漏斗。先解决没有流量(曝光/点击)的问题,再解决有流量没转化的问题,最后解决有转化但评分下滑的问题。
分配原则: 采用 “70/20/10”测试法。70%预算用于主攻已被验证的有效渠道(如核心精准词),20%用于测试有潜力的新渠道(如新的竞品ASIN),10%用于探索性渠道(如广泛匹配)。
数据支持: 使用广告报告中的“投放位置”数据,将预算向 “搜索结果顶部(首页)” 倾斜,因为这里的转化率通常比其他位置高50%以上。
难点二:对市场初期反馈反应过度或不足
问题: 看到前几条差评就惊慌失措,或对销量不温不火无动于衷,错过调整黄金期。
解决方案(工作步骤):
差评SOP: 差评出现 -> 分析内容 -> 分类(产品/服务/恶意)-> 执行对应动作(联系客户/改进产品/官方举报)。
滞销SOP: 连续7天销量低于X件 -> 检查流量/转化 -> 执行诊断漏斗 -> 启动促销刺激(如Coupon力度加大10%)。
设定心理阈值: 明确数据阈值(如:连续3天CVR<5%,或评分24小时内从无到有跌至4星以下)作为“触发行动”的信号,避免情绪化决策。
建立SOP应对库:
数据支持: 关注 “单位会话百分比” 等亚马逊品牌分析(ABA)数据,它比单纯销售额更能反映Listing的健康程度。
六、 结语:计划是地图,执行力是双腿
一份详尽的新品推广计划书,是你穿越亚马逊未知丛林的地图。它不能保证你一帆风顺,但能确保你在遇到岔路、暴雨或野兽时,知道自己的位置、目标和备用方案。
记住:
计划的核心不是预测未来,而是为未来的不确定性做好准备。
所有计划中最重要的一部分,是“如何监控并调整计划”本身。
再完美的计划,也抵不过日复一日坚定、灵活的执行。
现在,拿起你的“作战地图”,开始为你的下一个爆品,规划一场必胜的战役吧!

