近年来,随着全球医疗健康产业和我国生物医药产业的迅速发展,试剂盒类商品出口需求持续增长。那么含有危险货物成分的试剂盒该如何安全出口?从出口危险货物包装的角度有哪些合规要求呢?下面就由小编给大家讲讲其中的门道。
“背景与身份”
危险货物?
为什么用来救命或检测的试剂盒,自己反倒成了危险货物呢?
因为它里面可能藏有一些小容量的易燃/腐蚀性化学试剂或其他生物活性物质,因此试剂盒就可能存在易燃、腐蚀性或其他危险特性。
身份编码
联合国危险货物编号(UN编号)是由联合国危险货物运输专家委员会制定的4位数字识别代码,用于标注具有商业价值的危险货物,如爆炸物、毒性物质等。比较常见的有UN3481(包含在设备中的锂离子电池组或与设备包装在一起的锂离子电池组),如手机等电子设备。
简单来说,“UN3316”就是联合国给试剂盒等这类“性格暴躁”的小东西颁发的专属“身份证号”。它适用于那些“装有少量不同危险品,用于医疗、分析、试验等目的的箱子或盒子”。
“人设与门槛”
想拥有“UN3316”这个“身份”,可不是随便一个箱子都行,它必须严格符合“特殊规定251和340”的要求。
“少量”是原则
箱子里的每一种危险成分,其数量都不能超过“例外数量”或“有限数量”的限值。
通俗点说:每个内包装(比如一个小瓶子)的净重/净体积不能超过250g或250ml。
终极底线:整个箱子里所有危险货物的总量,加起来不能超过1kg或1L。
特殊规定251
“不同”是前提
箱子里必须装有两种或以上的不同危险品。即UN3316是给“组合装”准备的。
划重点:如果箱子里只有一种危险货物,那就不适用UN3316,必须直接用该危险品对应的联合国编码。
特殊规定340
“和睦”是底线
箱子里的各种成分在相处时必须“性格温和”,绝不能发生危险反应。
比如:
不能燃烧或放出大量热
不能放出易燃、有毒、或令人窒息的气体
不能产生腐蚀性或不稳定物质
“包装指南”
危险类别
UN3316属于第9类-杂项危险品
它不属于那些触目惊心的类别(比如易燃、爆炸等),而是被归为“其他杂项”,意味着它有潜在危险,但形式不那么典型。
包装等级
虽然UN3316本身没有指定的包装等级,但它的包装等级必须按箱子里“最危险”的成分来。
举个例子:如果箱子里有“包装等级Ⅲ”的物质和“包装等级Ⅱ”的物质,那么整个箱子就必须按更严格的“包装等级Ⅱ”等级来包装。
注意:如果箱子里的物质都没有划定包装等级,则默认需要达到“Ⅱ类包装”的防护水平。
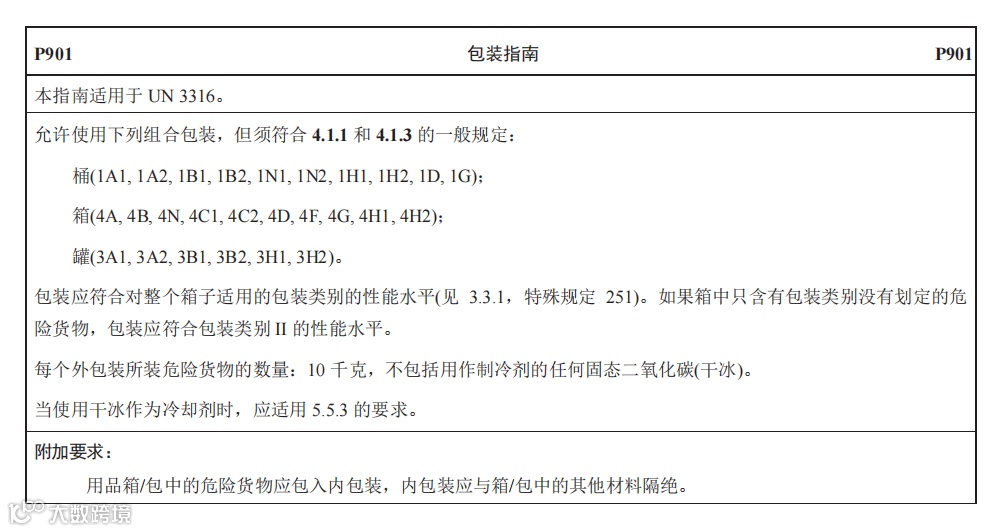
包装指南
重量:每个UN3316的外包装总重量不能超过10KG(不含制冷用的干冰),这是给他定下的“体重上限”
数量:服从上述的“少量原则”
空运“严中严”
特别提醒
如果要走空运,规则会更加严格。
1. 拒载“头号危险分子”:箱子里绝不允许出现包装等级为Ⅰ级(最高危险等级)的危险品。
2. “锁死”液体:所有液体的内包装,封口必须万无一失!除了本身的盖子,还必须用胶带、热封、锁扣等额外方式加固,确保不会意外泄漏。如果觉得还是不保险,就必须把内包装放在防漏内衬中,再放入外包装。
安全无小事,规则保平安
含有危险货物成分的试剂盒出口不是简单的事,它有一套完整的安全管理体系。总结起来就是以下四点:
1 身份要明:出口组合式试剂盒,先要准确识别是否适用UN3316
2 规矩要守:“少量、多样、和睦、严包”是它的核心四大原则
3 操作要专:涉及危险货物分类、包装和运输,务必参照专业的分类鉴别报告,并交由专业人士处理
4 申报要实:使用正确、性能检验合格的危险货物包装,自检完成后如实向海关申请危险货物包装使用鉴定
— END —


