生产企业出口外购货物能否办理免抵退税?
生产企业由生产型出口退税转型开展跨境出海业务,若直接采购货物报关出口,是否可享受出口退税政策?答案取决于外购货物是否符合“视同自产”条件或企业是否属于列名生产企业。
情况一:符合视同自产条件的外购货物
符合条件的生产企业出口外购货物,可适用增值税免抵退税政策。
第1类:综合资质达标企业
持续经营以来未发生骗取出口退税、虚开增值税专用发票(善意取得除外)等违规行为,且同时满足以下五项条件的生产企业,其外购出口货物可视同自产货物办理退(免)税:
- 已取得增值税一般纳税人资格;
- 持续经营满2年及以上;
- 纳税信用等级为A级;
- 上一年度销售额达5亿元以上;
- 外购货物与本企业自产货物属同类型或具有相关性。
第2类:特定情形下的视同自产范围
虽不完全满足第1类全部条件,但外购货物符合下列任一情形的,也可视同自产申报退(免)税:
- 同类出口:与自产货物名称性能相同,使用本企业或境外客户指定商标,且出口给同一境外单位或个人;
- 配套出口:用于维修、组装或配套本企业自产货物的工具、零部件、配件,或出口后可直接组合成套设备;
- 集团内收购:经地级以上税务局认定的集团公司及其控股生产企业之间相互收购的自产货物;
- 委托加工货物:与自产货物名称性能一致或为深加工产品,出口对象为进口自产货物的同一境外单位或个人,并签订委托加工协议、主要原材料由委托方提供;
- 专项用途货物:用于中标机电项目、对外承包工程、境外投资、对外援助的货物;
- 生产资料:生产自产货物所用的外购设备及原材料(农产品除外)。
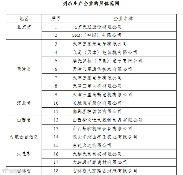
情况二:列名生产企业出口非自产货物
列入《财政部 国家税务总局关于出口货物劳务增值税和消费税政策的通知》(财税〔2012〕39号)附件5的“列名生产企业”,出口非自产货物亦可适用免抵退税政策。


其他情形
除上述两类情形外,生产企业出口的外购货物仅适用增值税免税政策,不得申请免抵退税。



