《中国石拱桥》学历案
(两课时)
Part.01
课标要求
1. 阅读说明性文字,能区分事实与观点,能提取、归纳、概括主要信息,把握信息之间的联系。能理清行文思路,用多种形式介绍所读作品的基本脉络。
2.能多角度观察生活,抓住事物特征,选择恰当的表达方式,合理安排详略,条理清楚地表达自己的感受和认识。
3.阅读说明性文字,发现、欣赏、表达和交流家庭生活、学校生活、社会生活和大自然的美好,热爱生活,感恩生活。
Part.02
学习目标
1.了解中国石拱桥的特点,激发对民族文化与社会主义事业的自豪感。
2.学习常见的说明方法,体会它们的作用。
3.了解本文的说明顺序与段落的内部结构,理解作者的行文思路。
4.结合具体语句,体会说明文语言的准确性。
Part.03
评价任务
1.速读课文,体会中国石拱桥的特点,了解说明顺序与段落的内部结构,绘制说明思路思维导图。达成并检测学习目标1.3。
2.找出本文所用说明方法,体会它们的作用。结合具体语句,体会本文语言准确又平实、亲切的特点。达成并检测学习目标2.4。
3.分析和把握我国石拱桥的特点与成就,结合港珠澳大桥资料进行仿写,把握说明文的特点同时,激发民族自豪感。达成并检测学习目标1。
Part.04
资源与建议
《中国石拱桥》作为八年级上册第五单元的首篇课文,是初中系统学习说明文的重要起点。作者茅以升以赵州桥和卢沟桥为典型,展现中国石拱桥形式优美、结构坚固、历史悠久的特征,字里行间洋溢着对劳动人民智慧的赞颂和对社会主义事业的自豪。其在说明方法、顺序及语言锤炼上的典范性,对掌握说明文读写技巧至关重要。
为破解说明文枯燥的认知,可通过“五看法”深入文本:看篇把握整体结构与说明对象,看段理清层次与顺序,看句分析说明方法及效果,看词品析语言准确性,看意理解主旨与情感。配合赵州桥、卢沟桥的影像资料,艾青《桥》及港珠澳大桥素材,能增强学习体验。结合“桥梁勘探员”情境,参与小组活动,注重知识迁移,将文本与生活关联,感受桥梁的文化与智慧价值。
Part.05
学习过程
(一)情境导入
同学们,有这样一位科学家,他被誉为“中国桥梁之父”——他就是茅以升。他主持修建了中国人自主设计建造的第一座现代化大型桥梁——钱塘江大桥,打破了外国人的技术垄断;新中国成立后,他又参与建造了“万里长江第一桥”武汉长江大桥,成为中国桥梁史上的里程碑。
而这位桥梁大师在 1962 年写下的《中国石拱桥》,自入选教材以来,始终占据着初中说明文的第一篇位置。(展示课文封面)为什么这篇文章能经久不衰?它究竟有什么独特的魅力?今天,就让我们化身“桥梁勘探员”,一起揭开这篇经典说明文的奥秘!
任务一:
桥梁勘探队・绘制石拱桥基因图谱
1. 【考古发现】速读挑战
同学们在五分钟内阅读《中国石拱桥》,提取关键信息,分别标出体现中国石拱桥特点的段落或句子。
【预设】
形式优美:“石拱桥的桥洞成弧形,就像虹”“这些石刻狮子,有的母子相抱,有的交头接耳,有的像倾听水声,千态万状,惟妙惟肖” 等语句。
结构坚固: “永定河发水时,来势很猛,以前两岸河堤常被冲毁,但是这座桥极少出事,足见它的坚固”“赵州桥横跨在洨河上,是世界著名的古代石拱桥,也是造成后一直使用到现在的最古的石桥” 等句子。
历史悠久:“我国的石拱桥有悠久的历史。《水经注》里提到的‘旅人桥’,大约建成于公元 282 年,可能是有记载的最早的石拱桥了”“赵州桥修建于公元 605 年左右,到现在已经一千三百多年了” 等内容。
【设计意图】训练速读提取信息能力,初步感知石拱桥特点。
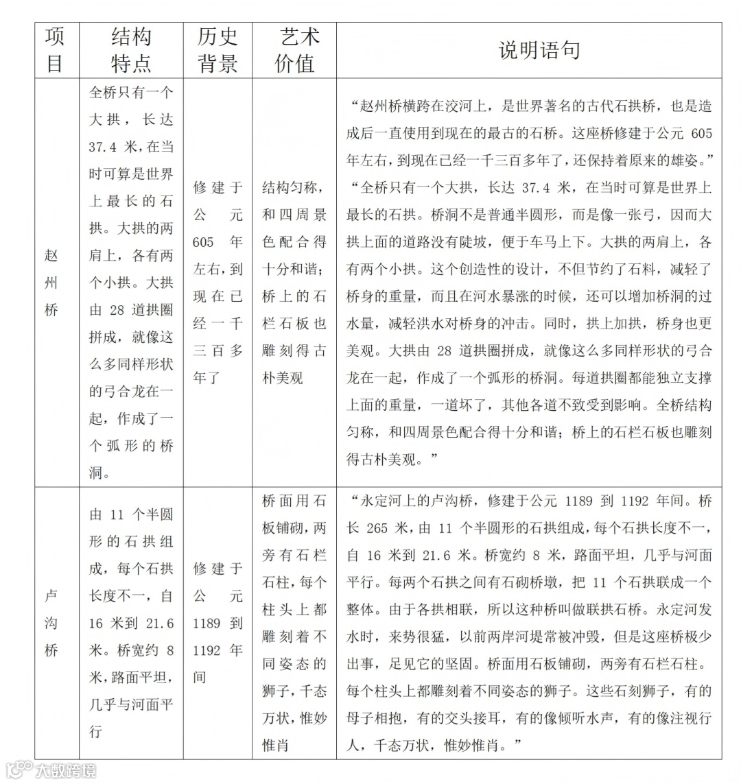
2.【桥梁档案】双桥PK赛
① 以小组为单位,完成表格1填写。填完之后,纵向看一看,你有哪些发现?
【预设】
【设计意图】通过填表对比,梳理石拱桥发展,理解说明顺序。
② 以小组为单位,完成表格2填写。
③ 文中先写赵州桥,再写卢沟桥,可否调换顺序?
【预设】
不能调换。从结构复杂度来看,赵州桥是单拱石桥,全桥只有一个大拱,结构相对简单;卢沟桥是联拱石桥,由11个半圆形石拱组成,结构更复杂。这种从简单到复杂的说明顺序,符合人们认知事物的规律,便于读者逐步理解中国石拱桥的发展脉络和技术演进。
从代表性角度而言,赵州桥是“造成后一直使用到现在的最古的石桥”,侧重体现石拱桥历史悠久、设计精巧的特点;卢沟桥则以联拱结构和精湛的石刻艺术为特色,且承载着一定的历史意义。两者从不同维度代表了中国石拱桥的成就,先介绍基础典型再深入复杂案例,逻辑更清晰。
这种顺序安排既体现了说明文中“由浅入深、由简到繁”的逻辑顺序,也让读者能层层递进地感受中国石拱桥的多样性和技术高度。
【设计意图】对比两桥细节,加深对其特点的理解,助于把握说明思路。分析顺序合理性,理解逻辑顺序。
3. 【勘探地图】结构解谜
①以小组为单位绘制“《中国石拱桥》说明思路思维导图”,小组完成思维导图后,派代表上台展示,并用简洁的语言讲解文章的说明思路,其他小组可进行补充和评价。
【预设】
在绘制思维导图时,部分小组可能会出现分支划分不清晰、内容标注不精准的情况,比如分述部分没有明确区分赵州桥和卢沟桥的介绍,或者总起与总结部分的内容混淆。可引导学生结合课文段落内容,仔细梳理各部分的核心要点,明确逻辑关系。
【设计意图】通过绘思维导图,理清行文思路。
② 播放《清明上河图》中虹桥的动态视频,提问:“虹桥的设计与赵州桥有何异同?”引导拓展对中国古桥多样性的认知。
【预设】
相同点:两者都是中国古代著名的石拱桥(虹桥虽外观与传统石拱桥有差异,但本质上也属于石构桥梁),都体现了中国古代工匠的高超建筑技艺,在结构设计上都注重实用性与稳定性,能够适应河流的环境,方便行人车马通行。
不同点:结构形式上,赵州桥是单拱石桥,全桥只有一个大拱,大拱的两肩上各有两个小拱;虹桥的结构更为独特,采用了叠梁拱,外形如长虹卧波,没有明显的大拱,而是由众多梁木相互穿插咬合形成拱形。建筑材料上,赵州桥主要以石料为主;虹桥除了石料基础外,梁木等木材在结构中也起到了重要作用。受力方式上,赵州桥通过拱圈的结构分散重量,承受荷载;虹桥则依靠梁木之间的相互作用力形成整体结构来承重。
【设计意图】拓展古桥知识,加深对石拱桥特点的理解,激发探究欲。
任务二:
桥梁鉴定科・破译说明密码
1. 【显微观察】段落 CT 扫描
① 聚焦第 5 段(赵州桥),小组合作填写“说明文体检报告”:
说明顺序:
说明方法:
【预设】
说明顺序:空间顺序(“全长50.82米,两端宽9.6米,中部略窄,宽9米”→由整体到局部);
说明方法:列数字(“50.82米”“9.6米”)、打比方(“桥洞不是普通半圆形,而是像一张弓”)、作诠释(“大拱的两肩上,各有两个小拱。这个创造性的设计……”)。
【设计意图】聚焦段落,分析说明顺序和方法。
② 互动体验:用尺子测量教室长度(如教室长约10米),让学生换算“37.4米”相当于几个教室的长度,直观感受列数字的准确性。
【预设】
学生可能难以区分“作诠释”与“下定义”,可举例对比“赵州桥是一座空腹式的圆弧形石拱桥”(下定义,简洁明确)vs“大拱的两肩上各有两个小拱,这样减轻了桥身的重量”(作诠释,具体解释作用)。
【设计意图】通过体验,直观感受列数字作用,区分说明方法。
2. 【密码破译】说明方法大搜捕
① 开展“说明方法大搜捕”活动,每位学生独立阅读课文,从文中找出至少5处使用说明方法的例子。对于每一处例子,需明确指出所用的说明方法,指出对应的语句,并针对该说明方法描述其体现的事物特征。
范例:我找到“赵州桥横跨在洨河上,是世界著名的古代石拱桥,也是造成后一直使用到现在的最古的石桥。这座桥修建于公元605年左右,到现在已经一千三百多年了”这一句,说明方法为举例子,体现了赵州桥历史悠久、闻名世界的特征。
②分享结束后,进行“现场演练”:用作比较说明“课桌与石拱桥的承重差异”(如“课桌最多能承受 50 公斤的重量,而赵州桥却能承载数百吨的车马行人,两者的承重能力相差悬殊”)。
【预设】
课后题,答案见教参P270
【设计意图】通过搜捕和演练,巩固说明方法知识,体会其作用。
3. 【语言品鉴】桥梁诗人评选
① 限制词擂台:聚焦“大约建成于公元282年”“可能是有记载的最早的石拱桥了”,开展辩论:“‘大约’‘可能’能否删去?”
【预设】
“大约”表明公元282年只是一个推测的时间,并非确切纪年,如果删去,就变成了确定建成于公元282年,这与历史事实不符,因为对于旅人桥的建成时间并没有确凿的证据。‘可能’则体现了对‘旅人桥是有记载的最早的石拱桥’这一说法的不确定性,毕竟可能存在未被记载的更早的石拱桥,删去后就显得过于绝对,不符合说明文语言准确性的要求。”
说明文要求语言准确、严谨,“大约”“可能”这类限制词恰恰体现了这一点,它们能让表述更符合客观实际,所以不能删去。
【设计意图】通过辩论,体会限制词作用,感受语言准确性。
② 动词 T 台秀:“赵州桥雄跨在洨河上”一句中“雄跨”能否换成“横跨”?说说你的理解。
先让学生分别朗读“赵州桥横跨在洨河上”与“赵州桥雄跨在洨河上”,体会两句的不同语气,然后邀请2-3名学生上台,用肢体动作演绎 “横跨” 与 “雄跨”的差异,其他学生观察并思考。之后小组讨论,派代表分享观点。
【预设】
“不能换成‘横跨’。‘横跨’仅仅表示从河的一边到另一边的跨越,只体现了桥的连接作用。而‘雄跨’中的‘雄’字有雄伟、雄壮的意思,不仅写出了赵州桥跨越洨河的状态,还突出了它的气势恢宏、规模宏大,展现了赵州桥作为世界著名石拱桥的雄伟姿态和非凡气势,更能体现出古代工匠的高超技艺,换成‘横跨’就失去了这种表达效果。”
“雄跨”一词既写出了赵州桥的物理形态,又赋予了它一种精神气质,让读者能更深刻地感受到赵州桥的伟大,增强了语言的表现力。
【设计意图】通过比较动词,品味语言生动性与准确性。
③审美拓展:自由朗读艾青的《桥》和课文中描写石拱桥的典型段落初步感受两者语言的不同。然后分组讨论,从语言风格、修辞手法、表达内容、情感表达等方面对比差异。
【预设】
语言风格:说明文语言平实、准确、严谨,多使用具体的数据和客观的表述,如 “赵州桥全长50.82米,两端宽9.6米”等,用精确的数字介绍赵州桥的尺寸;而诗歌语言生动、形象、富有感染力,如“桥是河流与道路的爱情”,用富有诗意的表达描绘桥。
修辞手法:说明文较少使用修辞手法;诗歌则大量运用比喻、拟人等修辞手法,“桥是河流与道路的爱情”等语句,赋予桥情感和生命,使桥的形象更鲜活。
表达内容:说明文着重介绍石拱桥的实际情况,让读者对石拱桥有清晰的认知;诗歌则侧重表达桥的意义和价值,以及人类对桥的情感。
情感表达:说明文以客观介绍为主,情感表达较为含蓄,主要是通过对石拱桥成就的描述间接体现对古代工匠智慧的赞叹;诗歌情感表达直接、浓烈,字里行间充满了对桥的赞美和感激。
【设计意图】对比不同文体语言,提升文学鉴赏能力。
任务三:
桥梁文化馆・解码民族智慧
1. 【情感雷达】自豪感探测器
① 默读全文,标注令自己感到自豪的语句。和大家分享,并说出标注理由。
【预设】
“赵州桥是世界著名的古代石拱桥,也是造成后一直使用到现在的最古的石桥”:赵州桥不仅闻名世界,还能历经一千三百多年的风雨依然屹立并被使用,足以体现其卓越的建造水平,这让身为中国人的我们深感自豪。
“永定河发水时,来势很猛,以前两岸河堤常被冲毁,但是这座桥极少出事”:在凶猛的洪水面前,卢沟桥展现出超强的坚固性,比两岸的河堤更能抵御灾害,凸显了古代工匠的高超技艺,让人自豪。
“这些桥大小不一,形式多样,有许多是惊人的杰作。其中最著名的当推河北省赵县的赵州桥,还有北京丰台区的卢沟桥”:中国石拱桥种类丰富,不乏惊人杰作,从侧面反映出我国古代桥梁建造事业的辉煌,令人自豪。
【设计意图】引导感受自豪语句,激发民族文化自豪感。
② 这些语句共同体现了中国石拱桥的什么精神?
【预设】
这些语句共同体现了中国石拱桥“坚韧不拔”“智慧卓越”“精益求精”的精神,它们是中国古代劳动人民智慧的结晶,承载着中华民族的优秀传统文化。
【设计意图】提炼石拱桥精神,深化对民族智慧的理解。
2.【智慧传承】古今桥梁风采对话
引导学生回顾课文中介绍赵州桥或卢沟桥的段落,分析其介绍方式,包括先总述桥梁地位,再描述结构特点、突出技术亮点、体现实用价值等。让学生仿照这种方式,结合提供的港珠澳大桥资料进行仿写,要求在介绍桥的具体情况时,融入自豪之感。完成后,小组内互相交流仿写内容,推选优秀作品在班级展示。
港珠澳大桥的资料:
港珠澳大桥全长55公里,跨越伶仃洋,东接香港特别行政区,西接广东省珠海市和澳门特别行政区,是“一国两制”框架下,粤港澳三地首次合作共建的超大型跨海交通工程。它由海中桥隧主体工程,香港接线及香港口岸,珠海、澳门接线和珠海澳门口岸等部分组成。
历经6年筹备、9年施工。2003年,港珠澳大桥前期工作协调小组成立,正式开始筹备建设。建设团队踏遍十几个国家的跨海工程现场,反复论证修改几百本设计研究方案。2009年12月开工建设,面对复杂恶劣的海洋条件,攻克一个个世界桥隧建造史上的难题,2017年7月大桥主体工程全线贯通,2018年10月正式通车运营。
是世界总体跨度最长、钢结构桥体最长、海底沉管隧道最长的跨海大桥。海底隧道长约 6.7 公里,是世界上最长的沉管隧道,建设者们首创了深埋沉管设计理论和方法,解决了隧道变形和接头安全等难题,创新性提出“半刚性”新型沉管结构。为实现120 年设计使用寿命这一高标准,中国科研人员攻克大量技术难题,提出了“港珠澳耐久性模型”等一整套具有中国特色、世界水平的海洋工程防腐技术措施。主梁钢板用量达42万吨,相当于10座“鸟巢”体育场或60座埃菲尔铁塔的重量。
通车后,珠海至香港国际机场的车程由约4小时缩短至约45分钟,至香港葵涌货柜码头的车程由约3.5小时缩短至约75分钟,大大缩短了香港、珠海、澳门三地的通行时间。它已成为粤港澳三地融合的超级“连接器”,推动大湾区经济总量从 2018 年的10.8万亿元增长到2023年的超14万亿元。而且在设计理念、建造技术、施工组织、管理模式等方面进行了一系列创新,标志着我国隧岛桥设计施工管理水平走在了世界前列,荣获众多国际赞誉,如2020年获第37届国际桥梁大会(IBC)“超级工程奖”。
【预设】
学生在仿写时,可能会只罗列资料中的数据和信息,忽略对技术亮点的突出和自豪之情的融入。比如只写“港珠澳大桥全长55公里,有海底隧道”,而没有像课文那样体现其独特设计和卓越之处。可引导学生借鉴课文中“创造性的设计”“足见它的坚固”等表述方式,写出港珠澳大桥的非凡成就,如“港珠澳大桥集桥、岛、隧于一体,这种独特的设计在世界桥梁史上堪称奇迹,展现了中国现代桥梁工程的顶尖水平,作为中国人,怎能不为之自豪?”
【设计意图】仿写训练,迁移说明方法,增强民族自豪感。
② 播放《超级工程Ⅱ》第二集《中国桥》相关短片,时长约5分钟。让学生在观看过程中,留意片中展示的中国当代桥梁的最新成果,如不同桥梁的独特设计、建设成就等。
观看结束后,组织学生简短交流感受,说说片中哪些内容让自己印象深刻,以及这些当代桥梁成果带来的民族自豪感。
【预设】
学生可能会被片中桥梁的宏伟规模、先进技术所震撼,如一些跨度极大的桥梁、能抵御极端天气的桥梁等。在交流时,他们可能会用“太厉害了”“真为中国骄傲”等直白的话语表达感受。教师可顺势引导,让学生明白这些当代桥梁成果是对古代桥梁智慧的传承与发展,进一步增强民族自豪感。
【设计意图】观看视频,感受当代桥梁成就,激发对民族文化与社会主义事业的自豪感。
Part.06
作业检测
1.观察家乡的一座桥(可以是古桥、现代桥),模仿《中国石拱桥》的写法,写一段300字左右的说明文字。
要求:① 准确运用至少两种说明方法;② 突出桥的1-2个特点;③ 语言体现说明文的准确性。
2.选做作业(任选其一)
①收集一座世界著名桥梁的资料(如意大利威尼斯叹息桥、美国金门大桥等),与课文中的中国石拱桥进行对比,用表格形式呈现两者在建筑风格、历史背景上的差异,表格后附50字左右的对比感悟。
② 以“桥的变迁”为主题,寻找身边能体现桥梁发展的老照片、新闻报道或实物(如桥梁模型、邮票等),写一段200字左右的文字,讲述这些素材背后的桥梁故事,体现桥梁与社会发展的关系。
Part.07
学后反思
1. 通过本文学习,掌握了哪些说明文阅读的方法?
2. 课文在说明顺序的安排上有何特点?写作说明文时该如何巧妙设计说明思路?
3. 文中哪些语句或段落印象深刻?为什么?
4. 学习本文后,对中国传统文化和劳动人民的智慧有哪些新的认识?
撰稿:肖 琳
审核:刘丽英
编辑:肖 琳
铁岭市初中语文团队

