告别免税红利:全球跨境电商规则体系重塑
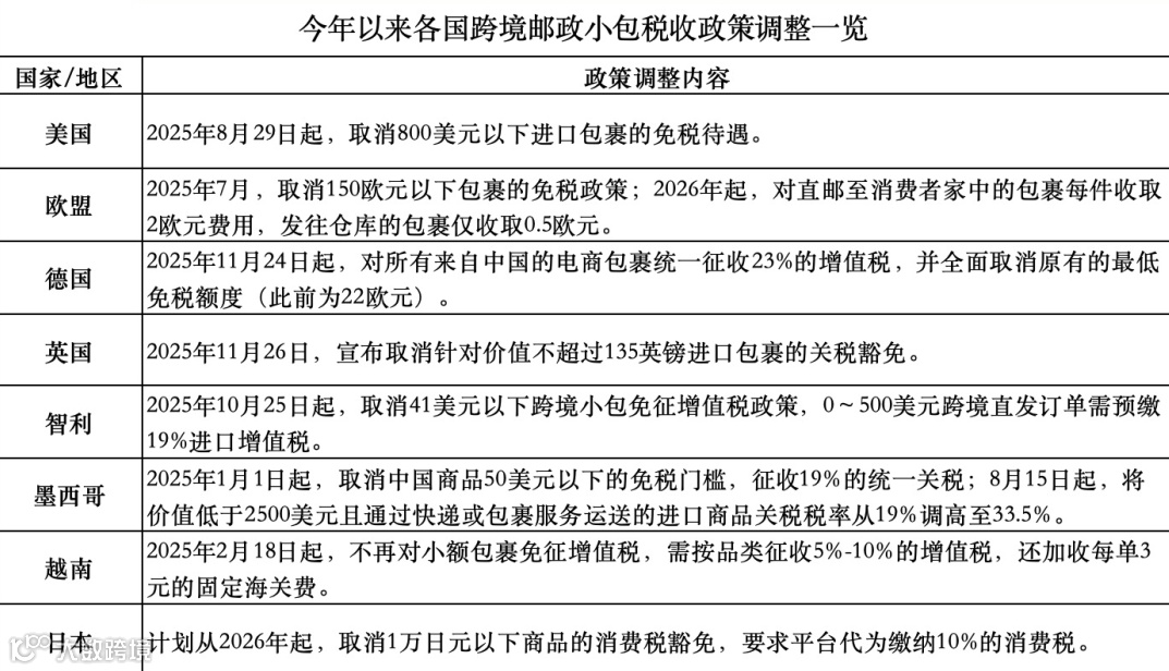
在欧美“黑五网一”大促前夕,多国密集调整跨境小额包裹免税政策。11月26日,英国宣布取消价格低于135英镑商品的关税豁免;此前两天,德国于11月24日起实施针对中国跨境电商的新税收政策。今年以来,美国、欧盟、日本、巴西、俄罗斯等主要经济体也相继取消或收紧小额包裹免税政策。
深圳市物流与供应链实战专家委员会专家王与剑指出,Temu、SHEIN、速卖通、TikTok Shop等平台加速出海,叠加亚马逊、eBay、Shopee等平台“全托管”模式降低准入门槛,推动跨境小包业务爆发式增长,但也加剧了对本土产业的竞争压力,并凸显税收流失问题。2025年起,全球跨境小包“免税时代”正逐步终结[2]。
中国卖家面临四大挑战
王与剑分析,政策收紧带来四方面挑战:一是各国税务规则差异大,中小卖家需投入资金建设合规申报系统、组建专业团队,合规成本可达利润的10%~20%,部分小卖家可能被迫退出市场;二是仓发模式取代小包直发,要求提前大批量备货,显著增加采购、仓储、头程运输及滞港等资金与运营压力;三是低附加值商品叠加新增税费后利润承压,倒逼卖家投入研发、注册商标、提升品质以增强议价能力,但品牌建设周期长、资源门槛高;四是以往通过订单区域转移分散风险的方式失效,多市场同步承压导致整体订单下滑[3]。
网经社电子商务研究中心特约研究员、中国跨境电商50人论坛特邀专家朱秋城认为,免税红利退潮是大势所趋,标志着行业告别“野蛮生长”。多国同步收紧小额包裹关税,既是后疫情财政补缺口所需,更是数字经济规则重构的体现——将“数据流动+税收主权+产业公平”纳入统一监管框架[4]。
他强调:“德国23%增值税不是简单加价,而是触发‘选品—定价—履约—合规’全链路重塑的信号。”短期看,海外仓储、IOSS申报、独立站溢价可作缓冲;中长期而言,唯有沉淀品牌资产、前置构建供应链弹性,才能将“税痛”转化为质效升级新起点。跨境电商下半场,比拼的是全球合规能力与本地价值创造[5]。
品牌化时代启幕:合规经营与供应链重构市场
王与剑进一步指出,行业呈现四大新趋势:一是物流体系从“小包直发”转向“海外仓储+本地化配送”,仓发成为主流,带动海外物流基建与供应链布局重构;二是免税红利消退倒逼品牌化与差异化发展,市场需求向科技型、创新型、绿色化高附加值产品倾斜,白牌中小卖家加速退出,主动转型者抢占先机;三是合规成本上升与资金压力加大,加速行业洗牌,早布局合规与品牌的头部企业将凭借成熟体系与抗风险能力,整合退出者留下的市场空间;四是强监管常态化,平台代缴、IOSS申报、境内外税务数据核查日趋严格,驱动卖家建立标准化财务与运营体系,合规经营已成为必然要求[6]。
朱秋城表示,十年免税红利期落幕并非行业寒冬,而是“分层出清”的开端。未来竞争将更聚焦品牌化、品质化、差异化与用户体验[7]。
“危机永远是检验模式的最好测试场。”他指出,低端白牌将加速被关税成本挤出;腰部工厂型卖家可通过海外仓储+合规溢价完成“二次品牌化”;头部DTC品牌则依托专利、内容与社群,在50~150欧元价格带构筑“高税也扛得住”的护城河。当制度套利归零,唯有技术、品牌与供应链深度,才能助力中国卖家在全球税改风暴中走出一条“贵得有理、税得透明、退得放心”的新航程[8]。


