11月28日,北京首都机场商贸有限公司(BACT)正式发布T2、T3航站楼共计约1.42万平方米的免税经营权招标公告,标志着首都机场为期八年的进出境免税业务新一轮竞标全面启动。
此次招标被视为2025年中国口岸免税市场的收官重头戏,也是后疫情时代对北京国际航空枢纽商业价值的一次关键检验。消息一经公布,迅速引发业内高度关注。
根据招标文件,T3航站楼免税面积超1万平方米,T2接近3600平方米,特许经营期至2034年2月,无论在规模还是年限上均创下近年来北方口岸新高。2024年首都机场国际及地区客流已恢复至近2800万人次,预计2025年将突破3000万,客单价与转化率持续回升,为“保底租金+销售提成”模式提供了坚实支撑。
对运营商而言,中标意味着锁定华北高端出境客群与全国中转流量两大核心资源;对品牌方来说,则直接影响2026至2030年在华北市场的品类布局、定价策略与渠道话语权。谁将执掌“中国门户”的免税经营权?沉寂已久的机场免税格局是否迎来变局?
首都机场T2、T3免税经营权招标全面解析
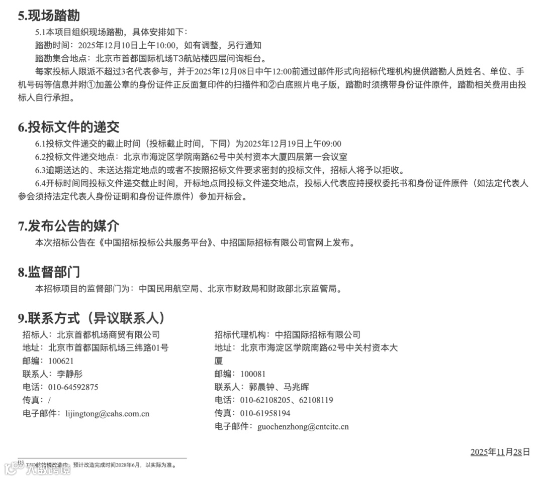
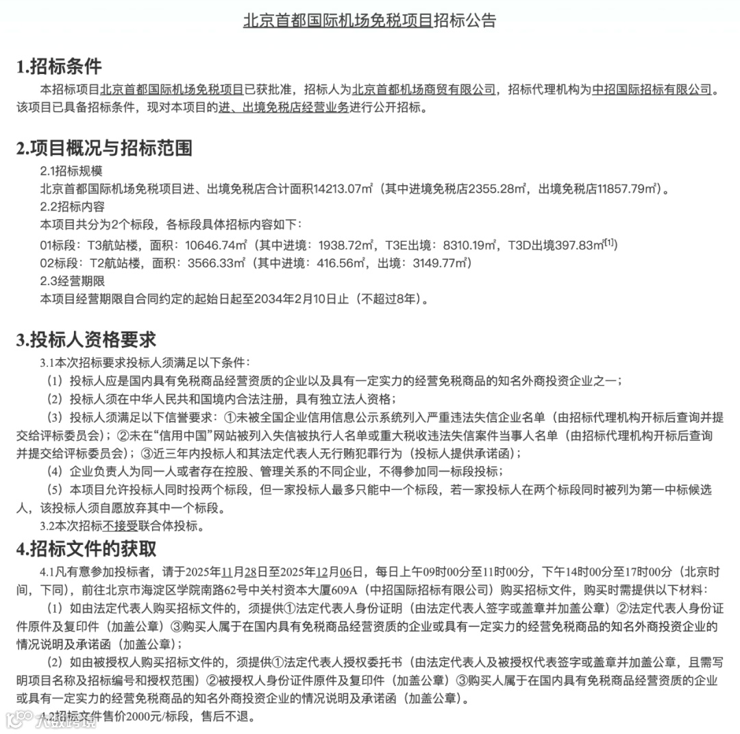
1. 招标主体与时间安排
- 招标方:北京首都机场商贸有限公司(BACT)
- 代理机构:中国招标投标公共服务平台
- 公告发布时间:2025年11月28日
- 现场踏勘时间:2025年12月10日
- 投标截止时间:2025年12月19日09:00(北京时间)
2. 标段划分与面积分布
*T3出港区拆分:T3E 8,310.19㎡ + T3D 397.83㎡
3. 经营期限
合同签署之日起至2034年2月10日,最长8年,覆盖2026至2033完整周期。
4. 资质要求
- 须持有国家免税经营牌照,或为国际知名免税企业
- 不接受联合体投标
- 若同一投标人两标段综合评分第一,须放弃其中一个
5. 客流与消费潜力
- 2024年总客流5200万,其中国际及地区客流2800万(约为2019年同期80%)
- 2025年预测国际客流达3000万,T3承担超80%国际航班,为华北单体最高客单价区域
- 2019年机场零售峰值达120亿元(免税占比超50%),行业预期2026年有望恢复至100亿元水平
6. 历史参考
- 2017年中免集团与日上免税行联合中标,首年保底30.3亿元、分成比例43.5%-47.5%,推动BACT股价单日上涨16%
- 本轮面积略有缩减但周期更长,在消费回流政策与“即购即提”便利化措施推动下,市场关注保底金额与分成比例能否再创新高
7. 后续关键节点
- 12月19日开标将揭晓参投企业名单与报价策略
- 由民航华北局、北京市财政局及财政部驻京监察组联合监督,确保流程公开透明
- 若单一企业双标段技术评分领先,预计T3为主战场,T2或成黑马争夺焦点
这场为期八年的首都门户之争已然开启。谁将书写中国机场免税的新篇章?DFE将持续追踪中标结果并发布深度分析,敬请关注。

