豆包超能模式在视频生成方面展现了强大的能力。今天我们就来演示如何利用它来批量生成分镜视频,并最终整合成一个完整的视频。
创作流程
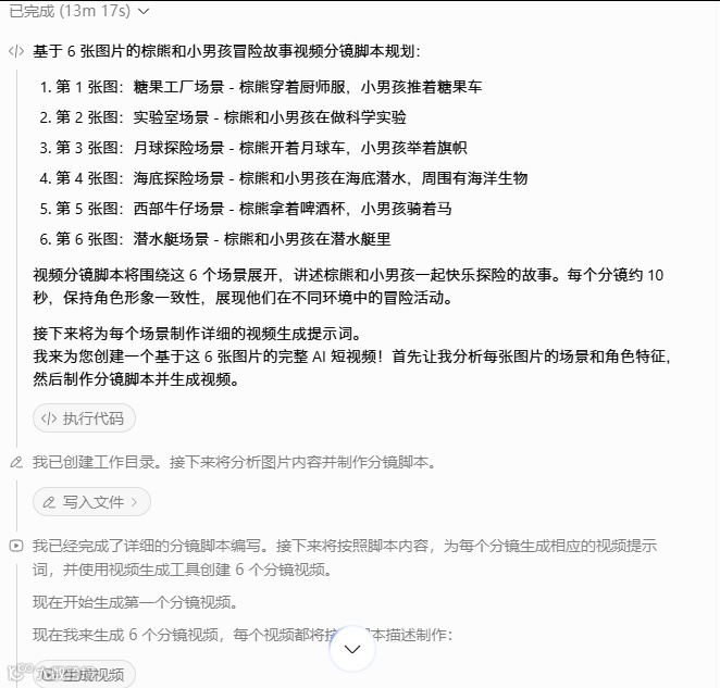
我们首先输入提示词,要求豆包基于我们上传的6张图片,生成一个包含6个分镜的AI短视频,并打包交付。
“基于附件6个图片,给我一个6个分镜的完整的AI短视频,棕熊和小男孩一起快乐地在一起活动和探险,要求输出视频分镜脚本和6个分镜视频,并打包后给到我”
豆包超能模式会先进行需求分析、角色定义、故事构思,然后生成分镜提示词和相应的视频。整个过程就像一个产品设计流程,每一步都有清晰的文档记录。
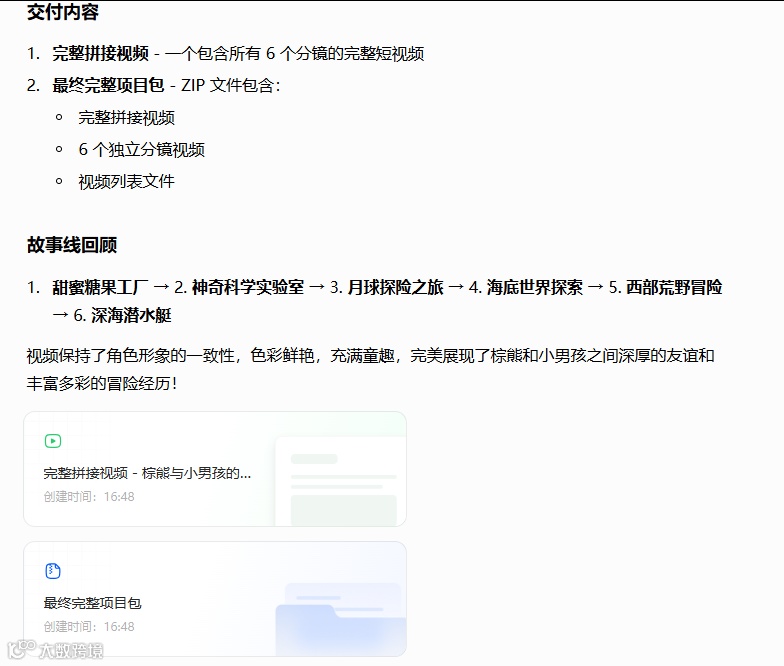
生成完毕后,豆包会将所有内容打包成一个项目文档,方便我们下载保存。
视频整合
豆包超能模式还提供了将分镜视频整合成一个完整视频的功能。这个过程大约耗时1-2分钟,比起手动下载分镜视频再导入剪辑工具进行拼接,要快捷方便得多。
总结
豆包超能模式绝对是视频制作的提效神器,既省心又快速。下载的项目文档解压后,可以看到里面包含了分镜视频、整合后的完整视频以及视频脚本。虽然目前下载的视频没有音频,但我相信不久的将来就能实现。从最初的AI绘本到现在的AI视频绘本,这种进化无疑是令人惊喜的。
需要更多免费AI工具、最新Ai信息、详细使用和丰富Ai教程、Ai变现方法的小伙伴可以加入 路上侠客的知识星球!
一年会员,原价199元,现在只需 99元!

