点击上方蓝字
关注我们
本期看点
英国税务海关总署(HMRC)与英国商务部门近期发布《关于在全英推广电子发票的咨询结论》,确认将电子发票视作未来企业与公共部门之间的“主流开票方式”,并在 2025 年预算文件中继续推进配套路线图。
这意味着:对在英有 B2B 客户的中国企业和在英落地的子公司而言,发票不再只是“文件格式”的选择,而是会实质影响 ERP 架构、税务数据流和跨境结算节奏的制度变量。
图源:Pexels
NO.1
事实锚点
英国把电子发票推向“默认选项”
英国这轮电子发票政策的锚点,主要来自 HM Treasury / HMRC 对《Promoting the use of e-invoicing》咨询的总结,以及在预算与税制改革文件中的延续表态。可以概括为几条关键变化:
1
政策方向
e-invoicing 被定位为未来主流工具
咨询结论确认,政府将“推动电子发票成为企业与公共部门之间的主要开票方式”,并把其视为改善税务透明度、降低错误率和行政成本的核心抓手。
2
覆盖范围
公共部门扩展到更广泛 B2B 场景
政府明确将研究在企业间交易(特别是增值税发票)中推广电子发票,并与现有的 Making Tax Digital(MTD)数字报税框架衔接,避免形成平行体系。
3
实施路径
先给政策结论,再制定路线图与技术标准
咨询总结强调,下一步将通过进一步磋商确定技术标准(如数据格式、传输网络)、分阶段实施安排及与现有 ERP / 税控系统的接口方式,同时评估中小企业的成本与支持需求。
4
制度目标
提高税务数据质量与付款效率
政府将电子发票与缩小增值税税收缺口、缓解企业现金流压力、减少迟延付款联系在一起,明确希望通过“机器可读、可自动校验”的数据链条提升税务与支付体系效率。
从这些信号可以看出,英国监管并不是把 e-invoicing 当作“方便企业的自愿工具”,而是试图在税务合规、公共采购和 B2B 结算三条线上,逐步把纸质 / PDF 发票让位于结构化电子发票。在企业层面,被改变的游戏规则主要体现在:发票的技术标准与数据字段将越来越由税务与公共部门主导,开票系统从“内部选择”变成“制度接口”。
NO.2
现象层
结构变化已经在
企业与服务生态中显现
把这份咨询结论放回英国过去几年在数字税务和公共采购上的实践,可以看到几条已经成形的变化趋势:
① 审批怎么看?
从“是否接受电子发票”
到“优先使用电子发票”
在政府采购和部分公共部门合同中,电子发票已经被写入合同条款,成为优先甚至唯一接受的开票方式,纸质发票被视为过渡安排。这意味着,参与政府项目或大企业框架协议的供应商,需要提前确认自己能否按指定标准提交 e-invoice。
② 平台怎么调?
ERP 与财税系统开始把
e-invoicing 当作标配功能
英国会计与税务专业机构的评论显示,主流 ERP / 云会计和财税服务正在升级,以支持结构化电子发票和与税务系统的自动对接。对跨境卖家来说,未来在英国市场常见的“账单到现金”流程,很可能会内置电子发票格式与自动核对逻辑。
③ 银行与大客户怎么谈?
结算与融资环节更偏好可验证的电子发票
在贸易融资、保理和应收账款质押中,金融机构越来越倾向于使用电子发票数据进行自动校验,以降低造假和重复质押风险。这会反过来推动大企业在采购系统中优先要求供应商提供符合标准的 e-invoice,以便与银行、保理公司对接。
④ 服务生态怎么变?
从“代开票”迁移到“系统集成 + 数据治理”
会计师事务所和财税服务商的重点,逐步从“代开发票、代记账”转向协助客户:选择支持电子发票的 ERP / 税务软件、优化开票流程、设计与 HMRC 系统对接的数据架构。对在英运营的中国企业而言,未来购买的将不仅是“记账服务”,而是“能跑得动电子发票规则的一整套系统”。
整体来看,英国正在把电子发票从“企业自愿的效率工具”,推向“公共部门与大企业交易链中的默认选项”。对中企而言,如果仍然沿用 PDF + 手工对账的传统模式,在投标、结算和税务数据交换上都会越来越吃力。
NO.3
驱动力
财政空间、企业效率
和国际规则对齐
01
财政与税收空间
用结构化数据缩小税收缺口
英国长期关注“税收缺口”,其中增值税部分占比较高。专业机构指出,错误开票、信息不完整和人工录入错误,是导致增值税申报失真的重要原因之一。在不显著提高税率的前提下,通过电子发票获取结构化交易数据,可以:
-
降低错报漏报和虚假发票的空间;
-
提升税务检查的自动化程度,减少人工审计成本;
-
与 Making Tax Digital 形成闭环,让“发票—申报—缴纳”在一条数据链上完成。
在财政压力与公共支出刚性较强的背景下,电子发票相当于一套“强数据、弱税率”的增量工具。
02
产业与营商效率
用统一标准降低对账与结算成本
英国政府在咨询中强调,电子发票的另一个核心目标,是帮助企业降低行政负担、改善现金流和付款纪律。统一的 e-invoice 标准可以:
-
减少不同企业、不同行业之间发票格式差异带来的对账成本;
-
配合自动匹配与审批流程,缩短从开票到付款的周期;
-
为中小企业提供更可预测的收款时间,缓解“账期长期化”问题。
对大量依赖 B2B 销售的中国企业而言,这意味着:谁能更早适配主流 e-invoice 标准,谁就更容易被纳入大企业和公共部门的稳定供应商体系。
03
国际规则对齐
与欧盟等市场的电子报税与发票改革接轨
在欧盟,多国已经将 B2G(企业对政府)电子发票设为强制要求,并在多个成员国推进 B2B 领域的强制电子发票与数字报税制度,以配合增值税实时或近实时申报。英国脱欧后,如想保持与欧洲大陆在数字税收合作与贸易上的互操作性,需要:
-
在技术上采用与欧盟兼容或可转换的电子发票标准;
-
在监管上展示对数字税务、信息交换和透明度的长期承诺;
-
为跨境集团提供尽可能一致的数据接口和合规预期。
在这三重驱动力叠加下,电子发票被放进“长期税制与营商环境升级”的框架中,而不是一项短期试验。对企业来说,这不再是“要不要用”的问题,而是“用什么节奏与结构去适配”。
NO.4
对企业意味着什么
四类主体在英国的角色与系统调整
对进入或已经在英国有业务的中国企业,这轮电子发票政策主要在三方面提出新要求:
-
账单与收款流程的标准化程度(能否稳定对接大客户与公共部门);
-
内部系统与数据结构(财务、销售、订单系统是否支持结构化发票);
-
跨境税务与合规安排(能否把英国发票数据纳入全球报税和风控体系)。
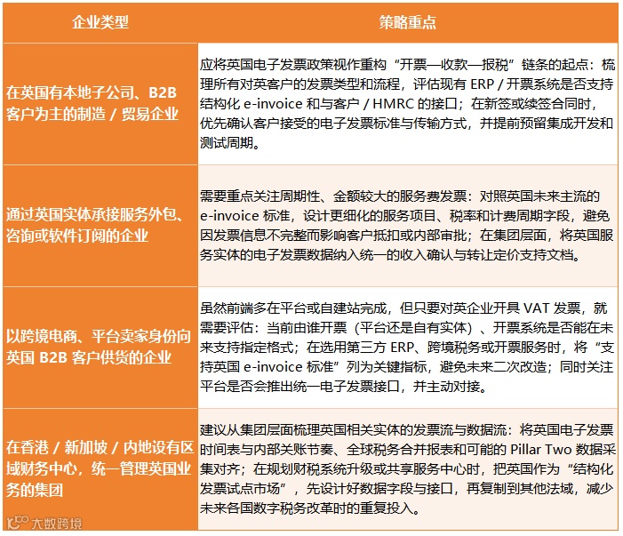
下面用一张简表,梳理四类典型主体的策略重点
在不同类型企业的选择中,可以看到一个共通点:问题不再是“还能不能继续用纸质 / PDF 发票”,而是在哪个时间点、以怎样的系统和流程,让电子发票自然嵌入日常业务,而不是成为额外负担。
👀万企帮观察
把英国 e-invoice 路线图变成
企业的“账务工程规划表”
在项目实务中,围绕英国等市场的电子发票改革,中国企业最常见的两种困惑是:
-
财务团队把它当作“报税方式的小调整”,不愿为此重动 ERP 和业务流程;
-
业务团队则担心,升级开票系统会影响报价、回款和客户体验,迟迟不愿改。
更稳妥的做法,是把英国 e-invoice 路线图转化为一套可执行的“账务工程规划”,可以按三个步骤展开:
第一步
先画一张“英国发票与数据流地图”
-
逐一列出与英国相关的发票场景:本地销售、跨境供货、服务费、授权费等,标明出票实体(英国公司 / 境外公司)、发票形式(纸质、PDF、本地系统开具)和典型交易对手(大企业、公共部门、中小客户)。
-
对每条发票链,标注当前系统:由哪套 ERP / 财税软件生成、如何传递给客户、是否会回写到集团总账或税务报表。
-
初步判断:如果未来需要按照英国 e-invoice 标准开具发票,现有哪几条链路可以通过配置升级解决,哪几条则需要改造甚至迁移系统。
第二步
设计两套以上可比的系统与流程升级方案
在发票与数据流搞清楚之后,不建议只看单一方案,而要做结构化对比,例如:
-
方案 A:以英国实体现有系统为基础,增加电子发票模块和与客户 / HMRC 的接口,把改造集中在英国本地。优点是对集团其他地区影响有限,缺点是将来难以复制到其他法域。
-
方案 B:将英国视作“结构化发票试点”,在区域财务共享平台或集团 ERP 中统一设计 e-invoice 数据模型与接口,让英国成为第一个落地市场,再视情况扩展到欧盟、澳洲等可能跟进电子发票的国家。前期投入较大,但长期复用价值更高。
-
方案 C:对规模较小、业务相对简单的英国市场,选择与支持 e-invoice 的第三方云会计或财务服务商合作,把技术与合规需求外包,以时间换成本,并保留未来迁移到集团统一平台的选项。
通过对比不同方案对预算、实施周期、对业务干扰程度以及未来在其他市场复制的可行性,管理层可以更清楚地选择“在哪一级做统一,在哪一级保留灵活”。
第三步
把英国电子发票时间表嵌入
中期 IT 与税务规划
在方向确定之后,建议把英国 e-invoice 政策时间表,嵌入企业 3–5 年的 IT 与税务规划之中,而不是当作单年度项目:
-
在年度预算中,为英国相关系统升级、接口开发与测试预留专门预算,避免临近政策节点时被动加班赶工。
-
在集团层面,将英国电子发票数据纳入全球税务与管理报表设计,明确哪些字段需要与转让定价、最低税(如适用)和风险管理模型对接。
-
在对外合作上,提前与关键客户、会计师、软件供应商沟通英国路线图,争取在技术标准、接口形式和实施节奏上达成相对一致,减少反复改造。
当电子发票被这样拆分成“发票—数据—系统—预算”的一整套规划时,它从一个令人生畏的政策名词,变成可以通过项目管理推进的工程问题,也更容易在董事会层面获得资源与优先级。
结语
电子发票会成为“常态约束”
现在要决定的是用什么姿态适应
从英国这轮咨询结论和后续预算安排可以判断,电子发票已经被写进“改善税制效率、提升营商环境”的长期议程之中,而不是短期试验。具体技术标准和实施路径可以调整,推广节奏可以分阶段,但“让发票变成机器可读、可自动校验的数据载体”这一方向不会轻易逆转。
对中国企业来说,这既是一种约束,也是一种筛选机制:
-
如果继续把英国业务建立在纸质 / PDF 发票加人工对账的模式上,未来几年在政府采购、企业大客户和金融机构面前,都会逐渐失去制度层面的兼容性;
-
如果现在就以英国为起点,重新设计发票和税务数据的结构,把电子发票当作全球财税系统升级的一部分,则有机会在规则演进中占据主动,把“必然要付出的改造成本”变成提升内部效率和对外信用的契机。
在这条新的发票与数据规则之下,你是更愿意把英国视作一个还可以暂时“用老办法凑合”的市场,还是考虑以它为试点,拉开集团发票、系统和税务数据全面升级的第一步?
点击上方蓝字
关注我们
本期看点
英国税务海关总署(HMRC)与英国商务部门近期发布《关于在全英推广电子发票的咨询结论》,确认将电子发票视作未来企业与公共部门之间的“主流开票方式”,并在 2025 年预算文件中继续推进配套路线图。
这意味着:对在英有 B2B 客户的中国企业和在英落地的子公司而言,发票不再只是“文件格式”的选择,而是会实质影响 ERP 架构、税务数据流和跨境结算节奏的制度变量。
图源:Pexels
NO.1
事实锚点
英国把电子发票推向“默认选项”
英国这轮电子发票政策的锚点,主要来自 HM Treasury / HMRC 对《Promoting the use of e-invoicing》咨询的总结,以及在预算与税制改革文件中的延续表态。可以概括为几条关键变化:
1
政策方向
e-invoicing 被定位为未来主流工具
咨询结论确认,政府将“推动电子发票成为企业与公共部门之间的主要开票方式”,并把其视为改善税务透明度、降低错误率和行政成本的核心抓手。
2
覆盖范围
公共部门扩展到更广泛 B2B 场景
政府明确将研究在企业间交易(特别是增值税发票)中推广电子发票,并与现有的 Making Tax Digital(MTD)数字报税框架衔接,避免形成平行体系。
3
实施路径
先给政策结论,再制定路线图与技术标准
咨询总结强调,下一步将通过进一步磋商确定技术标准(如数据格式、传输网络)、分阶段实施安排及与现有 ERP / 税控系统的接口方式,同时评估中小企业的成本与支持需求。
4
制度目标
提高税务数据质量与付款效率
政府将电子发票与缩小增值税税收缺口、缓解企业现金流压力、减少迟延付款联系在一起,明确希望通过“机器可读、可自动校验”的数据链条提升税务与支付体系效率。
从这些信号可以看出,英国监管并不是把 e-invoicing 当作“方便企业的自愿工具”,而是试图在税务合规、公共采购和 B2B 结算三条线上,逐步把纸质 / PDF 发票让位于结构化电子发票。在企业层面,被改变的游戏规则主要体现在:发票的技术标准与数据字段将越来越由税务与公共部门主导,开票系统从“内部选择”变成“制度接口”。
NO.2
现象层
结构变化已经在
企业与服务生态中显现
把这份咨询结论放回英国过去几年在数字税务和公共采购上的实践,可以看到几条已经成形的变化趋势:
① 审批怎么看?
从“是否接受电子发票”
到“优先使用电子发票”
在政府采购和部分公共部门合同中,电子发票已经被写入合同条款,成为优先甚至唯一接受的开票方式,纸质发票被视为过渡安排。这意味着,参与政府项目或大企业框架协议的供应商,需要提前确认自己能否按指定标准提交 e-invoice。
② 平台怎么调?
ERP 与财税系统开始把
e-invoicing 当作标配功能
英国会计与税务专业机构的评论显示,主流 ERP / 云会计和财税服务正在升级,以支持结构化电子发票和与税务系统的自动对接。对跨境卖家来说,未来在英国市场常见的“账单到现金”流程,很可能会内置电子发票格式与自动核对逻辑。
③ 银行与大客户怎么谈?
结算与融资环节更偏好可验证的电子发票
在贸易融资、保理和应收账款质押中,金融机构越来越倾向于使用电子发票数据进行自动校验,以降低造假和重复质押风险。这会反过来推动大企业在采购系统中优先要求供应商提供符合标准的 e-invoice,以便与银行、保理公司对接。
④ 服务生态怎么变?
从“代开票”迁移到“系统集成 + 数据治理”
会计师事务所和财税服务商的重点,逐步从“代开发票、代记账”转向协助客户:选择支持电子发票的 ERP / 税务软件、优化开票流程、设计与 HMRC 系统对接的数据架构。对在英运营的中国企业而言,未来购买的将不仅是“记账服务”,而是“能跑得动电子发票规则的一整套系统”。
整体来看,英国正在把电子发票从“企业自愿的效率工具”,推向“公共部门与大企业交易链中的默认选项”。对中企而言,如果仍然沿用 PDF + 手工对账的传统模式,在投标、结算和税务数据交换上都会越来越吃力。
NO.3
驱动力
财政空间、企业效率
和国际规则对齐
01
财政与税收空间
用结构化数据缩小税收缺口
英国长期关注“税收缺口”,其中增值税部分占比较高。专业机构指出,错误开票、信息不完整和人工录入错误,是导致增值税申报失真的重要原因之一。在不显著提高税率的前提下,通过电子发票获取结构化交易数据,可以:
降低错报漏报和虚假发票的空间;
提升税务检查的自动化程度,减少人工审计成本;
与 Making Tax Digital 形成闭环,让“发票—申报—缴纳”在一条数据链上完成。
在财政压力与公共支出刚性较强的背景下,电子发票相当于一套“强数据、弱税率”的增量工具。
02
产业与营商效率
用统一标准降低对账与结算成本
英国政府在咨询中强调,电子发票的另一个核心目标,是帮助企业降低行政负担、改善现金流和付款纪律。统一的 e-invoice 标准可以:
减少不同企业、不同行业之间发票格式差异带来的对账成本;
配合自动匹配与审批流程,缩短从开票到付款的周期;
为中小企业提供更可预测的收款时间,缓解“账期长期化”问题。
对大量依赖 B2B 销售的中国企业而言,这意味着:谁能更早适配主流 e-invoice 标准,谁就更容易被纳入大企业和公共部门的稳定供应商体系。
03
国际规则对齐
与欧盟等市场的电子报税与发票改革接轨
在欧盟,多国已经将 B2G(企业对政府)电子发票设为强制要求,并在多个成员国推进 B2B 领域的强制电子发票与数字报税制度,以配合增值税实时或近实时申报。英国脱欧后,如想保持与欧洲大陆在数字税收合作与贸易上的互操作性,需要:
在技术上采用与欧盟兼容或可转换的电子发票标准;
在监管上展示对数字税务、信息交换和透明度的长期承诺;
为跨境集团提供尽可能一致的数据接口和合规预期。
在这三重驱动力叠加下,电子发票被放进“长期税制与营商环境升级”的框架中,而不是一项短期试验。对企业来说,这不再是“要不要用”的问题,而是“用什么节奏与结构去适配”。
NO.4
对企业意味着什么
四类主体在英国的角色与系统调整
对进入或已经在英国有业务的中国企业,这轮电子发票政策主要在三方面提出新要求:
账单与收款流程的标准化程度(能否稳定对接大客户与公共部门);
内部系统与数据结构(财务、销售、订单系统是否支持结构化发票);
跨境税务与合规安排(能否把英国发票数据纳入全球报税和风控体系)。
下面用一张简表,梳理四类典型主体的策略重点
在不同类型企业的选择中,可以看到一个共通点:问题不再是“还能不能继续用纸质 / PDF 发票”,而是在哪个时间点、以怎样的系统和流程,让电子发票自然嵌入日常业务,而不是成为额外负担。
👀万企帮观察
把英国 e-invoice 路线图变成
企业的“账务工程规划表”
在项目实务中,围绕英国等市场的电子发票改革,中国企业最常见的两种困惑是:
财务团队把它当作“报税方式的小调整”,不愿为此重动 ERP 和业务流程;
业务团队则担心,升级开票系统会影响报价、回款和客户体验,迟迟不愿改。
更稳妥的做法,是把英国 e-invoice 路线图转化为一套可执行的“账务工程规划”,可以按三个步骤展开:
第一步
先画一张“英国发票与数据流地图”
逐一列出与英国相关的发票场景:本地销售、跨境供货、服务费、授权费等,标明出票实体(英国公司 / 境外公司)、发票形式(纸质、PDF、本地系统开具)和典型交易对手(大企业、公共部门、中小客户)。
对每条发票链,标注当前系统:由哪套 ERP / 财税软件生成、如何传递给客户、是否会回写到集团总账或税务报表。
初步判断:如果未来需要按照英国 e-invoice 标准开具发票,现有哪几条链路可以通过配置升级解决,哪几条则需要改造甚至迁移系统。
第二步
设计两套以上可比的系统与流程升级方案
在发票与数据流搞清楚之后,不建议只看单一方案,而要做结构化对比,例如:
方案 A:以英国实体现有系统为基础,增加电子发票模块和与客户 / HMRC 的接口,把改造集中在英国本地。优点是对集团其他地区影响有限,缺点是将来难以复制到其他法域。
方案 B:将英国视作“结构化发票试点”,在区域财务共享平台或集团 ERP 中统一设计 e-invoice 数据模型与接口,让英国成为第一个落地市场,再视情况扩展到欧盟、澳洲等可能跟进电子发票的国家。前期投入较大,但长期复用价值更高。
方案 C:对规模较小、业务相对简单的英国市场,选择与支持 e-invoice 的第三方云会计或财务服务商合作,把技术与合规需求外包,以时间换成本,并保留未来迁移到集团统一平台的选项。
通过对比不同方案对预算、实施周期、对业务干扰程度以及未来在其他市场复制的可行性,管理层可以更清楚地选择“在哪一级做统一,在哪一级保留灵活”。
第三步
把英国电子发票时间表嵌入
中期 IT 与税务规划
在方向确定之后,建议把英国 e-invoice 政策时间表,嵌入企业 3–5 年的 IT 与税务规划之中,而不是当作单年度项目:
在年度预算中,为英国相关系统升级、接口开发与测试预留专门预算,避免临近政策节点时被动加班赶工。
在集团层面,将英国电子发票数据纳入全球税务与管理报表设计,明确哪些字段需要与转让定价、最低税(如适用)和风险管理模型对接。
在对外合作上,提前与关键客户、会计师、软件供应商沟通英国路线图,争取在技术标准、接口形式和实施节奏上达成相对一致,减少反复改造。
当电子发票被这样拆分成“发票—数据—系统—预算”的一整套规划时,它从一个令人生畏的政策名词,变成可以通过项目管理推进的工程问题,也更容易在董事会层面获得资源与优先级。
结语
电子发票会成为“常态约束”
现在要决定的是用什么姿态适应
从英国这轮咨询结论和后续预算安排可以判断,电子发票已经被写进“改善税制效率、提升营商环境”的长期议程之中,而不是短期试验。具体技术标准和实施路径可以调整,推广节奏可以分阶段,但“让发票变成机器可读、可自动校验的数据载体”这一方向不会轻易逆转。
对中国企业来说,这既是一种约束,也是一种筛选机制:
如果继续把英国业务建立在纸质 / PDF 发票加人工对账的模式上,未来几年在政府采购、企业大客户和金融机构面前,都会逐渐失去制度层面的兼容性;
如果现在就以英国为起点,重新设计发票和税务数据的结构,把电子发票当作全球财税系统升级的一部分,则有机会在规则演进中占据主动,把“必然要付出的改造成本”变成提升内部效率和对外信用的契机。
在这条新的发票与数据规则之下,你是更愿意把英国视作一个还可以暂时“用老办法凑合”的市场,还是考虑以它为试点,拉开集团发票、系统和税务数据全面升级的第一步?
END

