性能媲美硬屏的可拉伸OLED问世
苏州大学刘伟教授团队近日在《Nature Materials》发表论文,介绍了一种性能与传统刚性OLED屏幕相当的可拉伸OLED器件。该器件最大外量子效率达8%,较同类技术提升2.4倍,开启电压仅3.5V,可用小型纽扣电池驱动,能效水平接近商用刚性OLED。
(来源:https://www.nature.com/articles/s41563-025-02419-z)
该可拉伸屏幕可在60%-100%应变下保持超过75%的初始发光效率,颜色稳定,并兼容热激活延迟荧光与普通荧光材料,实现蓝至红色全彩显示。研究团队还开发出新型铝镓铟液态金属合金,使原本刚性的铝电极具备优异拉伸性,为器件高效电子注入奠定基础。
刘伟表示,此项技术有望应用于具身智能机器人表面“电子皮肤”,实现自然人机交互。其团队已构建高效验证平台,未来将聚焦材料优化、稳定性提升及规模化制造,并积极推进产业合作。
可拉伸屏幕的技术瓶颈
传统OLED屏幕由脆性小分子材料多层堆叠而成,弯折易断裂失效。可拉伸OLED虽是可穿戴设备、医疗植入等领域核心方向,但长期受限于高工作电压、低亮度和高功耗问题,性能普遍不足硬屏的10%。关键瓶颈在于电子注入效率低下,尤其缺乏兼具柔性和优良导电性的阴极材料。
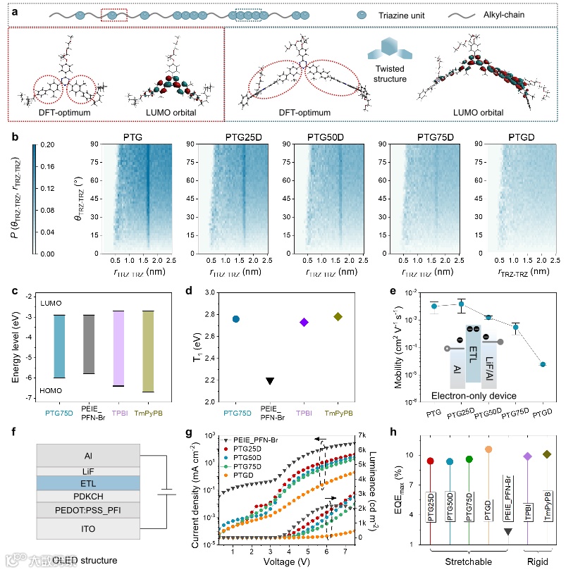
构建柔性电子传输层
为解决电子传输难题,研究团队设计新型聚合物材料,以高电子亲和能的三嗪单元为骨架,保障高效电子迁移能力;引入长烷基链作为弹性结构单元,提升材料拉伸性并分散应力,防止功能单元断裂。
(来源:https://www.nature.com/articles/s41563-025-02419-z)
通过调控烷基链比例,团队合成PTG系列五种聚合物,在高拉伸性与高电子迁移率间取得平衡。其中PTGD可在超200%应变下不断裂,而PTG75D在器件中表现出接近最优商用材料的传输效率。模拟显示,拉伸时烷基链沿应变方向对齐,带动刚性单元协同移动,避免破坏性开裂,保障器件在100%应变及500次循环后仍性能稳定。
液态金属诱导铝电极可拉伸化
针对阴极难题,团队利用液态金属脆化效应,将铝镓铟合金涂覆于铝膜表面,使镓、铟原子渗入铝晶界,实现刚性铝向可拉伸形态转变。
(来源:https://www.nature.com/articles/s41563-025-02419-z)
处理后的铝膜可承受超100%拉伸而不产生裂纹,导电性保持金属特性,且保留低功函数与高反射率特性,电子注入能力相比旧方案提升近一万倍,显著优于银纳米线、碳纳米管等柔性电极。
高性能可拉伸器件的集成与展望
将PTG75D电子传输层与脆化铝阴极结合,并集成高性能可拉伸发光层与阳极,最终实现高效可拉伸OLED器件。刘伟指出,该成果解决了长期制约领域的效率瓶颈,为皮肤式电子设备发展铺平道路。
(来源:https://www.nature.com/articles/s41563-025-02419-z)
除显示应用外,该技术在医疗健康领域潜力巨大,可与光电传感器结合用于血氧、心跳监测,或拓展至光疗、糖尿病治疗、心脏起搏等场景。当前研究已证明效率可达商用水平,后续需攻克寿命、稳定性等关键指标。团队正推进产学研合作,计划围绕核心材料成立公司,加速产业化进程。

