在亚马逊运营中,流量可观但订单低迷是许多卖家面临的共同难题。当转化率持续偏低时,整体销售表现将受到显著制约。
问题的根源究竟在哪?本文系统梳理影响亚马逊转化率的核心因素,帮助卖家精准定位短板,提升销量。
极高影响力因素:转化的“生命线”
这些因素直接影响买家购买决策,任一环节出现问题都可能导致订单流失。
(1)产品标题——第一印象
作为搜索结果中的“门面”,标题决定用户是否点击。建议控制在80字符以内,核心关键词前置,确保语义通顺且具备吸引力。
(2)主图质量——视觉冲击
主图是吸引点击的关键视觉元素。需使用2000x2000像素高清白底图,清晰展示产品核心卖点,提升用户停留意愿。
(3)价格竞争力——临门一脚的催化剂
价格直接影响购买决策。建议启用自动调价工具,实时监控竞品动态,保持价格优势。
(4)客户评论与评分——信任基石
评分和评论数量是新客决策的重要参考。可通过Vine计划或售后邮件引导评价,积极回应差评,维持4.0以上平均星级。
(5)Buy Box购物车——订单高速公路
超过80%的订单来自Buy Box持有者。保持FBA发货、高绩效指标和有竞争力的价格,是赢得购物车的关键。
(6)库存情况——基本保障
断货将直接导致流量和排名下滑。建议实施精细化库存管理,设置预警机制,避免缺货风险。
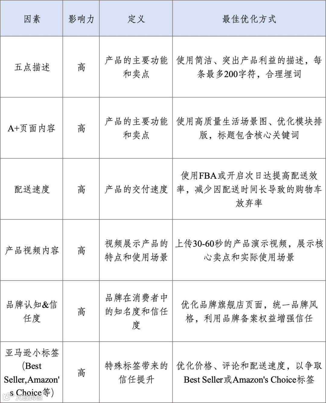
高影响力因素:转化的“强力助推器”
在基础要素达标后,优化以下内容可进一步提升转化表现。
(1)五点描述——说服力核心
用于快速传递产品价值。每条应聚焦一个核心卖点,采用利益导向表达,并自然嵌入关键词。
(2)A+页面——品牌与信任放大器
通过图文结合讲述品牌故事。建议使用高质量场景图,优化模块布局,并在标题中包含核心关键词,增强专业感。
(3)配送速度——消除犹豫的定心丸
配送时效直接影响购买决策。优先使用FBA或开通“次日达”服务,缩短交付周期,降低弃单率。
(4)产品视频——动态展示利器
30-60秒短视频可直观呈现功能与使用场景,效果优于静态图片。建议突出核心卖点,提升用户理解与信任。
(5)亚马逊小标签——官方背书光环
如“Best Seller”“Amazon’s Choice”等标签具有强信任加成。需综合优化销量、评分、价格与物流表现,争取获得平台推荐。
中度影响力因素:转化的“优化加分项”
完善细节可为转化率提供额外助力。
(1)产品描述与促销活动
描述宜采用短段落与项目符号,提升可读性。结合优惠券、限时折扣等促销手段,尤其在Prime Day等大促期间,激发购买欲望。
(2)问答互动与移动端优化
及时回复Q&A区问题,消除潜在疑虑。同时确保Listing在移动端显示完整、操作流畅,适配主流访问设备。
(3)定期订阅优惠
针对高频复购类产品,开通“Subscribe & Save”功能,有助于锁定长期客户,提升客户生命周期价值。

