点击蓝字 关注我们
关于举办“2025全国大学生数字商业应用能力大赛”复赛的通知
各相关单位:
在赛项主办及承办单位的积极努力下,2025全国大学生数字商业应用能力大赛初赛已圆满结束。根据赛项规程相关要求,经全国大学生数字商业应用能力大赛竞赛组织委员会同意,将进行复赛阶段,现将事宜通知如下:
全国大学生数字商业应用能力大赛
主办单位
全国大学生数字商业应用能力大赛竞赛组织委员会
协办单位
全国数字经济教育发展联盟
承办单位
浙江中渤教育科技有限公司
技术支持单位
浙江思睿智训科技有限公司
复赛参赛对象
已晋级复赛的队伍(请下载并查看11月6日组委会发布的《关于“2025全国大学生数字商业应用能力大赛”晋级复赛名单的通知》)。
复赛时间
1.数字经济分析决策赛道
报告提交截止时间:2025年12月1日22点前提交《数字经济分析决策报告》PDF文件。
2.数字贸易综合运营赛道复赛时间
2025年12月2日。复赛队伍将按照随机分组的方式共分为3组,3个组别分别对应3个竞赛时间段,每组比赛时长为3小时。(各参赛队所在组号、检录号具体可查看《附件1:复赛分组名单》)。
3.企业数字化运营管理赛道复赛时间
2025年12月3日。复赛队伍将按照随机分组的方式共分为2组,2个组别分别对应2个竞赛时间段,每组比赛时长为3小时。(各参赛队所在组号、检录号具体可查看《附件1:复赛分组名单》)。
竞赛平台网址
1.数字经济分析决策赛道
http://xskjx.srzx.com/
2.数字贸易综合运营赛道
http://digit.race.srzx.com/
3.企业数字化运营管理赛道
http://glsp.srzx.com/
复赛形式
1.数字经济分析决策赛道:参赛团队在竞赛平台上进行数据处理、分析和可视化呈现,并最终形成一份《数字经济分析决策报告》作为参赛作品,在报告提交截止日前在竞赛平台进行线上提交。
2.数字贸易综合运营赛道与企业数字化运营管理赛道线上进行,参赛队自选有网络环境的电脑终端,依据参赛队提交的比赛结果由比赛平台系统自动评分。
复赛竞赛内容
本赛项分为三个赛道:数字经济分析决策赛道、数字贸易综合运营赛道、企业数字化运营管理赛道。
1.数字经济分析决策赛道复赛竞赛内容
复赛竞赛内容为数字经济分析决策竞赛,竞组委为参赛者开通数字经济大数据分析与可视化平台,该平台集数据连接、数据清洗、数据分析、数据挖掘与数据可视化于一体,提供各种经典算法(包括决策树、支持向量机、线性回归、关联规则、时间序列等)和可视化技术(包括即席查询、透视分析、自助仪表盘等),通过拖拽和组合各种数据源、数据预处理操作、机器学习算法、训练、预测和评估组件,即可完成复杂的机器学习任务。不仅提供直观的流式建模、拖拽式操作和流程化、可视化的建模界面,并提供大量数据预处理操作。
参赛团队根据实际分析需要自行联系相关企业或者通过公开渠道获取数据,在竞赛平台上进行数据处理、分析和可视化呈现,并将分析结果转化为问题的解决方案和商业决策,最终形成一份《数字经济分析决策报告》作为参赛作品,包括但不限于分析背景、分析思路、数据来源、数据预处理、数据分析、数据可视化、商业决策等内容。
2.数字贸易综合运营赛道复赛竞赛内容
复赛竞赛内容为数字贸易综合运营沙盘对抗竞赛,参赛团队以努力提升公司的业绩为目标,以虚拟场景时间竞争博弈为形式,对国际市场环境信息和公司运营结果数据进行挖掘分析,进行多种运营环节的策略实施,并在虚拟场景时间中不断通过企业自身的数据和市场环境进行调整优化运营策略,进行营销的推广优化。
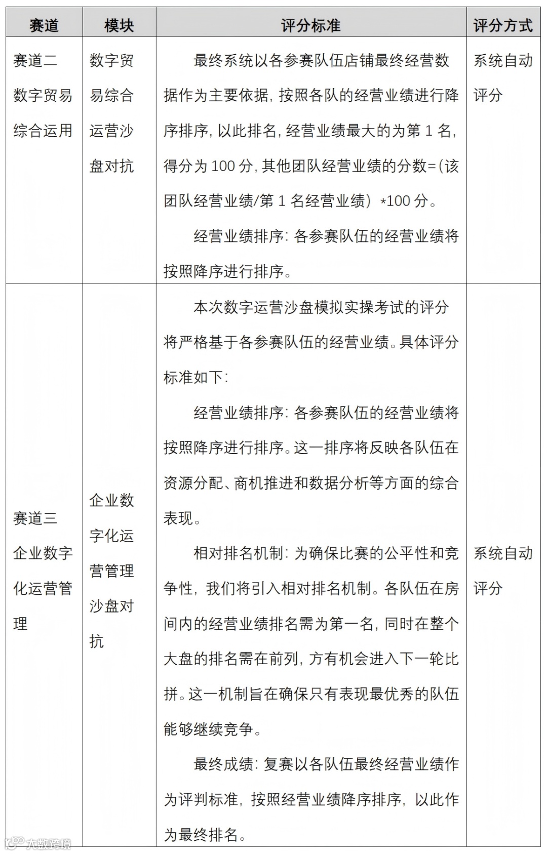
竞赛内容涵盖电商企业运营、供应链管理、海外搜索引擎营销、海外社媒营销、各类站内站外营销等,锻炼参赛选手的需求意识、成本意识、逻辑思维、时间管理、团队合作能力以及企业经营的全局意识和运营决策能力。通过比赛考察选手海外营销推广知识、海外广告投放技能以及创新意识、风险意识、团队协作等素养,对店铺经营数据、活动效果数据等进行分析,调整经营策略,完成整体店铺运营,实现店铺经营业绩的提升。根据投放效果数据,及时调整优化策略,提升店铺业绩,系统以各参赛队伍店铺经营业绩数据作为主要依据,按照各队的经营业绩进行降序排序,以此排名。
3.企业数字化运营管理赛道复赛竞赛内容
复赛竞赛内容为企业数字化运营管理沙盘对抗竞赛,系统高度模拟了企业数字化运营管理中遇到的核心场景——如何在竞争环境中,基于对客户的了解和对团队的排兵布阵,有策略有方法地达成业绩目标。系统内置了“销售漏斗”的核心概念,将商机推进分成潜在、接触、明确、谈判、成交五个阶段,并通过虚拟企业真实销售场景,把竞赛过程分为若干周期。参赛团队以努力提升销售业绩为目标,在各周期内完成“资源分配”、“商机推进”和“数据分析”的标准动作,分配销售人员工作及精力,制定营销策略进行产品销售,并根据系统从销售业绩、管理效率、竞争环境等方面给出的反馈,进行复盘和改进。参赛团队在虚拟场景时间中不断通过企业自身的数据和市场环境进行调整优化运营策略,优化营销的推广,为企业创造最大的价值。
复赛前准备工作
1.选手自选有网络环境的电脑终端,并安装最新版谷歌浏览器。竞赛期间每支参赛队仅允许准备一台笔记本电脑(或台式电脑)作为竞赛电脑。
2.每支参赛队需准备一个带摄像头功能的手机作为监考设备位于选手身后,范围覆盖两名参赛选手,并下载最新版腾讯会议软件,并准备一个腾讯会议账号。参赛队需自备手机充电设备,摄像头支架,保障比赛期间监控设备全程在线。
3.每位参赛队员需提前准备自己的身份证、学生证(若没有学生证可用报名时的证明材料代替)。
复赛流程及时间具体安排
1.数字经济分析决策赛道
报告提交截止时间:2025年12月1日22点。
参赛团队在截止时间前将参赛作品(Word版《项目报告书》,并转成PDF格式提交),每份作品的标题命名为【队伍id+学校名称】,在竞赛平台—作业提交中进行提交。
2.数字贸易综合运营赛道模拟演练、正式复赛时间
3.企业数字化运营管理赛道模拟演练、正式复赛时间
线上检录(监考)注意事项
1.请所有参赛团队务必提前1小时进入腾讯会议准备检录。
2.每个参赛团队的3名选手必须在同一监控环境下参赛,如只有一人参赛则视为该参赛团队弃赛。
3.每个参赛团队使用1个腾讯会议账号、使用手机摄像设备登录腾讯会议,入会前请将您的腾讯会议名称改为:检录号(请见《附件1:复赛分组名单》)。
4.进入腾讯会议后,参赛团队需进入各自检录小组(请见《附件1:复赛分组名单》),打开手机端摄像头。
5.比赛期间,放置于选手身后的手机摄像设备须全程开启,手机摄像设备须使监考老师看到参赛选手周边考试环境。
6.指导老师在考试期间保持手机通畅。如监考中发现问题,由监考人员直接联系指导老师反馈。若考试中发现替考等违规行为,一经查实,参赛团队将取消此次比赛资格,成绩无效。
7.腾讯会议将开启等候室功能,参赛团队按照顺序进行检录(非本场竞赛的参赛团队将不被允许入会)。
模拟演练说明
为了保证复赛能够顺利进行,提升竞赛参赛选手操作技能和综合能力,计划开展两期复赛模拟演练,模拟演练形式与正式复赛一致,包含检录环节,请参赛团队合理安排时间参加。
对各赛道队伍设特等奖、一等奖和二等奖。特等奖占10%,一等奖占20%,二等奖占30%,为获奖队伍颁发相应证书。按获奖等级颁发荣誉证书。说明:复赛证书为电子版。每支参赛队伍1张,选手和指导教师顺序按报名系统呈现顺序。
全国总决赛名额由组委会根据竞赛情况进行分配。
请参加选拔赛的参赛单位认真确认参赛选手名单,如有变更,需提交盖章版变更说明,写明变更原因,意见经采纳后需填写《复赛变更申请表》,并在复赛前5天提交竞赛组委会确认。
信息确认联系人(电话):郑老师(13305892865)
1.复赛采用严肃考试形式,每队的3名参赛选手需在同一监考环境下参加复赛选拔,需要设置一个摄像头位于选手身后,范围覆盖三名参赛选手。整个比赛期间不允许离开监考范围内,否则视为违规。
2.每队参赛选手共用一个账号登录腾讯会议,检录、比赛全程必须设置视频、声音开放。
3.考试前,请选手确认相关设备和网络正常,请使用电脑端进行考试,因选手个人设备、网络等原因无法正常参加或完成考试的,由选手自行承担责任。
4.选手在开赛前,应熟悉比赛规则并登录指定的练习网站进行练习(正式比赛期间,练习题库将被关闭)。
5.选手在登录练习平台和竞赛平台后,应尽快修改默认密码,因未及时修改竞赛平台初始密码导致的比赛成绩问题,由参赛队自行责任自负。
6.选手临时未参赛的,按照零分计算成绩。
7.请所有参赛团队务必准时参加两期模拟演练(含检录环节),因自身原因导致无法正常参加复赛的,由参赛队自行承担责任。
8.竞赛动态和相关信息请及时关注全国大学生数字商业应用能力大赛QQ群(3个群信息一致加一个就可以,请勿重复加群):1群934929337,2群256280764,3群1035815148(三选一)。
任老师 18957959585
郑老师 13305892865
林老师 18158408092
叶老师 18157166806
全国大学生数字商业应用能力大赛
竞赛组织委员会
2025年11月11日
点击下载:
解决方案
AI赋能
免费升级AI版!“1+1+X”跨境电商“人工智能+”实践教学体系重磅发布!
试用申请
教材推荐
会议论坛(报名中)
思睿智训团队介绍
浙江思睿智训科技有限公司为国家高新技术企业,浙江省第一批专精特新企业,全国大学生电子商务创新、创意、创业挑战赛商务大数据分析实战赛唯一合作企业,阿里巴巴“中国跨境电商人才计划”唯一官方技术合作伙伴,Wish“星青年2.0计划”发起单位。公司起源于浙江师范大学学科团队,依托浙江师范大学教学科研团队和资源得到迅速发展,相继推出跨境电商、电子商务数字化转型、数字经济和新商科系列产品,提出跨境电商实践教学4.0整体解决方案,电子商务数字化转型整体解决方案,“三层立体”数字经济专业实践教学体系,针对商科教学和科研特点推出新商科实践教学3.0整体解决方案,并围绕跨境电商、电子商务、市场营销、数字经济、金融、国际贸易、财务管理、审计、物流管理、人力资源、旅游管理、公共管理、新媒体、信息管理等多个专业建设新商科教学案例超过1000个,并配套教学视频等详尽教学资源。相继落地山东大学、武汉理工大学、南昌大学、安徽财经大学、金华职业技术大学、山东商业职业技术学院、武汉职业技术大学、义乌工商职业技术学院等近1000家院校。
2025年公司实现了全链路产品AI化升级,针对跨境电商、电子商务、数字经济、市场营销、工商管理、国际贸易等商科专业提出构建“1+N+X”新商科“人工智能+”实践教学体系,包括“1”门人工智能通识课程,“N”门和新商科各专业深度融合的AI应用实践课程,以及针对新商科“X”门传统课程改造的“人工智能+”专业课程,将AI与专业课程深度融合,实现人工智能技术融入教育教学全要素全过程的目标。并在此基础上打造了从基础认知、应用实践到融合创新的新商科“人工智能+”实践教学体系,推动人工智能从工具辅助向专业教学智能重构的转变。
作为唯一技术支持方支持全国大学生电子商务“创新、创意及创业”挑战赛商务大数据分析实战赛、一带一路暨金砖国家技能发展与技术创新大赛跨境电子商务技能及数据分析赛项、中北非国际职业教育数字化创新技能竞赛跨境电子商务赛项、全国大学生数字商业应用能力大赛、全国大学生跨境电商创新创业大赛。作为设备提供方,在世界职业院校技能大赛跨境电子商务赛项总决赛中,我司支持的院校分别获得金、银、铜奖。并分别和湖南省、江西省、山东省、贵州省、北京市等多省市教育主管部门合作开展各类省级赛事。组织开展系列公益教学师资高级研修班,目前已开设300余期,培训教师超3万名,赋能院校超过2500所,在线实训学生超过60万名,在国内拥有极高的影响力和品牌知名度。
思睿智训:助力商科数字化转型
微信号 : srzx100

