“砰!砰!砰!
今天(8月25日)13点30分
经附近住户介绍
电动自行车起火的原因可能
是使用快充器充电时电池短路所致


火被扑灭后,电动自行车被烧得只剩下一副车架子,车主也不知所踪,附近的住户也帮着店家清洗灭火后留在地上的干粉残渣。

电动车残骸
据了解,爆炸起火的电动自行车进行充电时,所使用的就是街头投币式的快充器,这些快速充电站多数位于街边小店,老板从店内私自拉一根电线接个插座,快速充电站就可以开工营业。虽然这种快充器价格便宜节约不少时间,但快充方式对电动车的电池也产生不良影响,存在安全隐患。

清洗灭火后留在地上的干粉残渣

快充器存在安全隐患

同样是电动自行车
近日,一个短视频占领了朋友圈


经消防部门核查,该起事故发生在广西南宁市高新区某小区,电梯抵达6楼后厢门打开,女子将电动车推出了电梯外,物业通过监控发现起火后,立即前来处置。所幸的是,女子并未受伤,但涉事电动自行车只剩骨架。


电动自行车火灾频频发生
消防再次提醒:
电动自行车严禁在建筑内
楼梯间、楼道、疏散通道、安全出口等地方
停放或充电
此外,注意!
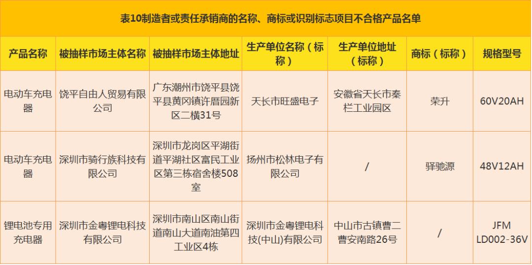
这些电动自行车不合格,或引发火灾!
8月19日,广东省市监局官网公布了2019年度全省电动自行车产品的抽检情况。
本次抽检共对101家企业生产的178款电动自行车产品开展了监督抽查,涉及广州、深圳、佛山、惠州、东莞、中山、江门等7个地市以及天津、河北、江苏、山东、浙江等5个省(直辖市)。
结果显示,178款电动自行车产品中有66款不合格,涉及“车速限值” “电气强度”“过流保护功能”等项目。部分产品存触电、引发火灾等风险。
9款电动自行车车速限值不合格
捷时威、神州行等被点名
据公告,本次抽检检出9款产品车速限值项目不合格,雷致、捷时威、雅利奇、神州行等品牌被点名。
该项目不合格,可能导致电动自行车车速过快,车体难以控制,刹车时容易侧翻,或影响制动距离,严重可致使车架和前叉等主体结构的负荷加大而发生断裂危险,对骑行者及他人造成人身伤害或交通事故。
自由行、广雅等4批次样品
电气强度不合格存触电风险
本次抽检中有4批次电动自行车“电气强度”项目不合格,涉及积木捷行、自由行、广雅等品牌。电气强度主要考核的是整车电气装置和线路与整车外露可导电部位的耐高压绝缘性能,当过电压强度达到某一定值时,就会使绝缘材料击穿。
该项目不合格,可能会导致产品在正常使用过程中发生绝缘击穿,影响产品的正常运行,甚至导致触电、危害人体生命安全。
本次抽检中有11款电动自行车样品“过流保护功能”不合格,金彭、捷佳、飞鹰等品牌上榜。
该项目主要考核控制器的过流保护功能与明示值的一致性,过流保护功能可防止电器系统过载,若电路中工作电流过大,电路中的电器件可能造成损坏,直接影响电动自行车电池的使用寿命,甚至引发火灾。
上下滚动查看更多
来源:厚街消防、厚街发布、南方日报、东莞消防等
或许,你会想看这个(戳下图了解更多):

