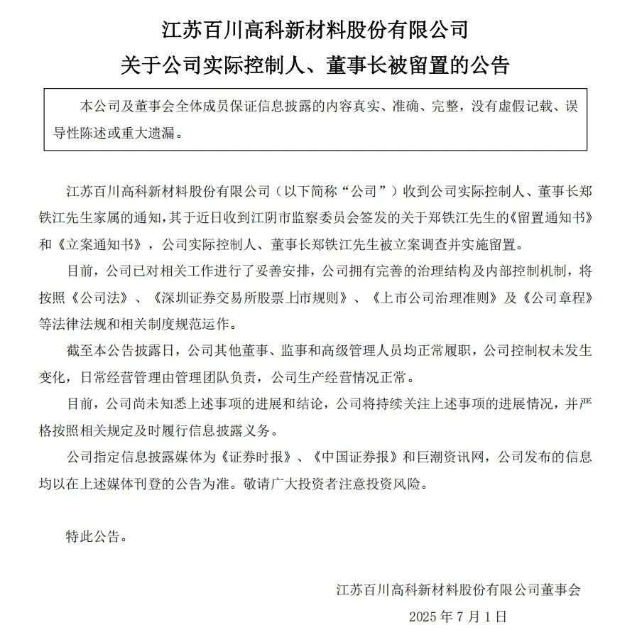
慧正资讯,7月1日晚间,江苏百川高科新材料股份有限公司(002455.SZ)公告披露,公司实际控制人、董事长郑铁江被江阴市监察委员会立案调查并实施留置,相关通知书由其家属转交。就在一周前的6月23日,郑铁江还主持了公司临时股东会,审议通过了子公司股份回购及续聘会计师事务所等议案。

公告次日(7月2日),百川股份股价大跌5.74%,市值缩水至41.95亿元,7月3日继续下探至6.96元/股,两日累计跌幅超10%。此后股价持续在6.69元至7.06元区间震荡,7月4日收盘价6.69元,,较事件前累计下跌10.6%。今日股价呈现企稳迹象,开盘价6.98元,盘中最高触及7.07元,最低下探至6.76元,最终收盘价7.06元,较前一交易日小幅上涨0.14%,显示市场情绪有所缓和。
面对控制人缺位,百川股份迅速启动应急预案。公告强调"其他董事、监事和高级管理人员均正常履职",由总经理郑江领衔的管理团队全面接管日常运营。同日,百川股份还发布公告称,中信证券作为债券受托管理人,已与发行人沟通并出具本报告,后续将持续关注债券本息偿付及其他重大事项,履行受托职责。

根据新世纪评级2025年5月14日出具的《2022年江苏百川高科新材料股份有限公司公开发行可转换公司债券跟踪评级报告》,公司主体信用等级为A+/稳定,债项信用等级为A+,个体信用级别为a+。这一评级结果反映了机构对公司偿债能力及运营稳定性的认可。
公开信息显示,郑铁江出生于1964年1月,系公司创始人;于2002年创立百川股份的前身江阴市百川化学工业有限公司,曾任江阴市百川化学工业有限公司董事长、总经理。现任百川股份董事长,南通百川董事、如皋百川董事、海基新能源董事。截至今年3月31日,郑铁江与妻子王亚娟合计持有上市公司9233万股,占总股本的15.54%。
公司于2010年登陆深交所,主营业务主要集中在精细化工、新材料和新能源三大板块,公司目前有南通如皋港化工新材料产业园、宁夏回族自治区银川灵武市宁东能源化工基地国际化工园区、江阴新能源三大生产基地。
百川股份的化工业务占据营收超80%,客户涵盖阿克苏诺贝尔、宣伟、PPG、立邦涂料、巴斯夫等国际巨头均是其合作伙伴。公司产品同时在境内外销售,主要应用于涂料行业。在境外,公司与国际涂料巨头在海外的机构合作,成为巴斯夫、湛新、PPG、花王、沙多玛、科思创等公司的稳定供应商。
财务数据显示,2024年,百川股份受益于明星产品偏苯三酸酐(TMA)价格暴涨及宁夏基地产能释放,全年实现营收55.56亿元,同比增长35.10%;归母净利润1.09亿元,同比扭亏为盈,毛利率从2023年的1.78%提升至10.14%。

2025年一季度延续增长态势,营业收入14.50亿元,同比增长23.07%;归母净利润4221.59万元,同比增长17.88%。然而,新能源子公司海基新能源2023年、2024年分别亏损1.71亿元、3.24亿元,2024年毛利率低至-38.69%,2025年一季度刚投产的"年产3万吨石墨负极材料项目"亦面临市场过剩风险。
债务压力方面,2024年,百川股份的资产负债率为80.22%。截至2025年一季度,公司有息负债总额达76.23亿元,同比增加0.98%,有息资产负债率攀升至57.64%。
值得注意的是,2024年5月24日,百川股份因2023年业绩预告与实际审计差异超15%,被深交所出具监管函,郑铁江及总经理蒋国强、财务总监曹彩娥均被点名批评。
截至7月7日,江阴市监察委员会尚未公布调查进展,百川股份也未进一步披露董事长涉案细节。
贝特利创业板IPO获受理 募资7.92亿加码新材料产能扩张与技术创新


