

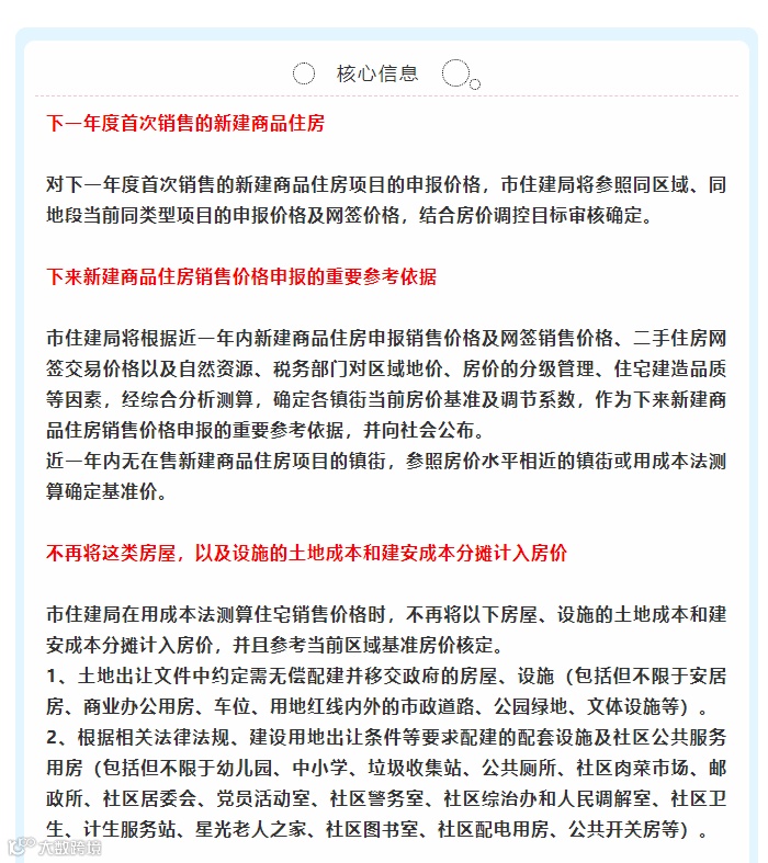
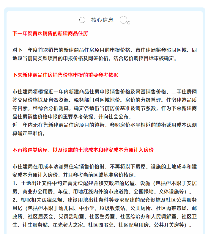
《通知》指出,东莞市住建局将根据近一年内新建商品住房的申报销售价格及网签销售价格、二手住房网签交易价格以及自然资源、税务部门对区域地价、房价的分级管理、住宅建造品质等因素,确定各镇街当前房价基准及调节系数,该系数将作为新建商品住房销售价格申报的重要参考依据向社会公布。近一年内无在售新建商品住房项目的镇街,参照房价水平相近的镇街或用成本法测算确定基准价。
接下来,东莞以招拍挂方式出让(以土地摘牌时间为准,下同)的居住用地(含商住用地),到达限价前成交或到达限价后以竞配建和(或)终次报价方式成交的土地价格,视同竞得人已充分考虑该地价对将来可售房价的影响,并已明确需无偿配建并移交政府的房屋、设施;根据相关法律法规、建设用地出让条件等要求配建的配套设施及社区公共服务用房,已在成交地价中折减。
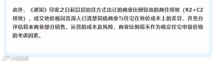
另外,以招拍挂方式出让的商业比例较高的商住用地(R2+C2用地),商业比例将不作为核定住宅申报价格的考虑因素。土地摘牌后,因属地镇街(园区)相关部门新提出的要求(如提高配建、配套设施的建筑装修标准等)而导致增加的费用,原则上不予计入房价成本。


来源:民生视点、南方+、莞香花开



