今天(6月26日)
东莞多镇街(园区)发布最新通告
调整近日核酸检测安排
此外还有多个镇街
今天继续开展核酸检测工作
涉及南城、东城、莞城、松山湖、万江、
高埗、中堂、凤岗、茶山、桥头、
望牛墩、洪梅、石龙、寮步、谢岗、
横沥、厚街、樟木头、道滘、长安、
石排、企石、大朗、虎门、塘厦、黄江、清溪、石碣、东坑、望牛墩

南城
01
检测对象
南城街道各社区户籍人口
常住人口以及来(返)人员
02
检测安排

03
6月26日核酸检测
具体采样点

04
6月26日核酸检测
补检采样点

东城
一、采样时间
2022年6月26日8:30起(以采样点具体时间安排为准)
二、采样区域
岗贝、主山、东泰、星城等23个社区和科技、市郊2个工业园
三、采样对象
上述25个社区(园区)辖区内的广大群众,尤其6月24日以来未进行核酸检测的人群及各行业重点人群。
东城街道采样点分布

(具体地点及检测采样时间以现场安排为准
莞城
松山湖
万江

高埗
一、检测对象:全镇户籍人口、常住人口以及来(返)高埗人员。

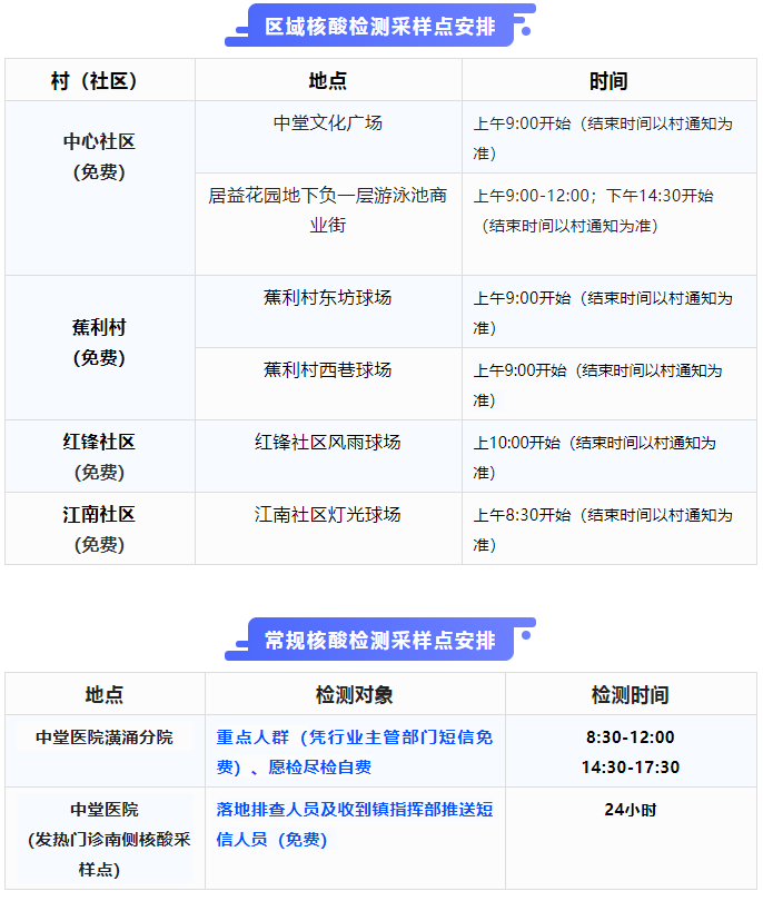
中堂

凤岗
自6月25日至6月30日,凤岗镇继续开放12个便民核酸检测采样点(详见附表),请大家就近进行免费核酸检测,以便生活出行。具体如下:
二、检测时间
采样点开放时间:9:00-18:00
三、检测方式及费用
本次检测采用10合1混检,免费。
四、检测对象
辖区内群众参加区域免费核酸检测。
茶山

桥头
一、检测日程安排
*其他住宅小区按对应所属村(社区)开展核酸检测工作。
二、检测对象
望牛墩
洪梅
石龙
石龙镇于6月25日至6月30日,对全镇重点人群核酸检测工作进行调整。
寮步
谢岗
6月26日重点抽检
大厚村、谢岗村、南面村、窑山村
采样地址:大厚村(村东、村西)文化公园
服务时间:8:30—19:00
采样地址:大厚田心工业区巷道
服务时间:8:30—19:00
采样地址:大厚银湖工业区善募康科技有限公司旁(旧银湖警务区)
服务时间:8:30—19:00
采样地址:谢岗村文体公园
服务时间:8:30—19:00
采样地址:谢岗村金川工业区岭贝文化楼旁
服务时间:8:30—19:00
采样地址:谢岗村拉拉酒店后面停车场旁边的道路(新城一路)谢岗村眼口工业横巷
服务时间:8:30—19:00
采样地址:谢岗村国润厂门前停车棚
服务时间:8:30—19:00
采样地址:谢岗村眼口工业横巷
服务时间:8:30—19:00
采样地址:南面村麻岭广场
服务时间:8:30—19:00
采样地址:南面村银燕村梁氏厂区内球场
服务时间:8:30—19:00
采样地址:窑山村委会
服务时间:8:30—19:00
横沥
6月26日横沥区域核酸抽检时段为14:00-22:00,其他事项不变,具体如下:
厚街
樟木头
道滘
长安

石排
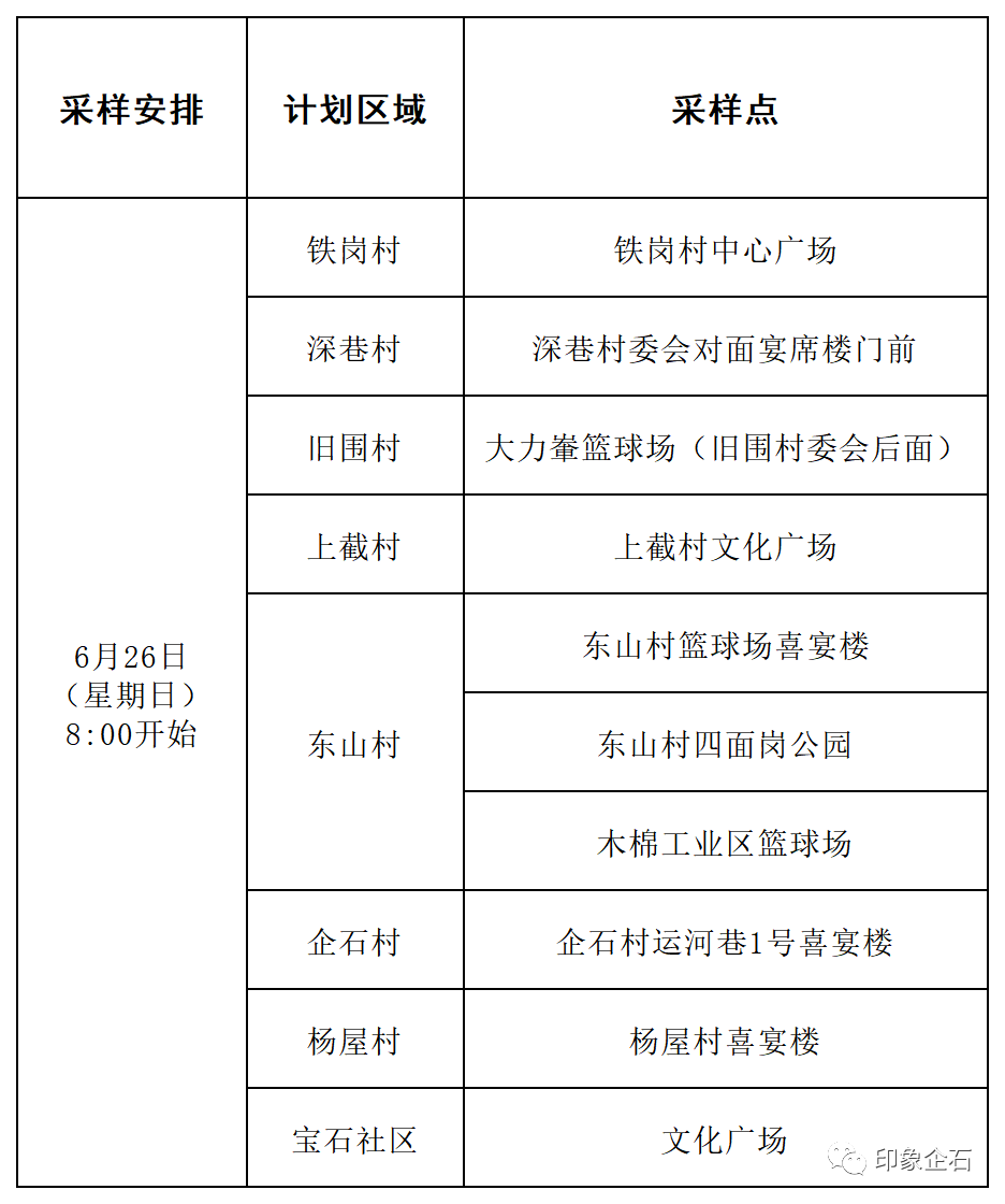
企石

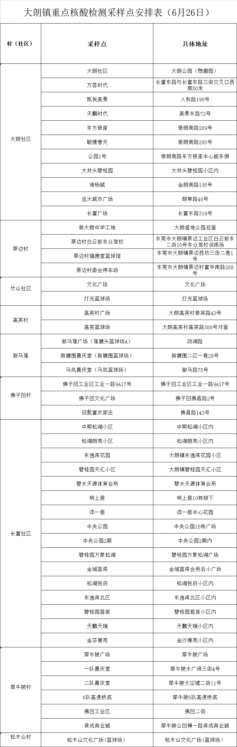
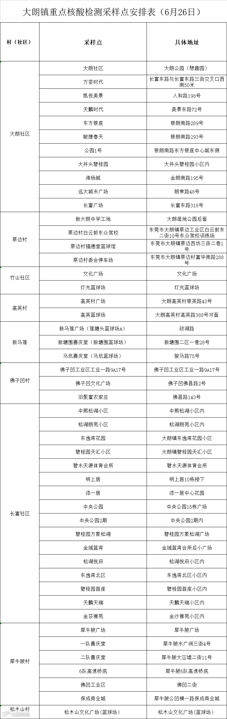
大朗

三、注意事项
1、核酸抽检期间,保留大朗体育馆(24小时)、大朗社区卫生服务中心(8:00-12:00;14:30-20:00)2个便民核酸采样点(免费),其他便民采样点暂停服务。
虎门
一、26日检测区域:
塘厦

黄江

清溪

石碣
6月26日

东坑
麻涌
望牛墩

注意
1、接种新冠疫苗后48小时内不能做核酸检测。
2、前往采样点采样前,需持粤核酸大规模核酸筛查采样码,并提前截图保存。
3、黄码人员需自行前往定点医院黄码专区进行核酸检测采样;红码人员正在进行居家隔离、居家健康监测的市民群众,请勿前往核酸采样点。
4、无正当理由拒不配合、妨碍疫情防控或造成其他严重后果,需依法承担相应法律责任。为了您和广大人民群众的健康安全,请大家积极配合,确保检测工作高效完成。
当前国内外疫情严峻复杂
防控面临巨大挑战
大家切实做好个人防护:
戴口罩!勤洗手!一米线!
常通风!不扎堆!莫大意!




来源 | 东莞电台综合
点亮
提醒更多人↓

