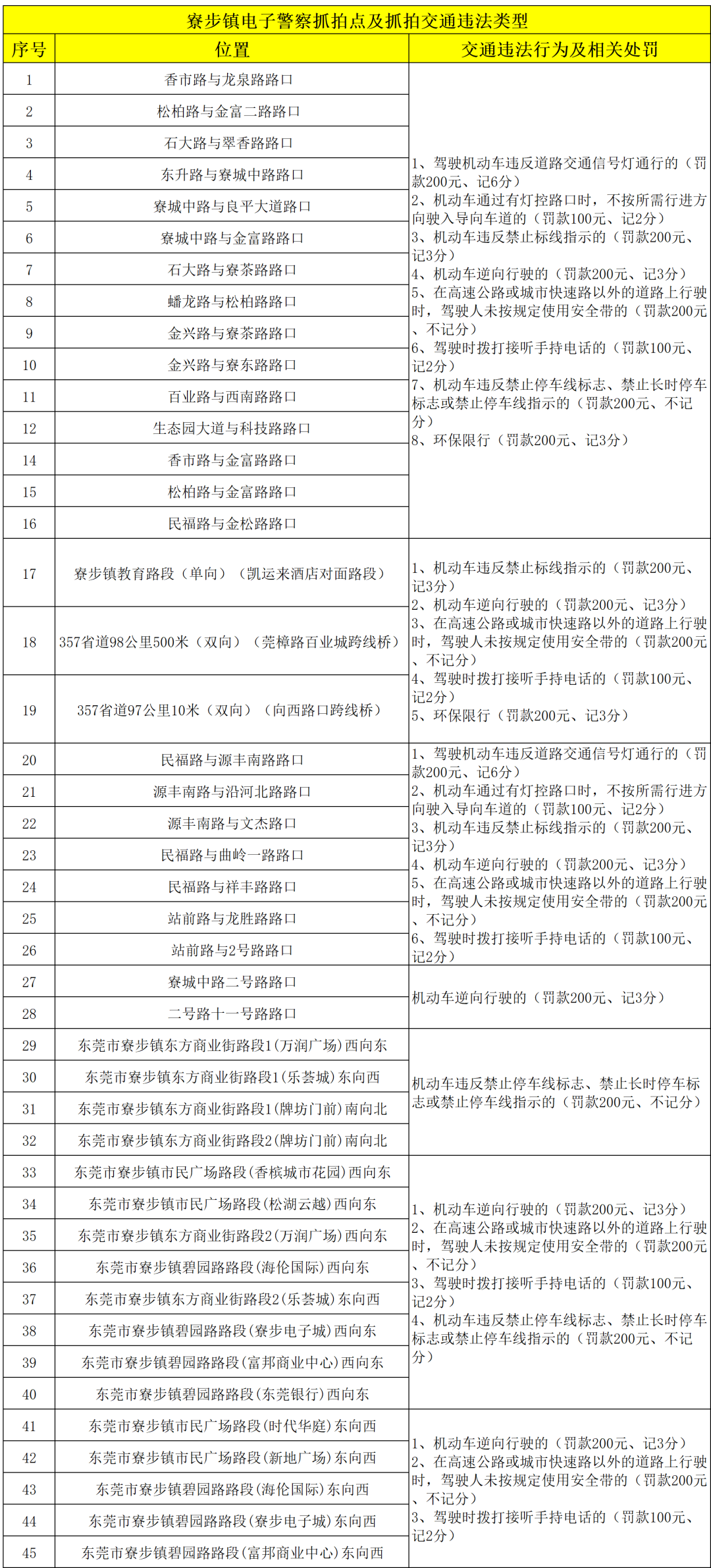
![]()
寮步

目前,石碣已启用以下21套新增交通电子监控设备,对闯红灯、不按车道行驶、不礼让行人、逆行、未按规定使用安全带、驾驶时拨打接听电话、车辆违法停放等各类交通违法行为实施全日24小时抓拍取证。


交通监控设备地点
1
崇焕路环城路路口
2
崇焕路与晋煌路路口
3
崇焕路与银河路路口
4
崇焕路与崇德路路口
5
崇焕路与刘沙路路口
6
东风路与同德路路口
7
东风路与政文路路口
8
东风路与崇焕路路口
9
东风路与西南路路口
10
北潢路与裕田路路口
11
科技路与刘沙路路口
12
西沙路与石单路路口
13
西沙路与铭华路路口
14
庆丰路与刘沙路路口
15
滨江路刘屋村路段
16
沿江路沙腰村路段
17
庆丰路环城路路口
18
西沙路宝丰路路口
19
东风路西沙路路口
20
滨江路石碣公园路段
21
违停抓拍球
(东风路、玫瑰街、龙泉街)



来源 | 平安寮步、精彩石碣
点亮
提醒更多人↓

