
诚邀各领域专家学者、从业者及机构投稿或荐稿
与30余万行业精英分享与共同发展
投/荐稿邮箱:tougao@sinotf.com
高盛公司(Glodman Sachs)曾发布过报告《区块链:从理论走向实践》(Block chain: Putting Theory intoPractice),报告显示,硅谷和华尔街都为了区块链着迷,逐渐忘记了作为其技术源头的比特币。但对其潜在应用的讨论仍十分抽象和深奥。焦点在于使用分布式账本建立去中心化市场,并削弱现有中间商的控制权,但区块链的潜力比这种单薄的说法来得更加细致也更加深远。
区块链的核心潜力在于分布式数据库的特性及其如何助益透明、安全和效率。从理论到实践,报告探索一系列特定的真实世界的应用场景,涵盖各类市场和产业,包括休旅业、能源、房地产和金融,阐明区块链的特性最适应现有的哪些商业问题,并量化其如何改变产业现状。
报告突出展示那些将探索或赋能这一进程的私有和上市企业——并分析区块链可以创造哪些新的利润池,或是破坏哪些旧的利润池。值得注意的是,在这些应用中,区块链不仅仅在于去中间商化。
某些情况下,区块链会对现有市场和参与者造成破坏作用,而其他情况下,它有望能通过减少劳动密集型流程、消除重复劳动而减少成本。某些情况下,它可以触及之前未开发的资源供应而创造新的市场。相同的思路是,赋能一个本质上全新的、可以被多个组织采用的数据库技术,区块链可以构筑解决问题基础、或是能抓住那些现有体系无力实现的机会。
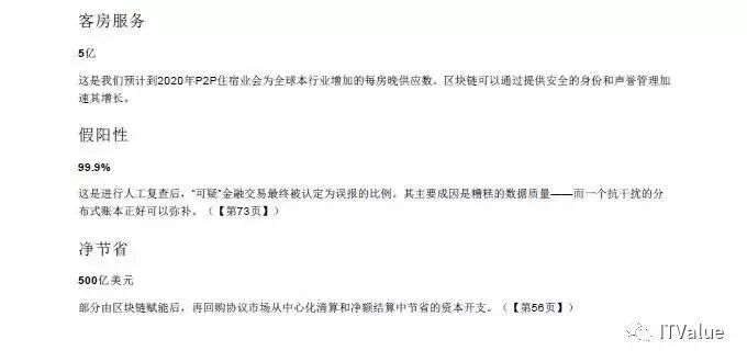
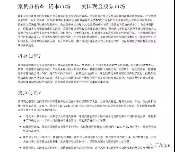
报告就 7 个实际的商业问题进行案例分析,它们都将从区块链的完整价值主张中获得收益:共享经济中,构筑多方间的「信任」(P2P 旅馆业);更好地管理美国国家电网的供应、需求和安全;验证一笔房产证明;清算和结算证券交易;与反洗钱和「知晓客户」管理规定的合规性。
预计在接下来的 2 年中见到早期技术原型,2-5 年后见到有限度的市场应用,而 5-10 年内会有更大范围的市场接受度。在资本市场上,预计在接下来 2 年内见到早期的原型产品,但范围有限、参与者数量也有限。更广泛的市场接受度可能需要10 年时间,这是基于所需的监管和诸如美国现金证券市场这样的大规模市场上众多的参与者数量。


































































































来源:软件定义世界,ID:SDx-SoftwareDefinedx
高清版下载地址:请在微信后台回复:高盛报告:区块链:从理论到实践
2018 消费金融格局升级与转型
完善量化风控体系、搭建新型获客场景
--深度剖析消费金融风控体系的意义和团队搭建核心,场景搭建与格局升级以及消费金融的新趋势、实操及案例
3月31日(周六)上午9:00-12:00 下午14:00-17:00
俞洲老师:天创信用高级风控专家
提纲
1.消费金融中构建量化风控体系的意义
2.基于客户生命周期的量化风控体系介绍
3.量化风控模型介绍
4.量化风控团队建设
4月1日(周日)上午9:00-12:00
万里老师:消费金融与互联网金融专家,零售信贷业务专家。金融机构营销与管理资深顾问。
提纲:
一、消费金融发展的宏观环境
二、消费金融的现有模式
三、消费金融新型场景
四、消费金融场景创新
4月1日(周日)下午14:00-17:00
李晨老师:惠人贷创始人兼CEO,北京工业大学可信计算与信息安全博士
提纲:
一、行业背景
二、市场格局
三、跑步者进入
四、市场快速扩容
五、局部问题不断
六、发展趋势探讨
七、消费场景分类
八、探索实践举例
大纲详情及报名入口,请识别二维码

喜欢这篇文章,就去置顶支持我们! 步骤见下图☟
长期坚持提供干货不易,如文章引起大家共鸣、对大家有帮助,请大家赞并转发,以支持我们提供更多干货,谢谢。
专注十年,持续打造全面有价值的贸易金融知识库
更多关键词,请到公众号对话框输入,获取更多干货。
商务合作请添加微信:sinotf(备注合作事由)


点击阅读原文,访问中国贸易金融网(sinotf.com)
获取更多、及时、更丰富的干货内容


