
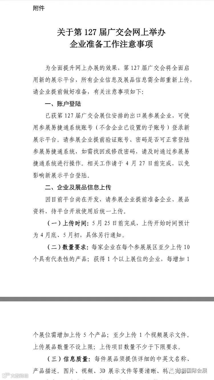
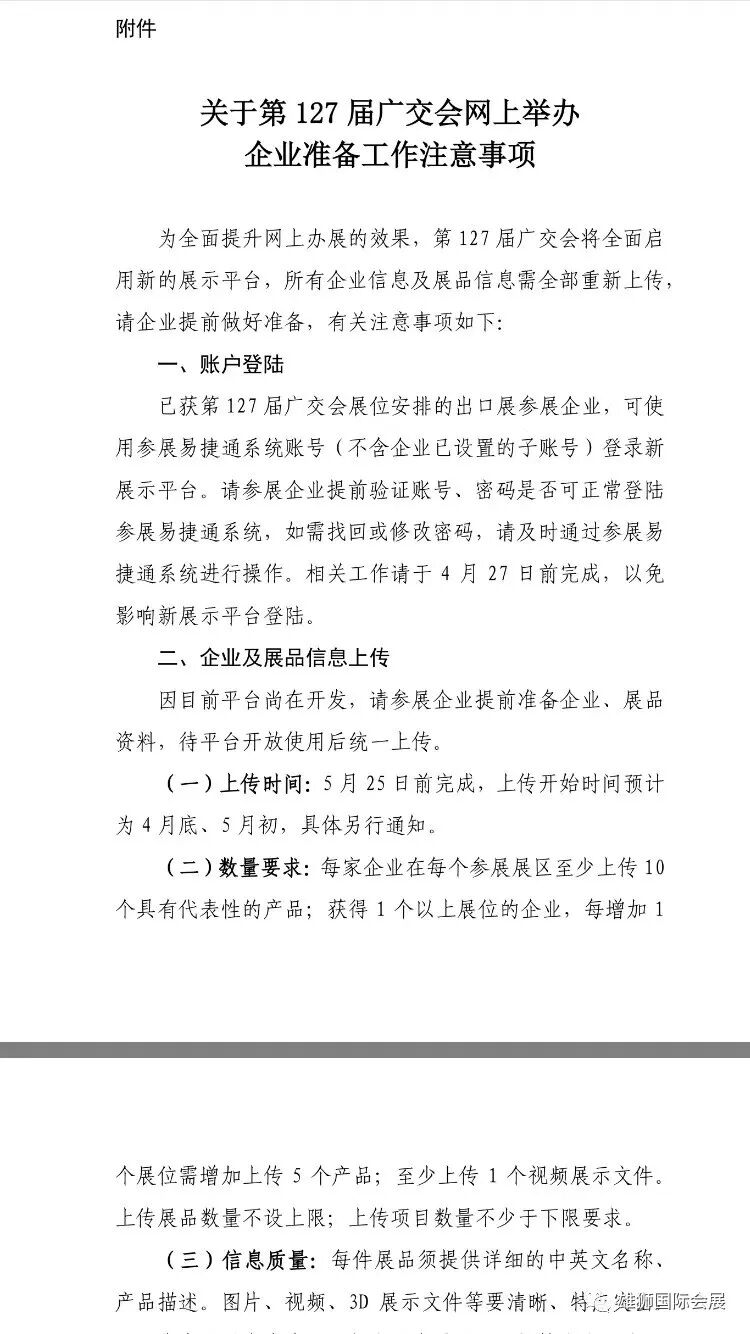
网上广交会细则来看下



大家赶紧认真准备起来了!需要完整版文件的朋友可以留言或私信后台
我们雄狮国际会展也为大家准备了相关的公益分享

雄狮国际会展
雄狮国际会展作为组织境外展会的专业服务机构,致力于将互联网、
大数据与传统出国展览服务相结合,为企业提供专业的“个性化”出国展览服务。
我们的业务涵盖九大板块:国际专业品牌展组展、出国商务考察、展台搭建服务、境外地接服务、出国签证代办、酒店机票预订、展会现场翻译、展会现场推广、国外市场线上线下推广,为企业提供 “一条龙”出国展览及品牌推广服务方案。
长按识别二维码,了解更多精彩行程

