“我发烧了,先吃一粒布洛芬退烧先” “糟了,我又有鼻塞和咽痛的症状,那再吃点感冒药” ……
错!
胡乱用药,可能会伤身
近日
女子感染新冠乱吃药致肝衰竭
火上热搜,引发广泛热议

据陕西日报报道,日前,西安交大一附院的隔离病房送来一位新型冠状病毒感染者,经诊断,该患者处于昏迷状态、肝功能严重受损、伴有肾功能衰竭,但肺部完全正常,没有病变。是什么原因将患者置于生死的边缘呢?
原来,这位患者小胡事先准备了一些预防新冠病毒的药物,有止咳的、化痰的、退烧的、止疼的,一共十来种。不巧,他发烧了,体温38.8摄氏度,还有发冷、全身酸困、咽痛、鼻塞、咳嗽等症状。小胡顾不上看说明书,也没有咨询医生,一股脑儿地把每种药取两颗,吃了下去。晚上,室友发现小胡不对劲,一声不吭、流鼻血、面色苍白,于是赶快把他送到医院。
经过西安交大一附院重症医学科、感染科的检查,小胡被诊断为急性肝衰竭、肝性脑病,新型冠状病毒感染轻型。进一步寻找原因,原来是药物导致的肝衰竭。
那么,什么是药物性肝损伤呢?哪些药物能引起肝损伤呢?是不是中草药“无毒无副作用呢”?新冠肺炎相关的哪些药物可以导致肝损伤呢?肝损伤有哪些症状?药物性肝损伤这么严重,是否可以预防呢?针对这些问题,西安交大一附院感染科主任医师何英利、博士张国妤 ,消化内科主任医师李红霞三位专家给大家做相关科普。
药物性肝损伤是指由各类处方或非处方的化学药物、生物制剂、传统中药、天然药、保健品、膳食补充剂及其代谢产物乃至辅料等所诱发的肝损伤,重者可致急性肝衰竭及至死亡。
常见的包括非甾体类抗炎药(常见退烧止痛药)如对乙酰氨基酚,抗感染药物如利福平,中枢神经系统用药如卡马西平,降血脂药物如他汀,代谢性疾病用药、激素类药物、某些生物制剂,不同药物可导致相同类型肝损伤,同一种药物也可导致不同类型的肝损伤。
中草药是不是
“无毒无副作用”?
中药也可导致肝损伤甚至肝衰竭。越来越多的草药潜在肝脏毒性被报道,350多种植物含有肝脏毒性的生物碱,如何首乌、三七粉、蜂胶等中草药,均可导致肝损伤肝衰竭。
新冠肺炎相关的哪些药物
可以导致肝损伤?
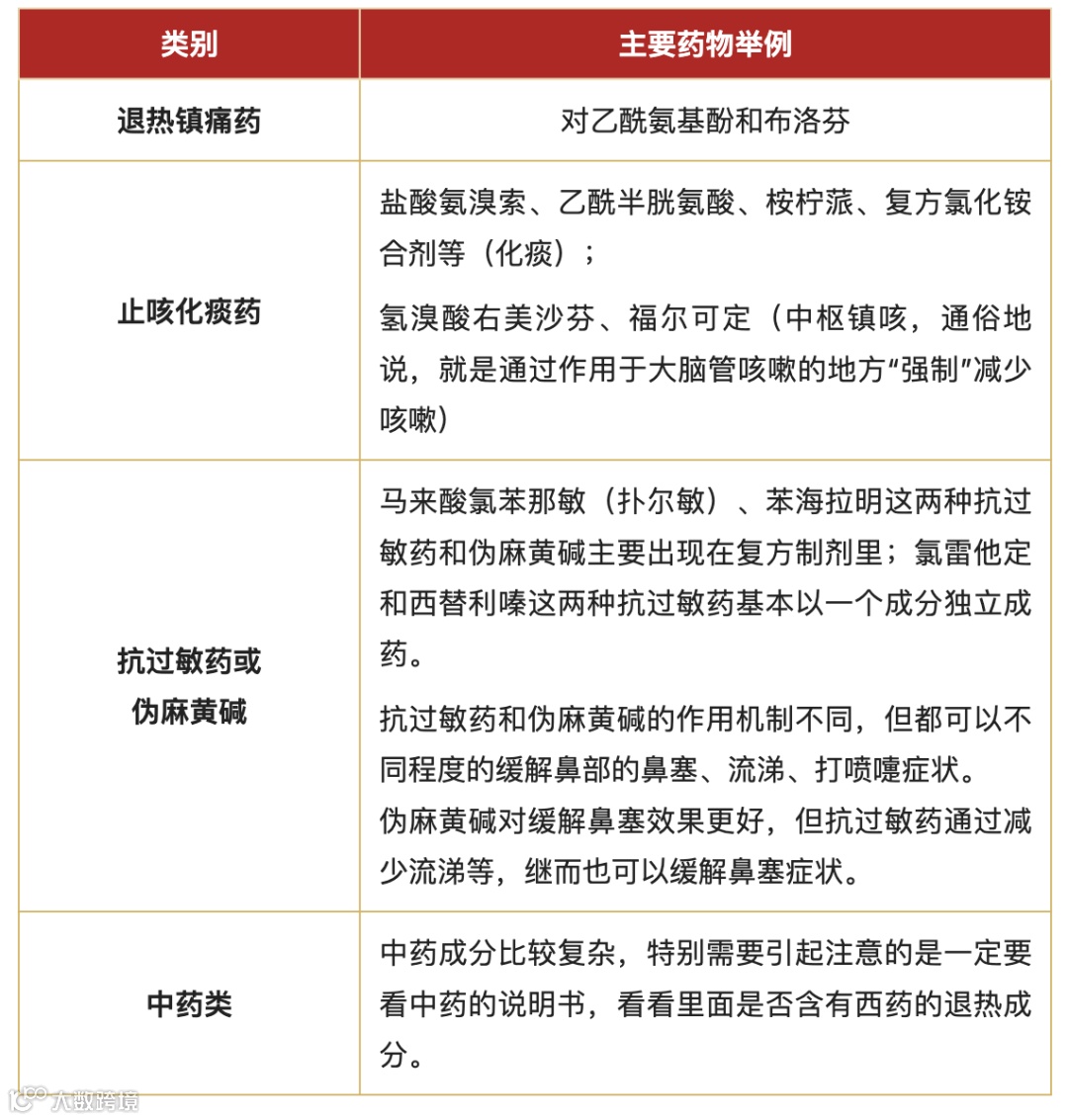
目前的“新冠病毒感染者居家治疗常用药参考表”包含了对乙酰氨基酚(扑热息痛)、布洛芬、阿司匹林等解热镇痛类药物,均容易导致药物性肝损伤,还有一些中草药也是药物性肝损伤的常见原因。
肝损伤有哪些症状?
急性肝损伤的临床表现通常无特异性。潜伏期差异很大,可短至1至数日,也可长达数月。
多数患者可无明显症状,仅有肝脏生化指标不同程度的升高。部分患者可有乏力、食欲减退、厌油、肝区胀痛及上腹不适等消化道症状。淤胆明显者可有全身皮肤黄染、大便颜色变浅和瘙痒等。少数患者可有发热、皮疹、嗜酸性粒细胞增多甚至关节酸痛等过敏表现,还可能伴有其他肝外器官损伤的表现。病情严重者可出现急性肝衰竭或亚急性肝衰竭。
药物性肝损伤这么严重
是否可以预防?
当然可以的。首先在用药前一定要认真阅读药品说明书,注意在说明书中对药物肝毒性给予黑框警示、警告和预防措施。其次要遵循说明书合理用药,控制药物用量,避免滥用药物。再次在用药期间要定期进行肝脏生化学检测。最后要加强安全用药的公众健康教育,特别是要消除中药、天然药、保健品、膳食补充剂无肝毒性的错误认识。
专家再次强调
新冠病毒并不可怕
目前的新冠感染者以无症状和轻型为主
出现症状后合理用药即可
千万不要超剂量用药
呼吁大家使用非甾体类抗炎药时
按照说明书使用药物
避免过量服用而导致药物性肝损伤
◆◆◆


↓↓↓


来源 | 东莞电台综合武汉发布
点亮
分享给更多人↓

