
诚邀各领域专家学者、从业者及机构投稿或荐稿
与30余万行业精英分享与共同发展
投/荐稿邮箱:tougao@sinotf.com
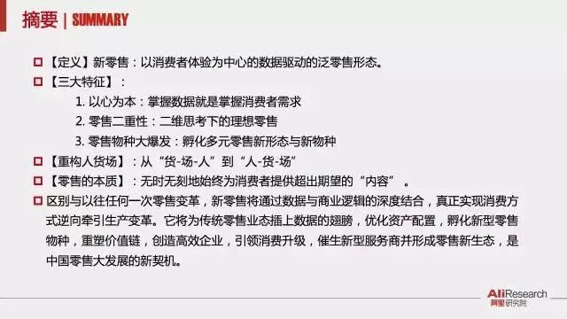
什么是新零售?在今年的《阿里研究院新零售研究报告》中给出了这样的解释:
定义
新零售:以消费者体验为中心的数据驱动的泛零售形态。
三大特征
以心为本:掌握数据就是掌握消费者需求
零售二重性:二维思考下的理想零售
零售物种大爆发:孵化多元零售新形态与新物种
重构人货场
从“货-场-人”到“人-货-场”
零售的本质
无时无刻始终为消费者提供超出期望的“内容” 。
区别与以往任何一次零售变革,新零售将通过数据与商业逻辑的深度结合,真正实现消费方式逆向牵引生产变革。它将为传统零售业态插上数据的翅膀,优化资产配置,孵化新型零售 物种,重塑价值链,创造高效企业,引领消费升级,催生新型服务商并形成零售新生态,是 中国零售大发展的新契机。
以下是研究报告详情:



































■来源:拯救白皮书
喜欢这篇文章,就去置顶支持我们! 步骤见下图☟
长期坚持提供干货不易,如文章引起大家共鸣、对大家有帮助,请大家赞并转发,以支持我们提供更多干货,谢谢。
专注十年,持续打造全面有价值的贸易金融知识库
更多关键词,请到公众号对话框输入,获取更多干货。
商务合作请添加微信:sinotf(备注合作事由)


点击阅读原文,访问中国贸易金融网(sinotf.com)
获取更多、及时、更丰富的干货内容


