
诚邀各领域专家学者、从业者及机构投稿或荐稿
与30余万行业精英分享与共同发展
投/荐稿邮箱:tougao@sinotf.com
1. 票据种类
汇票、支票、本票

2. 商业汇票
(1) 当事人
出票人:两种情况:A.基础关系中的债权人;B.基础关系中的债务人。
收款人:商业汇票上实际载明的收取汇票金额的人。两种情况:A.基础关系中的债权人;B.基础关系中的债务人。
付款人:对商业汇票金额实际付款的人。
(2) 出票
商业承兑汇票:出票人为在银行开立存款账户的法人以及其他组织。
银行承兑汇票:出票人为在承兑银行开立存款账户的法人以及其他组织。
(3) 承兑
到期价值即为票面价值。商业汇票可在出票时向付款人提示承兑后使用,也可在出票后先使用再向付款人提示承兑。付款人拒绝承兑的,须出具拒绝承兑证明。
(4) 贴现
票据的签发、取得和转让,应当遵循诚实信用的原则,具有真实的交易关系和债权债务关系。
向银行申请办理票据贴现的商业汇票持票人必须具备下列条件:A.在银行开立存款帐户的企业法人以及其他组织;B.与出票人、前手之间具有真实的交易关系和债权债务关系;C.提供与其直接前手之间的增殖税发票和商品发送单据复印件。
(5) 期限
纸质商业汇票的最长付款期限为6个月,而电子商业汇票的最长付款期限为1年。定日付款、出票后定期付款或见票后定期付款的汇票,自到期日起10日内向承兑人提示付款。
3. 商业汇票业务流程
出票人向出票人开户行申请票据时,如若申请的为商票,则由出票人向出票人开户行购买。而在银票情况下则须由出票人向银行申请承兑并缴纳一定保证金。票据到期日/贴现日收款人委托出票人开户行向出票人进行委托收款,收存相应款项后交付收款人账户。具体业务流程如下图所示:

4. 票据市场分层
票据市场是较为成熟的资本市场,同股票市场等同样具有一级市场、二级市场和三级市场。一级市场即发行市场,二级市场即流通市场,涉及背书转让(可在任何机构间进行)、贴现(企业向金融机构申请)、转贴现(金融机构之间的票据贴现行为),三级市场主要涉及再贴现行为,作为货币政策传导工具而存在。

5. 传统票据资金链
传统票据资金链中,由企业申请开票,随之中介/信用社向企业收票,中介/信用社的资金有限,往往拿到票据后会以卖断或者回购的方式将票据转让给城商行,继而是城商行、股份制银行、国有银行,形成一个由票据联动的资金周转链。企业开票是为了融资或支付,而各银行类金融机构也存在套利、调剂信贷规模等诉求。期间主要发生的票据业务包括卖断、卖出回购、买入返售等。具体资金链如下图所示:

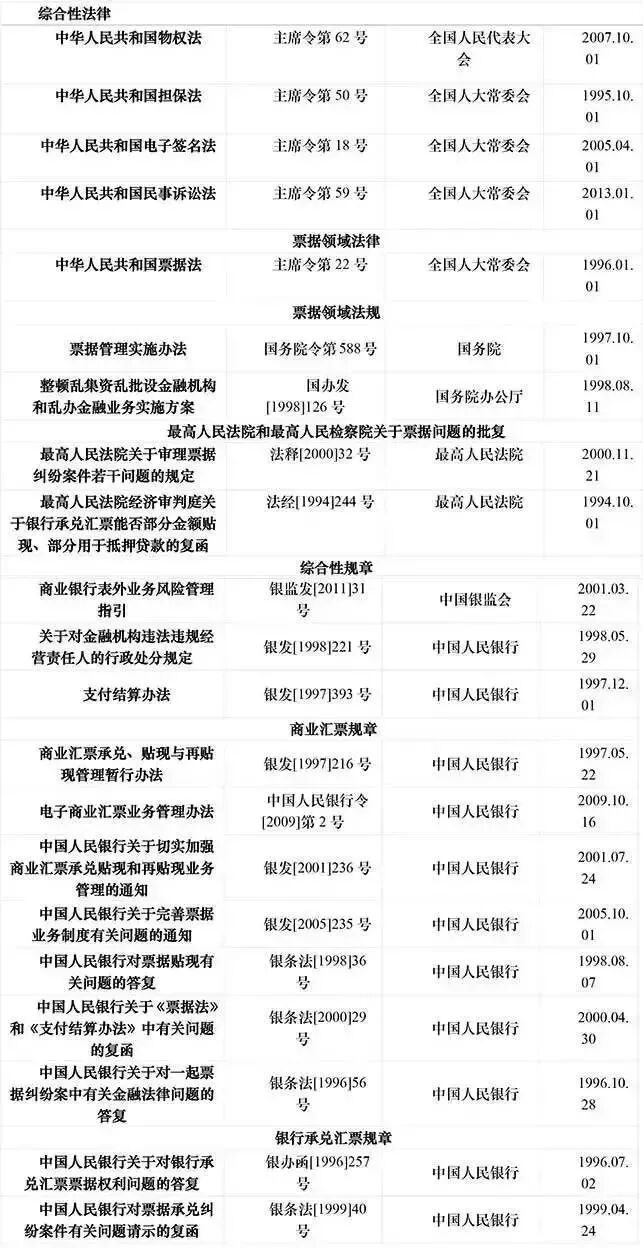
6. 票据政策导向
我国票据监管政策的主要沿革及政策导向如下表所示:


1. 关于基础资产
(1) 票据本身
直接向专项计划背书转让票据
存在被认定为未经许可从事票据贴现金融业务的风险
转让票据的行为需要受到真实交易背景的限制
(2) 票据基础交易关系债权
以基础交易关系债权作为基础资产并以票据质押作为交易结构
基础债权和票据权利难以同时竞合存在,须要求根据债权人认可债务人以票据为支付手段清偿债务
债务人向债权人签发商票后,基础债权仍未得到最终实现,基础债权并未消灭,且与票据权利并存
(3) 票据收益权
收益权通常不是法定权利, 而是由交易主体在基础权利的基础上根据交易需要创设的一项约定权利
以票据对应的收益权作为基础资产,并以票据作为质押担保
突破了真实交易背景的限制, 为票据持有人拓宽了融资渠道
2. 增信措施
目前已发行票据资产证券化产品的增信措施大多为商票保贴、商票保证和商票保函三种,其中只有商票保证为《票据法》上规定的票据行为。除了前述三种方式外,保证金质押也是重要的增信措施之一。

3. 交易结构
交易结构一:保证金质押模式

交易结构二:银行保证模式

交易结构三:银行保贴模式

4. 银票的证券化
银行通常通过“蓄票池”模式,设立定向资管计划,通过担任持票人代理人将企业手中的票据收集起来,以满足设立资产支持专项计划的一系列要求。“蓄票池”模式的交易结构如下图所示:

1. 业务规则体系
(1) 证监会
(2) 基金业协会
(3) 报价系统
2. 审核关注要点
(1) 基础资产
票据记载事项是否完整,是否存在贴现、转让及相关的附属担保。
票据是否存在司法行政措施、诉讼/仲裁纠纷,是否存在与其他机构的收入分配安排或权利负担,基础合同及其履行是否完整。
基础资产形成过程的各个环节及基础资产转让行为合法有效。
(2) 票据主体
满足资产数量要求,具备风险分散特征。
持票人资质证照是否完整,是否涉及争议、仲裁、诉讼或被采取诉讼保全措施;持票人内部关于转让票据收益权的决议是否完整。
付款人资信状况优良,财务状况良好,具有可靠的商业信誉。
(3) 增信安排
增信措施须效力强,增信相关的承诺与保证属实无误。
事件触发机制设置得当,时间安排合理有效。
(4) 交易结构
计划管理人、原始权益人、代理人、认购人、托管银行、资产服务机构、质权人及增信机构安排的合理性。
重视银行资产服务能力,须票据业务流程完整,包括票据托管、解质押、提示付款、托收承付、受托转付等。
3. 申报材料目录


(详细参见《机构间私募产品报价与服务系统资产证券化业务指南》)
(一)资产池的运行
1.资产池的构成
在实践操作中,由于实际业务需要以及票据资产的特性,需要进行证券化融资的票据资产池往往是由多个持票人/出票人所出票或转让的票据资产构成的。
在此情况项下,即需要应对包括多个实际原始权益人的资产归集以及后续资产的循环购买问题。
在此情况下,一般而言,有收益权模式和受托投资模式两种方案可以考虑。
2.收益权归集模式
即由某一金融机构以自身名义,或以其创设的特殊目的载体(例如契约式基金或资管计划),首先认购收益权,然后再以其名义向专项计划转让收益权(包括初始转让与循环购买项下的后续转让)。
在此情况项下,初始进行资产池删选、管理、运行、确权等职能均会由金融机构自身或以其创设的特殊目的载体名义开展。在其获得收益权后,其以收益权再向专项计划进行转让的方式亦较为明晰。
值得注意的是,在该等模式项下,既可以特殊目的载体作为原始权益人向专项计划直接转入收益权,亦可以通过由专项计划直接以特殊目的载体的权益单位(例如契约式基金的份额)作为基础资产,达到相同效果。
3.受托投资模式
除上述收益权归集模式外,我们理解,理论上也可以采用隐名代理之关系,即通过由金融机构或某一特殊目的载体,直接作为各原始权益人的隐名代理人(而无需先行对收益权进行受让承接),向专项计划进行收益权转让。
但值得注意的是,在此种情况项下,对于循环购买期间的后续转让,如何平衡该等金融机构或特殊目的载体同时作为原始权益人的隐名代理人和作为资管计划的服务机构进行后续资产购买的双重角色,值得进一步考量。
(二)票据业务的法律框架


长期坚持提供干货不易,如文章引起大家共鸣、对大家有帮助,请大家赞并转发,以支持我们提供更多干货,谢谢。
专注十年,持续打造全面有价值的贸易金融知识库
更多关键词,请到公众号对话框输入,获取更多干货。
商务合作请添加微信:sinotf(备注合作事由)


