
诚邀各领域专家学者、从业者及机构投稿或荐稿
与30余万行业精英分享与共同发展
投/荐稿邮箱:tougao@sinotf.com
来源:夏博辉iBank
1. 什么是供应链和供应链金融
供应链是围绕核心企业,通过对商流、信息流、物流、资金流的控制,从采购原材料开始到制成中间产品及最终产品,最后由销售网络把产品送到消费者手中的一个由供应商、制造商、分销商、零售商直到最终用户所连成的整体功能网链结构。

商流是一种买卖或者说是一种交易活动过程,通过商流活动发生商品所有权的转移,信息流是指商品和交易信息的双向流动,物流是原材料由供应商和制造商,制造商和分销商、消费者之间的商品流通过程。
供应链金融的特点
因为处于产业链不同节点的企业的议价地位的差异和行业特点,议价地位较弱的上游供应商常常不得不以赊销交易的形式谋求长期合作;同时核心企业习惯于通过票据、信用证等银行贸融工具递延现金支付,以上因素导致企业在贸易过程中会形成大量的应收账款。
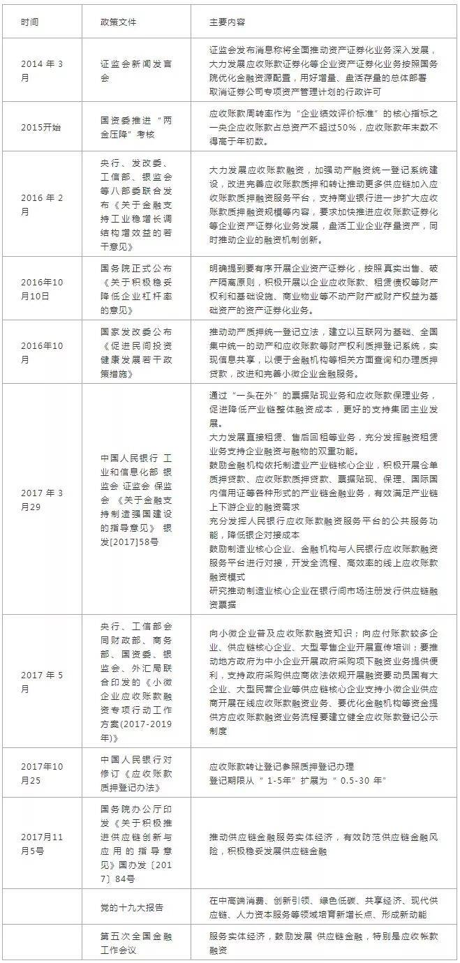
据wind数据统计,2017年9月规模工业企业应收账款金额已经达到13.2万亿之巨大,规模工业企业应收账款已经如此巨大,中小微企业应收账款规模必定更加庞大。大量的应收账款对中小企业的日常经营造成了极大的困扰,从而一定程度上反过来影响核心企业的供应链稳定性。现代企业之间的竞争早已转变为供应链之间的竞争,因为平衡供应链上下游企业之间的利益和促进闭环产业链的良性发展的需要,供应链资金融通需求巨大。
在如今我国经济增长放缓之期,盘活巨额存量应收账款、提高企业资金使用效率,改善企业财务结构对于经济结构转型意义重大,为此党中央和国务院近几年接连发文推动供应链融资,推进更多供应链企业加入收账款质押融资服务平台,建立应收账款交易机制;推动大企业和政府采购主体积极确认应收账款,帮助中小企业供应商降低融资成本;推进应收账款证券化资产证券化,盘活存量资产。
2. 供应链金融资产证券化
供应链金融是指以核心企业为依托,以真实贸易背景为前提,运用自偿性贸易融资的方式,通过应收账款质押、货权质押等手段封闭资金流或者控制物权,对供应链上下游企业提供的综合性金融产品和服务。
供应链金融资产证券化业务中由于底层应收账款一般存续期限较短,考虑到从基础资产挑选到资产证券化发行所需时间较长,专项计划一般会制定好合格标准,通过引入循环购买机构持续购买符合合格标准的基础资产使得专项计划的期限更加匹配融资人和投资者的需求。还需要注意的一点是由于应收账款债权为无息债权,资产池的收益来自于对应收账款债权的折价受让,底层应收账款的回款时间可能较为集中,结合专项端的产品结构设计和现金流分配,设置储备金账户用来防范流动性风险有时就显得尤为必要。此外供应链金融资产证券化产品通常会通过在人行登记系统进行应收账款做质押或转让登记以对抗善意第三人,防止应收账款被重复质押、转让。
供应链金融资产证券化基于产业链的特点和融资人的信用水平,目前国内主要有四种实操形式:
第一种是基于央企、国企、上市公司等优质主体的应收账款资产证券化;
第二种是以互联网电商平台为主导的保理债权资产证券化;
第三种是基于产业链核心企业的反向保理资产证券化;
第四种是基于信用证、保函、保贴的贸融类应收账款资产证券化。
应收账款资产证券化
2014年12月五矿发展股份有限公司发行了国内首单贸易类应收账款资产支持专项计划。专项计划基础资产为五矿发展下属全资子公司、中国五矿深圳进出口有限责任公司据与买受人签订的销售合同等文件安排并履行相关义务后产生的对买受人的应收账款债权,通过签署《应收账款转让协议》,五矿发展受让基础资产成为专项计划的原始权益人。此外,本次专项计划还引入五矿发展母公司提供差额支付承诺和引入中国出口信用保险有限公司进行增信。
2017年7月,华润医药商业集团有限公司2017年第一期信托资产支持票据完成在银行间市场的注册,华润医药商业集团有限公司作为原始权益人以依据业务合同及应收账款转让合同对付款义务人的应收账款及其附属权益为基础资产发行资产支持票据。
目前来看,央企建筑类企业有大量的应收账款,中建三局、六局、八局已经发行了一系列应收账款类ABS;另外大型医药企业的应收账款体量较大、质量较高。这两类资产是适合发行应收账款ABS的重要储备来源。
此类项目基于原始权益人极高的主体信用,主要增信手段为差额支付承诺和优先次级分层;由于应收账款的回收不能与发起人完全隔离,需要重点关注发起人的持续经营能力和义务履行情况,确保入池应收账款不会因销售合同纠纷等对应收账款回收造成不利影响;当然基础资产没有任何权利负担且已满足条件可以转让给专项计划。此外,付款义务人本身的资质、信用情况、行业、区域分散度对于资产支持证券的评级分层也有着重大影响。
保理债权资产证券化
保理是指卖方将其现在或将来的基于其与买方订立的货物销售/服务合同所产生的应收账款转让给保理商,由保理商向其提供资金融通、买方资信评估、销售账户管理、信用风险担保、账款催收等一系列服务。
保理业务的主要流程为
1)卖方申请保理业务的,在履行商务合同交货等主要义务后申请向保理公司转让因此产生的应收账款;
2)保理公司在收到卖方提交、经买方确认的《应收账款债权转让通知书》或《账号更改通知书》回执后与卖方签订保理业务合同,并通过中国人民银行应收账款质押登记公示系统办理应收账款转让登记手续
3)合同签订并完成登记后,保理公司根据保理业务合同约定向卖方发放融资款项。
保理债权资产证券化主要分为以保理公司为实际融资人和互联网电商主导的互联网供应链金融ABS两种形式。
保理公司由于发展时间较短,资本金较为紧张,通过保理债权资产证券化来规避监管指标、加快资产流转提高收益率是保理公司开展此类业务的主要动力;此类项目主要以附追索权的明保理为主,并需要对付款义务人进行确权,对应收账款回款合同进行变更以防范资金混同风险。
不同于发起人(增信方)拥有极高主体信用的应收账款资产证券化产品,保理债权资产证券化通常会有比较高的资产超额抵押来增信;如摩山保理四期资产支持专项计划要求:基础资产所附质押物价值将动态保持在对资产池未偿本金的125%,且资产池的资金和未偿本金将动态保持在资产支持证券未偿本金余额的110%。即综合超额覆盖倍数为1.38倍。
著名案例还有首单获得上交所无异议函的集合保理资产证券化产品-第一创业保理云优选一期资产支持专项计划-为许多中小型的商业保理公司,因为存量保理资产不足,单独发行不具经济效应的问题提供了可借鉴的操作方案。
另外摩山保理三期是首单以单一融资人资产和满足资产出表的保理资产证券化产品。
下面以京东金融-华泰资管2016年第一期保理合同债权资产支持专项计划介绍以互联网供应链金融ABS。

该计划基础资产为原始权益人邦汇保理持有的符合合格标准的入池保理合同债权资产(邦汇保理针对京东商城自营平台供应商提供的一套池保理融资方案——“京宝贝”)。专项计划初始模拟池包含保理合同1,981笔,涉及供应商514户,基础资产涉及供应商众多,分散性良好,且业务合作时间较久,信用风险较低。
此类产品的源头还可追溯到13年的东证资管-阿里巴巴1-10号资产支持证券。阿里巴巴通过旗下淘宝、天猫电子商务平台上的供应商海量商流、信息流、资金流、物流数据的交叉分析处理,拓宽了供应商的融资渠道和降低了供应商的融资成本,提高了整个供应链的流转效率。随着互联网电商的继续高速发展,预计未来以电商为核心企业的互联网供应链金融ABS还将快速增长。
以核心企业开展的“1+N”反向保理资产证券化
“1+N”中“ 1”即供应链核心企业,“N”为核心企业的上游供应商。
反向保理意指由债务人作为保理业务的发起人申请续作保理业务并经债权人同意后,以债权人转让其应收账款为前提,由保理商为债权人提供贸易资金融通、信用风险担保、销售账务管理等服务的一种综合性金融服务方式。
“1+N”反向保理资产证券化一般采用无追索权保理以提高上游供应商的配合度。与前述供应链资产证券化不同的是项目中采用了出具《付款确认书》将母公司列为共同付款人(对应付账款逐笔确权)、提供差额支付承诺等方式来使得供应商的应收账款更好的体现为母公司信用。

目前“1+N”反向保理资产证券化的主要发起人有平安证券-万科供应链金融X号资产支持专项计划, 招商资管-前海一方恒融第X期(X号)资产支持专项计划、融元-方正证券-一方恒融碧桂园1期保理资产支持专项计划和长城证券-尚隽保理一期资产支持专项计划等。
国内信用体系基础设施的缺失加大了对中小微企业的尽调难度,反向保理资产证券化引入核心企业的主体信用,核心企业通过其和供应商的海量数据建立供应商动态准入制度从而来加强供应链风险防范。
供应链核心企业的经营和风控能力水平相对较高,对行业景气度和应付账款规模预判较为准确、应付账款规模巨大,供应商准入制度的建立也保证了基础资产具有较高的同质性,可通过“储架发行”进一步提高发行效率,上述万科反向保理供应链资产支持专项计划就储架发行225亿。仅分优先A级,评级AAA,无劣后级,期限1年。
核心企业作为最终付款人使得“1+N”反向保理资产证券化的类信用债属性更加浓厚,分层结构上,多采用平层发行或仅设置较低比例的次级。只有真实的贸易背景、真实的应收账款,反向保理资产证券化才能真正有利于中小企业降低融资成本,提高供应链稳定性。建立适当的机制对贸易真实性和贸易规模作出评断,防止核心企业和上游供应商串谋欺诈是保证此类业务健康发展的重要前提。
贸融类资产证券化
贸融类资产证券化是指以票据作为结算工具,通过引入信用证、银行保函、保贴等手段嫁接银行信用的应收账款债权资产证券化产品,如平安橙鑫e、民生瑞盈通融元等。
根据计划管理人的委托,银行通常还会担当专项计划的资产服务机构,为专项计划提供基础资产筛选、资金归集、作为名义质权人等服务。
此外,在此结构中银行通过和底层多个债权人签订《代理服务协议》以代理原始权益人的身份可以批次进行基础资产的转让;由于银行基础资产充足,此类产品多采用“储架发行”模式,进一步提高操作效率;但由于资产端和资金端利差过小,大多数银行开展此类业务的动力不足,更多的是处于业务模式探索阶段。


以上两种交易结构主要是因为结算方式不同所致,本质上都是通过嫁接银行信用进行增信,因此此类产品需要重点关注极端条件下银行对应收账款、商票的增信效力和效率。

长期坚持提供干货不易,如文章引起大家共鸣、对大家有帮助,请大家赞并转发,以支持我们提供更多干货,谢谢。
专注十年,持续打造全面有价值的贸易金融知识库
更多关键词,请到公众号对话框输入,获取更多干货。
商务合作请添加微信:sinotf(备注合作事由)


