
诚邀各领域专家学者、从业者及机构投稿或荐稿
与30余万行业精英分享与共同发展
投/荐稿邮箱:tougao@sinotf.com
来源 | 199it
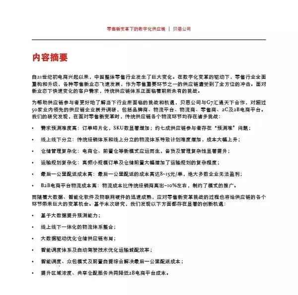
贝恩公司发布《零售新变革下的数字化供应链》报告指出,零售新业态模式下,传统供应链亟待进行全面的数字化转型升级,而大数据、智能化软件和物联网硬件的迅速成熟,将为供应链的各个环节带来巨大的变革机会。
贝恩公司全球合伙人表示“零售新变革对传统供应链体系提出了全新的要求,供应链必须快速调整方向以满足快速变化的客户创新需求,这对灵活性和敏捷性较差的传统供应链体系来说是一个巨大的挑战。”丁杰认为,传统供应链首先要厘清自身所面临的挑战,其次积极利用大数据、智能化软件和物联网硬件等先进技术,结合实际客户需求,制定创新的数字化供应链解决方案。
贝恩公司与G7汇通天下合作,对超过50家业内领先的供应链企业展开调研,包括品牌商、物流平台、物流商、零售商、2C及2B电商平台。研究发现,需求预测难与配送成本高是目前供应链领域的首要难题,有近七成受访者表示感到转型压力非常大。
在需求预测方面,随着消费者逐渐“部落化”,新品的生命周期急剧缩短,导致预测、库存控制和生产弹性都面临巨大挑战。企业内外部数据可见度低,更是提高了预测难度。面对大幅增加的SKU数和订单频次,许多企业往往面临“分析师人手不足、分析深度不够”的尴尬局面。
在配送成本方面,随着零售升级,消费者的碎片化需求和极高的时效要求导致“最后一公里”终端配送成为物流中难度最大、成本最高的领域之一。以即时配送领域为例,自2016年起,除了美团、饿了么等外卖企业,盒马鲜生、超级物种、沃尔玛、天猫商城等新零售品牌也纷纷启动即时配送服务。虽然参与者众多,成本却高居不下,每单配送费往往在10元至15元。除去地段最好、单量最大、客单价最高的少数头部门店,绝大多数参与者目前尚未实现盈利。
其他挑战
线上线下物流体系分立。许多传统行业零售商过去采用层层分销的方式,除了部分大型经销商外,并不具备到次级经销商及门店的数据可见度。此外,企业内部不同渠道和区域间的数据不通,无法做到全局协同,带来诸多额外成本。
仓储管理复杂化。随着消费者对“时效”要求的逐步提升,仓库布局越来越贴近终端,因此涌现了大量前置仓、门店仓等,但此类仓储点有限的容量增加了运营难度和成本,渠道融合和订单碎片化也对传统仓储管理提出了挑战。
运输规划复杂化。生产端碎片化及仓储前置点的迅速扩张,增加了干线及城配物流中的复杂性。
B2B电商平台物流成本高。相比过去层层分销的网络,大型eRTM平台能够更快、更有效地触及杂货店、夫妻店等渠道,但现有电商平台相较经销商城配,成本普遍更加高昂,尚未实现盈利。
报告指出,零售新业态模式下,传统供应链在数据库建设、产销规划及运营效能提升方面均存在一定的机会领域,亟待进行全面的数字化转型升级。基于上述挑战,贝恩向构建数字化供应链以服务零售新变革的企业提出以下六项建议:
1、基于大数据提升预测能力。提高数据收集能力和数据质量,结合算法优化手段提升需求预测准确度。
2、建立线上线下整合的一体化的物流体系。整合两套分立的体系,提升库存、仓储及运输的综合利用效率及响应速度。
3、在大数据驱动下优化仓储供应链布局。在数据驱动下,优化仓储点及物流路线布局提升效率。
4、通过智能调度体系及自动驾驶技术优化运输城配效率。基于数据的自动调度、规划及配载系统来提升复杂运输体系的效率,中远期积极利用自动驾驶等新一代技术的创新机遇。贝恩预测,自动驾驶技术将在2020年左右出现众多商用路试方案,2025年前后有很大机会在物流、无人出租车等行业率先出现大规模商业应用,对物流运输领域产生颠覆性变化。
5、利用智能调度、众包模式及前置自提综合解决最后一公里配送成本。最后一公里配送在强调客户高时效体验的同时,结合智能调度技术及创新的物流模式来降本增效。
6、提升区域浓度、共享仓配服务以共同降低2B电商平台成本。提升区域浓度,同时打造共享不同品牌、不同客户之间的仓配服务,是降低平台配送成本的有效途径。
参加此次培训,可帮助租赁公司充分利用租赁ABS市场特点,权衡兼顾会计出表和发行风险成本,对于即将实施的真会计准则有更明确和深入的了解。提高会计出表成功率或降低发行成本。甚至发展基于会计出表的ABS通道业务,同时明晰租赁ABS税务处理要点,降低税务风险,节约税务成本。

长期坚持提供干货不易,如文章引起大家共鸣、对大家有帮助,请大家赞并转发,以支持我们提供更多干货,谢谢。
专注十年,持续打造全面有价值的贸易金融知识库
在银行上班到底有多风光? | 周小川 | 中美经贸摩擦 | 区块链 | 邓峰 | 供应链金融服务 | 建设银行 | 区块链+贸易金融 | 蜂向科技 | 城商行利润增速排名 | 供应链成本 | 人民币汇率分析手册 | 阿里巴巴 | 票据融资 | 慧聪网 | 上海钢联 | 汇票转贴现 | 现货贸易商 | 财务报表 | 2018重型货车报告 |
更多关键词,请到公众号对话框输入,获取更多干货。
商务合作请联系手机号同微信:18501955840、13581626425(备注合作事由)


