
诚邀各领域专家学者、从业者及机构投稿或荐稿
与30余万行业精英分享与共同发展
投/荐稿邮箱:tougao@sinotf.com
本次考试36个部门共提供784个职位,招录1214人。截至29日16时,报名审核通过39028人,竞争比例为32:1,还剩14个职位无人报考,这些职位遍布黑龙江、吉林、河南等各个地区,对于地域选择要求较宽松的符合条件的考生可以重点考虑。
来源:中公教育、bank资管
10月29日,2019国家公务员考试报名已经进入第八天。据中公教育统计,截至16时,2019国考报名专题中已经有876710人提交报名申请,其中通过审核人数为713668人,平均竞争比为49:1,远高出去年同期竞争力度。目前还有139个职位无人报考,余量低于往年,考生选报职位可谓是“广撒网”。本文中将对“招录大户”银保监会进行全面分析。
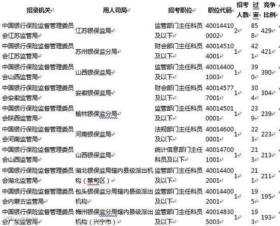
2019国考银保监会是机构改革成员之一,今年4月8日正式挂牌成立,其招录情况受到广泛关注,本次考试36个部门共提供784个职位,招录1214人。截至29日16时,报名审核通过39028人,竞争比例为32:1,还剩14个职位无人报考,这些职位遍布黑龙江、吉林、河南等各个地区,对于地域选择要求较宽松的符合条件的考生可以重点考虑。
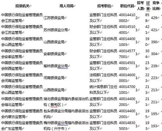
中国银行保险监督管理委员会江苏监管局(职位代码400144100002)这一职位目前人气最旺,已经有858人报名,仅招录2人,该职位已经连续四天占据人气榜首位,而且报考人数绝对性优势明显,远超其他职位。而该职位同样也是竞争最激烈、最难考的职位,竞争比例最高,高达429:1,该职位是目前银保监会系统当之无愧的“双料王”。
2019国考报名银保监会过审人数最多前十职位[截至29日16时]

2019国考报名银保监会竞争最激烈前十职位[截至29日16时]

通过对多个案例多场景拆解及分析,可增加对供应链金融系统、产品及风控的深入了解,对标学习京东案例,增强自身企业产品及思路,进行启发及完善。
资深实战讲师,以自身经验讲解,拓宽视野,通过上帝视角解析产品设计及产品创新,模式分析、产品设计、系统开发、用户画像、风控五个维度,系统化解析供应链金融。

长期坚持提供干货不易,如文章引起大家共鸣、对大家有帮助,请大家赞并转发,以支持我们提供更多干货,谢谢。
专注十年,持续打造全面有价值的贸易金融知识库
外汇衍生品 | 金句盘点 | 贲圣林 | 证监会 | 吴晓灵 | 鲜易网 | 供应链金融发展 | 银行小微信贷业务 | B2B的第三次革命 | 进口贸易伙伴计划 | 科技驱动金融创新发展 | 应收账款寻资金 | 互联网+供应链金融源流 | 保理业务 | 酒仙网 | 供应链金融 | 民企融资 | 产业融合 | 企业核心竞争力 | 中国出境游 |
更多关键词,请到公众号对话框输入,获取更多干货。
商务合作请联系手机号同微信:18501955840、13581626425(备注合作事由)


