
来源:国家外汇管理局
国家外汇管理局各省、自治区、直辖市分局、外汇管理部,深圳、大连、青岛、厦门、宁波市分局,各中资外汇指定银行:
为便利跨境电子商务结算,促进支付机构外汇业务健康发展,防范外汇支付风险,国家外汇管理局在总结支付机构跨境外汇支付业务试点经验的基础上,制定了《支付机构外汇业务管理办法》(以下简称《办法》,见附件)。现就有关事项说明如下:
一、《办法》实施前参与跨境外汇支付业务试点的支付机构,应于《办法》实施之日起3个月内,按照《办法》要求,向注册地国家外汇管理局分局、外汇管理部(以下简称分局)进行名录登记。
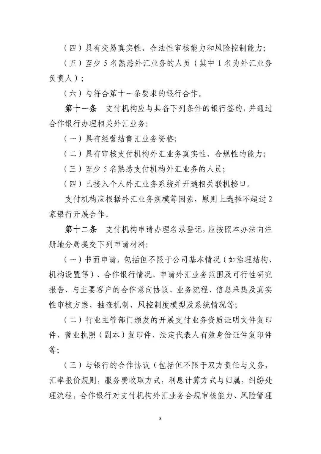
二、银行在满足交易信息采集、真实性审核等条件下,可参照《办法》第十二条,申请凭交易电子信息为跨境电子商务经营者、购买商品或服务的消费者提供结售汇及相关资金收付服务。
三、为确保支付机构跨境外汇支付试点业务平稳过渡,各分局应向辖内支付机构准确传导政策要求,科学调配人员,妥善做好《办法》实施的各项工作。
四、本通知自发布之日起施行,此前规定与本通知不一致的,按本通知执行。《国家外汇管理局关于开展支付机构跨境外汇支付业务试点的通知》(汇发〔2015〕7号)同时废止。
各分局收到本通知后,应及时转发辖内中心支局(支局)、地方性商业银行及外资银行。各中资外汇指定银行收到本通知后,应及时转发下属分支机构。
特此通知。
附件:支付机构外汇业务管理办法













长期坚持提供干货不易,如文章引起大家共鸣、对大家有帮助,请大家赞并转发,以支持我们提供更多干货,谢谢。
专注十年,持续打造全面有价值的贸易金融知识库
更多关键词,请到公众号对话框输入,获取更多干货。
商务合作请联系手机号同微信:18501955840、13581626425(备注合作事由)


