今天(9月29日)
广州东环城际铁路(番禺-白云机场北)
琶莲城际铁路
广惠城际北延段(小金口-惠州北)
正式开通运营!
从今天(9月29日)开始
佛山、惠州、东莞、肇庆、清远五市
不仅无需换乘即可快速通达
广州琶洲会展核心区及国际金融城
广州白云机场
湾区六城的市民
互相串门也将更加高效便捷了



三条(段)城际线路开通后,通过“番禺-琶洲-广州莲花山”三站构成的“黄金三角”,连接广州、佛山、东莞、惠州、肇庆、清远6城,串联10个枢纽,与14条地铁线共17座地铁站便捷换乘,实现广惠、广肇、广清、广州东环城际铁路(白云机场北-花都)贯通运营,构建起“轨道上的大湾区”核心骨架。

在铁路12306APP可以查询到,从西平西站出发,24分钟可达番禺站(广州南),30分钟达广州琶洲站,1小时左右可达广州白云机场、佛山中心城区、惠州中心城区,2小时内可达肇庆及清远中心城区,大湾区“多城”蝶变为“同城”,生活圈加速融合。
广东城际全天开行8个交路,创新实施“4+8”编组混跑模式,全面推行“站站停+大站快车+特快列车+直达列车”,构建高效行车组织体系,实现“枢纽到枢纽”“中心到中心”“枢纽与中心”的三维快速联通。
在购票方面,广东城际持续沿用“城际铁路公交化多元支付+12306”双票务系统。其中,城际铁路公交化多元支付票务系统实现了广州地铁APP城际乘车码和已实名认证的全国交通一卡通、岭南通、羊城通等多种支付方式进站乘车。
无需对号入座、刷码即进、进站即走的出行方式,让大湾区各城市民“串门”更便捷。
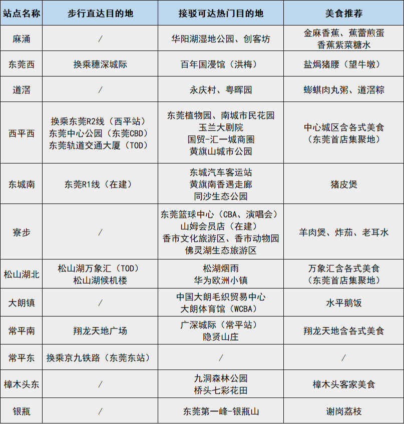
按照公开资料整理的
东莞12站点直达白云机场南的
用时、票价信息
大家可以参考查看下方表格
▼▼
城际沿线游玩攻略
(上下滑动查看)
还等什么?
这个国庆中秋假期
携带家人或呼朋伴友
从东莞出发!!
相约搭城轨玩转湾区6市
这份游玩攻略请收好
👇👇👇
欢迎你
来东莞玩
搭城轨,游东莞!
各站点附近的热门景点和美食推荐
已经为大伙准备好了
如果你在东莞的麻涌站下车
一定要来打卡
华阳湖国家湿地公园
在这儿可领略田连阡陌
鱼翔浅底的水乡美景
还可尝金麻香蕉、蕉蕾煎蛋等美食
华阳湖国家湿地公园
也可以来场心灵文化之旅
在寮步牙香街文化旅游景区品莞香
去茶山南社明清古村落看明清建筑
感受茶园游会民俗

来袁崇焕纪念园了解历史
逛东莞可园欣赏岭南园林
望牛墩七夕文化公园体验爱情文化
洪梅美术馆(百年国漫馆)
探索动漫世界
带娃儿来东莞玩的朋友
推荐你来打卡松山湖
在儿童友好中子乐园
玩无动力设施、戏水
去松山湖万象汇购物休闲
入住东莞松山湖希尔顿欢朋酒店
也可到寮步镇
逛横坑社区的美丽庭院
体验香文化

打卡又一味酱园新奇美食
在BOX篮球印巷感受篮球文化
去香市动物园看动物、玩机动游戏
下一站
广州
从东莞搭城轨到广州
一定要到公园玩
推窗见绿、出门见园、园中赏花
广州是一个被公园拥抱的城市

不仅有越秀公园
麓湖公园、流花湖公园等
在国内有着相当知名度的老牌名园
兰圃、珠江公园
晓港公园、醉观公园
等小众宝藏也不容错过
广州还珍藏着流溪河国家森林公园
海珠国家湿地公园、华南国家植物园
南沙湿地这些生态瑰宝
登高可俯瞰全市,遥望珠江
走低可亲近湖涌,寻觅花香
绿美广州,“山山”不息
来广州,山色也值得一览
白云山、越秀山、天堂顶
帽峰山、大夫山、莲花山
……
广州的地标景点
是老与新的交织
历史建筑有的砖瓦斑驳
承载着广州的百年党史
有的活化成为园林景点

要玩转广州
可不能只有一山美景、一园芳华
和老区的历史风情
新城里的现代化地标
堪比“大片”
下一站
佛山
从东莞搭城轨到佛山
一定要去佛山岭南天地逛逛
在这里
镬耳屋、青砖墙、满洲窗、石板路等
清末民初岭南传统风格的建筑
让人有一种穿越历史的感觉
同时
岭南天地还注入了现代元素
古韵加时尚、传统加现代
成为了吃喝玩乐一体的热门地
是游客们必打卡的地方之一

岭南天地周边还有值得一去的地方
——先在祖庙看一场酣畅淋漓的醒狮
再去集齐美食、夜市、酒吧的宝藏地
——佛山创意产业园

随后去佛山版“有风的地方”
——南风古灶

坐地铁到佛山买家具是什么体验?
佛山家具产品一直享誉海内外
被誉为“世界家具之都”的乐从镇
就拥有超多家居卖场

在这里
不同品味家具完美呈现
每件家具都带着设计师的创意灵魂
决定世界家居潮流

其中,罗浮宫国际家具博览中心
还成为热门打卡点
被誉为“不收门票的家居文化博物馆”
星座广场、金色大厅
万国殿堂、“小蛮腰” 椅子塔等
超多打卡点都非常好“出片”

在佛山北江大堤
空旷的草地、治愈的蓝天
仿佛一键进入漫画世界
在阳光下拍照更是“出片”

此外,你还可以去
世纪莲体育中心听一场演唱会
佛山新城滨江湿地公园摸摸小鹿
感受下被称为“中国好莱坞”的南海影视城

佛山是粤菜发源地之一
白切鸡、桑拿鸡、粥底火锅
“打边炉”、濑粉、水牛奶
还有白灼清蒸、煎炸焖焗等西江河鲜……
怕是要准备好512G的胃
才能品尽佛山美食
下一站
惠州
这是一座山水酿出来的城市
集名山、古刹、瀑、泉、林
江、湖、 海、岛于一身
依偎着281.4公里的海岸线
有着缤纷的海滨风景
滨海旅游活力四射

巽寮湾作为国家4A级旅游景区
是粤东数百里海水最洁净的海湾之一
以“石奇美、水奇清、沙奇白”的特点闻名
素有“中国马尔代夫”之称
双月湾三面环海
因形状鸟瞰似两轮新月故名“双月湾”
双月湾左湾水面如镜
右湾波涛汹涌,雄奇壮观
登高俯瞰,美景尽收眼底

惠州西湖是国家重点风景名胜区
素以六湖、九桥、十八景闻名
其山川秀邃、幽胜曲折
浮洲四起、青山似黛
古色古香的亭台楼阁隐现于树木葱茏之中
有“苎萝西子”之美誉
半城山色半城湖
惠州的山给城市
铺上了一层养眼的底色

罗浮山上层层叠叠的绿
南昆山上云雾缭绕的绿
都让人心驰神往

在惠州
不仅有地道的东江客家风味
还能尝到全国各地的美食
有朴实的街边小吃
也有豪华的海鲜盛宴……
保证让你回味无穷


下一站
肇庆
这是一座历史文化名城
风光秀丽,旅游资源丰富
古有“岭表南来第一州”之称

要想感受肇庆广府文化的
独特魅力、自然风光
少不得要去肇庆宋文化景点
——肇庆古城墙

古城墙是肇庆境内
最具有代表性的文物古迹之一
外形古朴,历史悠久
一砖一瓦都在为肇庆这座城市
增添了浓浓的古文化韵味
正所谓
文房四宝砚为首
四大名砚端为首
要想感受千年端砚文化魅力
就来肇庆市端州区白石村
在这里
你可以了解端砚历史发展渊源
也可以认识
制作端砚的步骤、材质和工具
还能看到不少端砚名品
七星岩因七座岩峰
排列状如天上北斗七星而得名
素有“岭南第一奇观”的美誉

自然秘境、千古藏奇的双源洞
别有洞天的神奇溶洞世界
让人叹为观止、引人入胜

星湖国家湿地公园
以其优越的生态环境和
生物多样性吸引来上万只鹭鸟
在园内栖息、繁育
是市民游客的观鸟胜地

鼎湖山自然保护区
是我国建立的第一个自然保护区

因其森林植被存在时间长,种类丰富
结构复杂,保存完整
被誉为“北回归沙漠带上的绿色明珠”

说到吃
就不得不提到肇庆的地道美食
肇庆裹蒸、西江河鲜
鼎湖上素、高要茶果
四会茶油鸡……
光是想想都流口水了
下一站
清远
在清远市区
可全天畅玩清远长隆森林度假区
你可以穿越野象河谷、野牛山地
万鸟天堂等动植物种群丰富的区域
近距离接触珍稀动物
沉浸式体验森林冒险
清远长隆度假区
前往清新区
可体验笔架山温和儿童友好型漂流
打卡青山绿水间的玻璃桥与瀑布群
傍晚白庙渔村看疍家风情
夜游北江赏璀璨灯光
入住推窗见景的清新特色民宿

清远古龙峡景区玻璃桥项目颇受欢迎
走进佛冈上岳村古村落
抚摸斑驳的墙壁,聆听岁月的回响
在镬耳楼群拍故事感大片

清远佛冈上岳古围村
连州地下河
乘船探秘钟乳石奇观
湟川三峡
赴一场岭南山水之约

连州地下河
还能去阳山的
南粤古驿道水口秦汉古道走走
青石板路承载着千年的岁月
仿佛能听见昔日驿马的蹄声
广府+客家+疍家+壮瑶美食集结!
河鲜肥美,山货鲜甜、地道味
清远统统都有!
这个国庆假期
你想去体验下吗?
准备去哪里玩呢?
【评论区】聊聊呗

来源 | 东莞阳光网、东莞发布、东莞文旅、广东发布
编辑 | 邓敏瑶
审核 | 陈理钧、付俊
点亮
分享给更多人↓

