@广东宝爸宝妈
重要提醒!
每孩每年3600元
2025年度育儿补贴
将于12月31日截止申请
逾期未提交申请的
视为自动放弃当年申请资格
快动动手指
赶紧申请起来!
为组织实施好育儿补贴制度,今年9月18日,国家卫生健康委、财政部印发《育儿补贴制度管理规范(试行)》。

该管理规范明确,申领人按年度申请,申领人应当在婴幼儿出生当年或次年提出首次申请,并在之后的连续两个年度分别提出续领申请。对于2025年1月1日以前出生的婴幼儿,首次申请应当在2025年12月31日前提出。逾期未提交申请的,视为自动放弃当年申请资格。
哪些人可以领取育儿补贴?
由谁来申领育儿补贴?
具体如何申领?
……
大家都在关注的育儿补贴
热点问题都有答案啦
一起往下了解!
育儿补贴制度从2025年1月1日起实施,补贴对象为符合法律、法规规定生育的3周岁以下婴幼儿,至其年满3周岁。育儿补贴按年发放,现阶段国家基础标准为每孩每年3600元。
育儿补贴不分城乡、民族、区域,也不分一孩、二孩或者三孩,实现三孩生育政策下家庭支持的全面覆盖,确保符合条件的婴幼儿能够平等享受补贴的待遇。
其中,对2025年1月1日之前出生、不满3周岁的婴幼儿,按应补贴月数折算计发补贴。2022年1月1日以后出生的符合条件的婴幼儿,都可以领取育儿补贴。
(上下滑动查看)
育儿补贴申领以家庭为单位,由申领家庭确定1名申领人,应当是婴幼儿父母一方,特殊情况下也可以是其他监护人。
育儿补贴发放渠道为申领人或者婴幼儿的银行卡或其他金融账户。
育儿补贴信息管理系统和公安、民政、人力资源社会保障等部门建立了信息共享机制,实现大数据比对校核。
申领时只需提交婴幼儿出生医学证明、户口簿等证明婴幼儿身份和抚养关系的必要材料。
财政部、国家税务总局日前发布公告,对按照育儿补贴制度规定发放的育儿补贴免征个人所得税,自2025年1月1日起施行。
公告称,卫生健康部门与财政部门、税务部门建立信息共享机制。县级卫生健康部门按规定为申领补贴的人员办理个人所得税免税申报。
按照国家统一部署,广东省育儿补贴申领从2025年9月8日起正式全面开放。可通过微信、支付宝或“粤省事”政务服务平台线上申领,搜索“育儿补贴”即可找到官方小程序。也可到婴幼儿户籍地的乡镇政府、街道办事处现场申领。育儿补贴信息管理系统上线后将全年开放,申领人可在规定的申领年度内任意时间提交申请。
以微信为例,在微信小程序搜索“育儿补贴”,在小程序首页输入婴幼儿户籍所在省份,点击“立即前往”,即可跳转至官方政务服务平台,按页面提示填写相关资料并提交申请领取育儿补贴。
近期,不少已经申请补贴的
广东网友表示:
已到账!
还有网友在社交平台晒出广州卫健委此前对于“广州育儿补贴发放时间”的答复。
从网友晒出的信息可以看到,广州卫健委在答复中写道:根据全省统一部署,第一批育儿补贴发放时间预计为11月底之前,请您耐心等待。
还没申请的宝爸宝妈们
记得抓紧行动起来哦~
在普惠托育服务方面
广东也有好消息!
为大力发展普惠托育服务,完善广东省普惠托育服务价格形成机制,广东省发展改革委、广东省教育厅、广东省卫生健康委近日联合发布《关于进一步完善价格形成机制 支持普惠托育服务体系建设的通知》(以下简称《通知》)。
《通知》明确,普惠托育服务机构,是指接受政府支持并经卫生健康部门认定,面向3岁以下婴幼儿提供照护服务的托育服务机构,具体包括各类公办托育服务机构,接受场地费用减免、建设运营补贴等政府支持的各类社会力量举办的普惠托育服务机构,公办幼儿园、普惠性民办幼儿园按规定开设的托班。
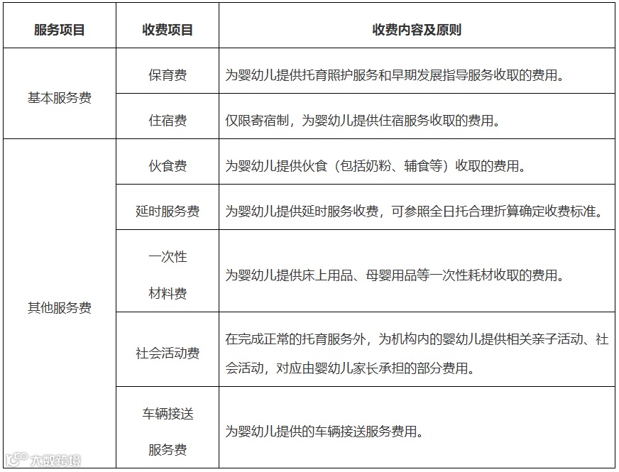
在收费管理方面,《通知》明确普惠托育服务机构收费包括基本服务费和其他服务费。其中,基本服务费包括保育费、住宿费(仅限寄宿制);其他服务费指在基本服务费外,服务机构收取或代收的伙食费、材料费等其他费用。
《通知》要求,地级以上市人民政府可参照省级收费项目清单制定本地收费项目清单。各地级以上市卫生健康、教育部门要将本地区普惠托育服务机构收费目录清单在统一平台进行集中公示并及时更新,接受社会监督。
在规范托育服务机构水电气收费方面,《通知》明确托育机构用水、用电、用气原则上应分表计量,执行居民生活类价格。
(上下滑动查看《通知》内容)
广东省发展改革委 广东省教育厅 广东省卫生健康委关于进一步完善价格形成机制 支持普惠托育服务体系建设的通知
粤发改规〔2025〕4号
各地级以上市人民政府:
为贯彻落实党的二十大和二十届历次全会精神,大力发展普惠托育服务,按照国家发展改革委、国家卫生健康委《关于进一步完善价格形成机制、支持普惠托育服务体系建设的通知》(发改价格〔2024〕1477号)有关要求,经省人民政府同意,现就进一步完善我省普惠托育服务价格形成机制有关事项通知如下。
一、明确普惠托育服务机构范围
本通知所称普惠托育服务机构,是指接受政府支持并经卫生健康部门认定,面向3岁以下婴幼儿提供照护服务的托育服务机构,具体包括各类公办托育服务机构,接受场地费用减免、建设运营补贴等政府支持的各类社会力量举办的普惠托育服务机构(以下简称社会办普惠托育服务机构),公办幼儿园、普惠性民办幼儿园按规定开设的托班。公办幼儿园、普惠性民办幼儿园托班按规定招收2—3岁幼儿,提供普惠托育服务。
二、分类制定收费管理方式
普惠托育服务机构收费包括基本服务费和其他服务费。其中,基本服务费包括保育费、住宿费(仅限寄宿制);其他服务费指在基本服务费外,服务机构收取或代收的伙食费、材料费等其他费用。
(一)公办托育和社会办普惠托育服务机构
公办托育服务机构坚持非营利性原则,基本服务费实行政府指导价管理,授权地级以上市人民政府制定属地基准收费标准和浮动幅度,托育服务机构在政府制定的基准收费标准和浮动幅度内,确定具体收费标准。
社会办普惠托育服务机构基本服务费实行政府指导价管理,授权地级以上市人民政府制定属地基准收费标准和浮动幅度,托育服务机构在政府制定的基准收费标准和浮动幅度内,确定具体收费标准。
(二)公办幼儿园、普惠性民办幼儿园开设的托班
基本服务费由地级以上市人民政府参照当地公办幼儿园、普惠性民办幼儿园实行政府指导价管理,收费标准可参照幼儿园收费标准或公办托育、社会办普惠托育服务机构收费标准,根据成本差异等情况合理确定。
普惠托育服务机构的其他服务费收费标准均实行市场调节价,由服务机构依据经营成本和市场供求状况合理确定。
其他类型托育服务机构收费实行市场调节价,由托育服务机构依据经营成本和市场供求状况自主制定。
三、明确收费标准制定原则
各地制定政府指导价,要履行成本调查等程序,普惠托育服务机构收费标准的制定或调整,以扣除政府投入、社会无偿捐赠等后的服务成本为依据,综合考虑当地收入水平、市场供求状况、机构性质和等级、服务类型等因素制定。其中,公办托育和社会办普惠托育服务机构由卫生健康部门提出意见,同级发展改革部门会同卫生健康部门审核,报同级人民政府批准后执行;公办幼儿园、普惠性民办幼儿园开设的托班,由教育部门提出意见,同级发展改革部门会同教育部门审核,报同级人民政府批准后执行。
全日托保育费标准可区分不同班型,按照乳儿班(0—1岁)、托小班(1—2岁)、托大班(2—3岁)、混龄班等班型科学合理制定。全日托的服务时长一般不少于8个小时。半日托、计时托、临时托可参照全日托合理折算确定收费标准。各地卫生健康部门应及时公布托育服务机构等级评定结果。
四、建立目录清单制度
地级以上市人民政府可参照省级收费项目清单制定本地收费项目清单。各地发展改革、教育、卫生健康部门结合实际推动普惠托育服务机构建立基本服务费和其他服务费目录清单,在经营场所显著位置告知,并通过网站、官方自媒体账号、招生简章等多种形式对外公示。目录清单应包含收费项目、收费标准、服务内容、收费依据等,公示内容一般应包含机构性质、收费项目、收费标准、服务内容、收费依据、收(退)费办法、监督举报电话等。目录清单之外不得收取其他费用。收费项目、收费标准发生变化的,应及时更新公示内容。未按规定公示或公示内容与政策不符的,不得收费。
各地级以上市卫生健康、教育部门要将本地区普惠托育服务机构收费目录清单在统一平台进行集中公示并及时更新,接受社会监督。
五、规范收(退)费行为
托育服务机构收取基本服务费和其他服务费应与婴幼儿家长签订协议,明确收费项目、收费标准、收费方式、退费办法以及双方的权利、责任、义务,并按有关规定开具相应的票据。
基本服务费一般按月或按日收取。其中,
全日托、半日托、计时托一般按月收取,婴幼儿在托育服务机构天数不超过4天(含4天),按基本服务缴费额的80%退还;
超过4天但不足当月法定工作日数一半(含一半),按基本服务缴费额的50%退还;
超过当月法定工作日数一半,不退还所缴基本服务费;
当月未入托,不得收取费用;
因托育服务机构原因造成停课的,托育服务机构按实际天数退还基本服务费。
临时托一般按日收取,按天结算。
其他服务费坚持自愿原则,据实收取(退费)。
因托育服务机构刊登、散发虚假招生简章(广告)或其他违反国家规定的行为造成婴幼儿放弃入托或停止继续入托的,托育服务机构应全额退还所缴基本服务费,根据实际情况退还其他服务费。
六、完善收费政策评估优化机制
各地级以上市发展改革部门要会同教育、卫生健康部门加强托育服务价格监测,及时了解行业动态。强化收费政策评估,通过自行评估、委托第三方机构评估等方式,对收费管理方式、收费项目、收费标准等进行定期评估,并及时调整优化相关政策。评估周期原则上不超过3年。各地级以上市发展改革、教育、卫生健康部门应将本市收费政策评估调整情况及时报告省发展改革、教育、卫生健康部门。
七、规范托育服务机构水电气收费
托育机构用水、用电、用气原则上应分表计量,执行居民生活类价格。如需安装独立计量装置,建筑红线内线路管道改造的,有关费用由托育机构承担,计量装置费用由供水、供电、供气企业承担;确实不具备分表计量安装条件的,可由供用双方通过约定采用定量或定比的方式分别计费,采用定量或定比方式计费的,供用双方每年至少校核一次。托育机构申请执行居民生活类价格时,应向供水、供电、供气企业提交卫生健康部门核发的《托育机构备案回执》。符合条件的,自确认次月起执行居民生活类价格;终止托育服务的,不再执行相关价格政策。托育机构终止服务的,应及时告知水电气经营企业和卫生健康部门,并按规定办理备案注销手续;托育机构变更经营场所或改变经营范围的,应重新申办。
八、强化组织实施
各地级以上市人民政府要高度重视普惠托育服务机构收费管理工作,认真落实上述政策要求,将完善收费政策与扩大服务供给、提升服务质量有机结合,积极加大支持力度,完善托育服务成本分担机制。省级卫生健康部门负责指导普惠托育服务机构认定,各地级以上市卫生健康部门负责制定属地普惠托育服务机构等级分类标准,县级以上卫生健康部门按认定标准和等级分类标准组织认定、公布并定期更新,严格监督管理。县级以上教育部门负责对幼儿园开设托班的资质进行评估审核,配合卫生健康部门明确等级分类、加强日常管理,同级卫生健康部门按照托育机构相关规定做好备案和业务指导工作。各地要对照本通知要求,结合实际制定本地区普惠托育服务机构收费具体政策;在出台政策时,要同步加强宣传解读,及时回应社会关切,推动政策平稳实施;各相关部门要密切配合,加强监督检查,依法查处各类违法违规收费行为。
《广东省卫生健康委 广东省发展改革委关于印发普惠性托育服务机构认定和管理办法的通知》(粤卫规〔2024〕7号)等与本通知规定不一致的,按本通知执行。国家和省对托育服务收费另有规定的,按照相关规定执行。
本通知自2025年12月1日起执行,有效期5年。
附件:省级收费项目清单

说明:其他服务费的收费项目均按照自愿原则,据实结算。
温馨提示:
大家根据自身实际情况
自主选择办理渠道
但无论线上线下
都须认准官方渠道
谨防被骗
快转发提醒身边的宝爸宝妈吧~

来源 | 广东省总工会
编辑 | 周巧仪
审核 | 陈理钧、付俊、邓敏瑶
点亮
分享给更多人↓

