
来源:CAF100

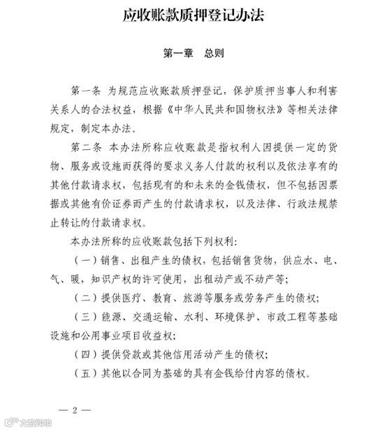
央行网站29日消息,为适应近年来动产融资业务的发展,更好地提供动产担保登记公示服务,中国人民银行对《应收账款质押登记办法》进行了修订。
央行称,近年来,动产融资业务发展迅速,市场主体对于建立高效便捷统一的动产担保制度、提升企业融资可获得性具有合理需求。
此外,在优化我国营商环境的背景下,有必要对标现代动产担保制度的国际最佳实践,进一步优化现有配套制度。为适应上述新形势和新要求,中国人民银行对原《应收账款质押登记办法》进行了必要的修订。
央行表示,修订后的《应收账款质押登记办法》适应动产融资业务发展的新形势和新要求,在适用范围、登记协议、登记期限、责任义务等方面作出修订。
主要修订内容包括:
一是在附则中增加其他动产和权利担保交易登记的参照条款,满足市场主体自发开展动产担保交易登记的需求,加强对各类登记行为的正面引导;
二是取消登记协议上传要求,提高登记效率;
三是将初始登记期限、展期期限下调为最短1个月,使登记期限的选择更加灵活便利;
四是增加融资各方法律纠纷责任义务条款,明确由登记方承担保证信息真实性的责任;
五是修订或新增债权人与质权人名称、注销登记时限、撤销登记、解释权限等其他条款,使表述更加规范、明确。
附件1:中国人民银行令〔2019〕第4号
附件2:《应收账款质押登记办法》修订说明
《应收账款质押登记办法》修订说明
为适应近年来动产融资业务的发展,更好地提供动产担保登记公示服务,中国人民银行对《应收账款质押登记办法》(中国人民银行令〔2017〕第3 号发布)进行了修订。
一、修订背景
根据《中华人民共和国物权法》第二百二十八条的规定,中国人民银行于2007 年颁布并于2017 年修订了《应收账款质押登记办法》,对应收账款质押和转让登记、查询活动进行了规范。
近年来,动产融资业务发展迅速,市场主体对于建立高效便捷统一的动产担保制度、提升企业融资可获得性具有合理需求。此外,在优化我国营商环境的背景下,有必要对标现代动产担保制度的国际最佳实践,进一步优化现有配套制度。为适应上述新形势和新要求,中国人民银行对原《应收账款质押登记办法》进行了必要的修订。
二、主要修订内容
修订后的《应收账款质押登记办法》适应动产融资业务发展的新形势和新要求,在适用范围、登记协议、登记期限、责任义务等方面作出修订。
主要修订内容包括:
(1)在附则中增加其他动产和权利担保交易登记的参照条款,满足市场主体自发开展动产担保交易登记的需求,加强对各类登记行为的正面引导;
(2)取消登记协议上传要求,提高登记效率;
(3)将初始登记期限、展期期限下调为最短1 个月,使登记期限的选择更加灵活便利;
(4)增加融资各方法律纠纷责任义务条款,明确由登记方承担保证信息真实性的责任;
(5)修订或新增债权人与质权人名称、注销登记时限、撤销登记、解释权限等其他条款,使表述更加规范、明确。
三、公开征求意见情况
2019年5月7日至5月21日,中国人民银行通过中国政府法制信息网、人民银行网站发布公告,就《应收账款质押登记办法》向社会公开征求意见,金融机构、行业协会、专家学者和社会公众给予了广泛关注。
期间,共收到18 个机构和个人提出的有效意见40 条,已采纳33 条,主要包括以下方面:(1)增加其他动产和权利担保交易登记的参照条款;(2)取消登记协议上传;(3)调整登记期限;(4)修改部分文字表述。
未采纳的7 条意见,主要包括以下方面:
(1)融资租赁不宜纳入《应收账款质押登记办法》参照适用范围。未采纳理由:业界普遍认可融资租赁是具有担保性质的一种交易方式,参照适用《应收账款质押登记办法》有利于保障其交易安全。
(2)以统一社会信用代码作为查询条件。未采纳理由:“一照一码”仍在推广,“三证合一”尚未完全普及,目前以统一社会信用代码作为查询条件的时机尚不成熟。
(3)明确应收账款描述具体内容。未采纳理由:由登记当事人自行决定登记填写内容,有利于更好地保护当事人和利害关系人的合法权益。









长期坚持提供干货不易,如文章引起大家共鸣、对大家有帮助,请大家赞并转发,以支持我们提供更多干货,谢谢。
专注十年,持续打造全面有价值的贸易金融知识库
更多关键词,请到公众号对话框输入,获取更多干货。
商务合作:手机号同微信:18501955840(备注合作事由)


