
关于货物贸易措施(除医疗物资外)——截至4月1日,共有30个国家(地区)因疫情影响对货物贸易采取了相关措施,其中增补3个国家(地区)。另外,3月31日欧亚经委会小组会议决定,6月30日前暂时禁止从欧亚经济联盟国家出口洋葱、大蒜、黑麦、大米、荞麦等。该决定将在欧亚经济委员会网站公布后10天生效。具体如下:

关于货物贸易措施(除医疗物资外)——截至4月1日,6个国家(地区)对相关措施进行调整,具体如下:

关于医疗物资贸易措施——截至4月1日,共有68个国家(地区)因疫情影响对医疗物资贸易采取了相关措施,其中增补2个国家(地区),具体如下:

关于医疗物资贸易措施——截至4月1日,共有3个国家(地区)对相关措施进行调整,具体如下:

关于航班/列车/船舶限制性措施情况——截至4月1日,共有124个国家(地区)对航班/列车/船舶进行限制,其中增补4个国家(地区),具体如下:

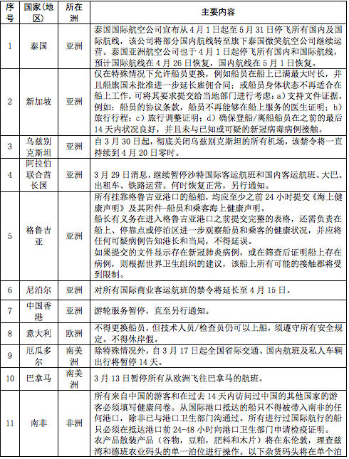
关于航班/列车/船舶限制性措施情况——截至4月1日,14个国家(地区)对相关措施进行了调整,具体如下:


关于关闭全部或部分边境口岸或加强检疫情况——截至4月1日,共有71个国家(地区)关闭全部或部分边境口岸或加强检疫情况,其中增补4个国家(地区),具体如下:

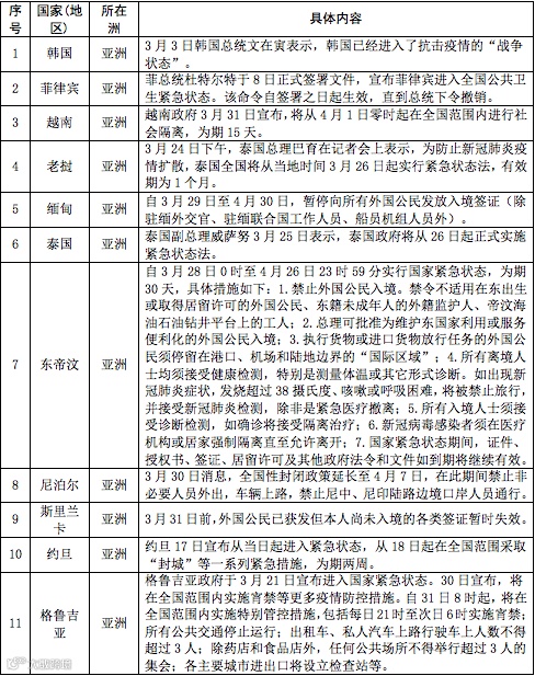
关于关闭全部或部分边境口岸或加强检疫情况——截至4月1日,3个国家对相关措施进行了调整,具体如下:

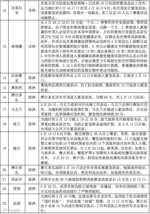
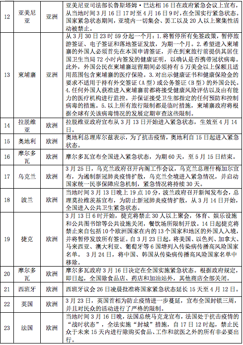
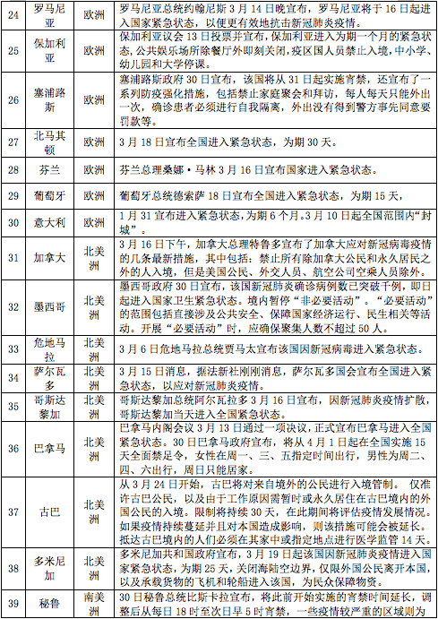
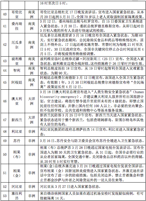
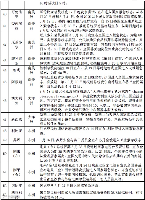
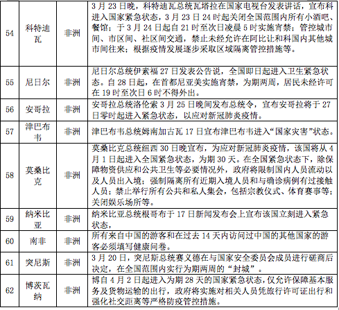
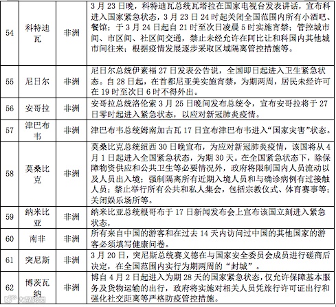
关于对人员实施的限制性措施情况——截至4月1日,共有179个国家(地区)对人员实施限制性措施,其中增补5个国家(地区),具体如下:

关于对人员实施的限制性措施情况——截至4月1日,62个国家(地区)对相关措施进行了调整,具体如下:





长期坚持提供干货不易,如文章引起大家共鸣、对大家有帮助,请大家赞并转发,以支持我们提供更多干货,谢谢。
专注十年,持续打造全面有价值的贸易金融知识库
更多关键词,请到公众号对话框输入,获取更多干货。
商务合作:手机号同微信:18501955840(备注合作事由)
研报定制/公众号代运营/内容撰写服务:18600329996
