【海咖汇 Yagi 】
代购一词的起源可追溯到上世纪,因税差,国外知名品牌价格普遍相对较低,个人出国后,会帮亲友代为买些国外货品,比如包包名表首饰。金星在节目中说过她七八十年代出国演出时帮妈妈买了一台洗衣机的故事,但这些不能算做跨境电商行业发展的起点。
业内广泛认同的起点是2008年的三鹿奶粉事件。该事件导致全国范围的奶粉行业大普查,22家国内乳品企业69批次产品中检出三聚氰胺,其中包括伊利、蒙牛、光明等大牌企业。事情发生后,国内乳制品信用度严重下跌,中国的新生代妈妈们开始把目光投向国外原产地奶粉,便有了进口奶制品的空前火爆,代购奶粉一度成为百度热词,也养发了一批居住海外的中国人,深圳背奶水客暴涨,与此同时,也将跨境电商的起始门类做了设定----奶粉。之后,衍生出了纸尿裤、婴儿用品、辅食、婴儿零食等,统称为母婴类。2015年,据不完全统计,母婴类占据跨境电商全市场的3成以上。
跨境电商的起点不值得炫耀,因为,他直接戳中中国奶业的痛点,全世界都知道了中国奶制品三聚氰胺黑幕,一些企业从此倒闭、转型。若论道德,只能借用鲁迅先生的名言,“活该”。一批站在商业面前不顾道德的无良商家,以牺牲中国未来为代价,赚取今天的利润。但是,从另一个角度讲,我们并不希望,一个行业的崛起是因为另一个行业的坍塌。
跨境电商的发展是因为中国奶业的崩溃,这更像一个故事,不知故事的第一个讲述者是谁。这个故事,给一个行业的起点找到了源头,业内人士觉得合情合理,变津津乐道起来。从哲学角度说,任何一个行业的诞生都是量变到质变的过程,如果说中国奶业黑幕引起了跨境电商的出现,也比较牵强。
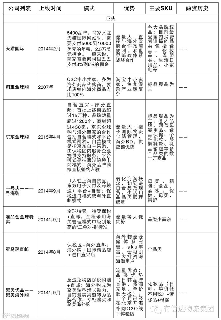
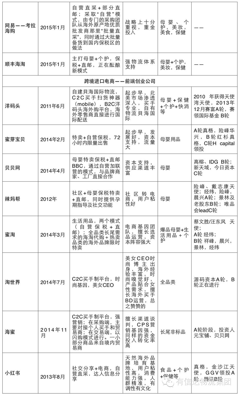
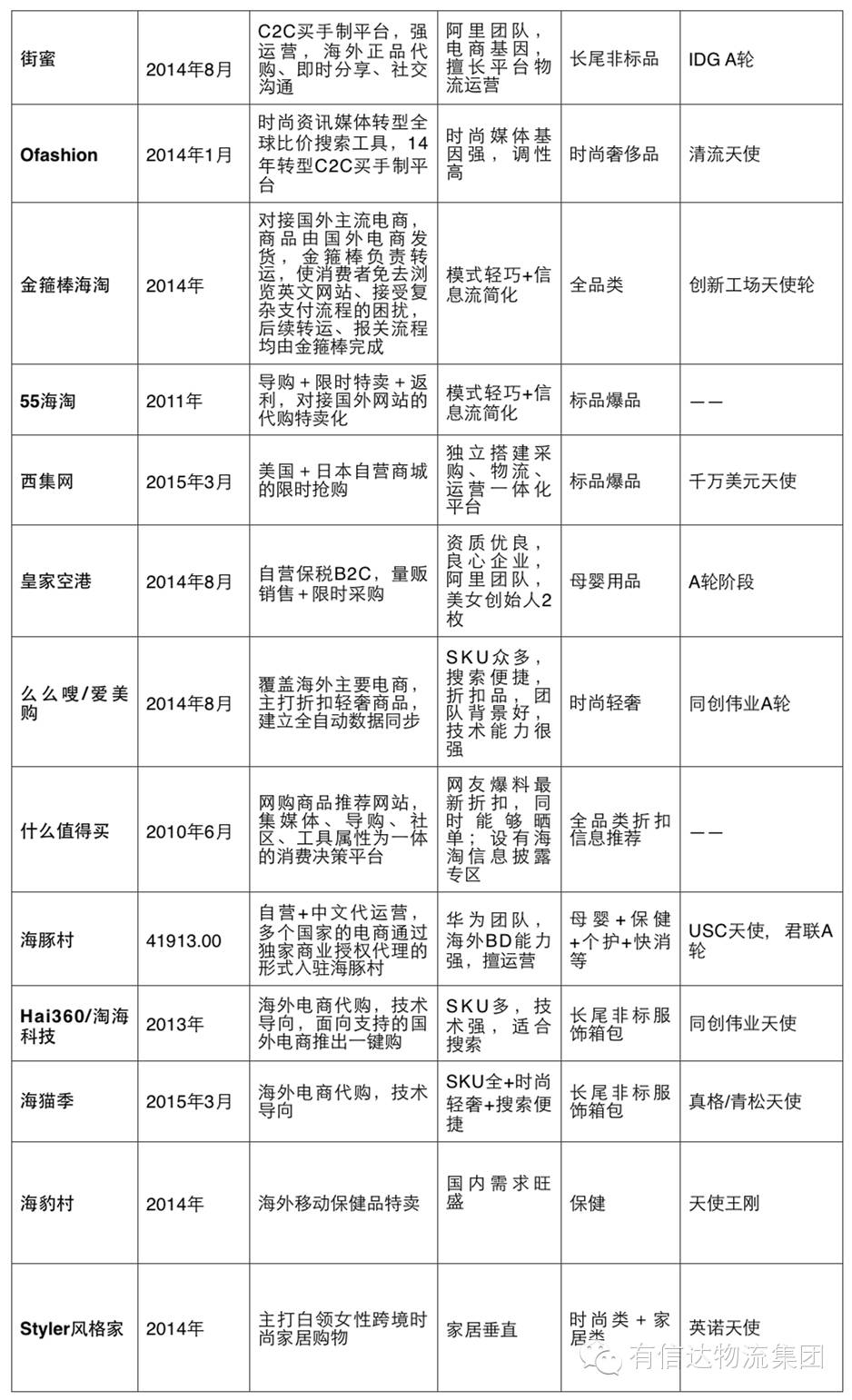
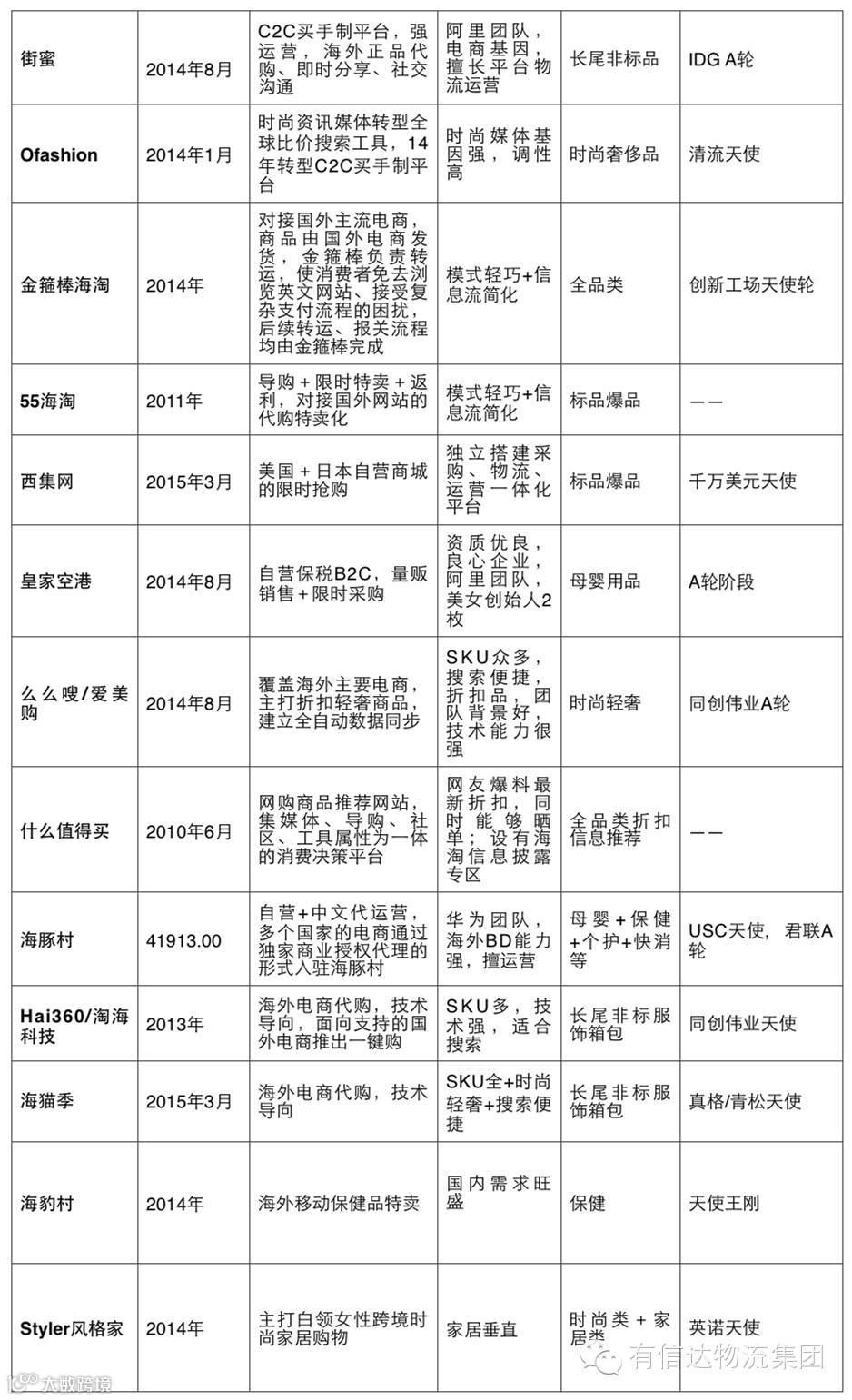
2008年,三鹿奶粉事件爆发,同年,淘宝普及不久,天猫全球购发展了1年,天猫则刚刚上线,2008年国内电商最火的阶段,加速了全民网购行为的形成和巩固。跨境电商的兴起年份是2014年,中间相差6年,三鹿事件是一个当年开始当年结束的话题,而淘宝天猫的发展和普及是一个持续性的,所以,跨境电商与淘宝天猫的兴起的相关性更强。下表显示的是个跨境电商平台的上线年份与模式。



中国的跨境电商出现是日积月累的过程,网购消费行为的建立和普及,对跨境购而已,是基础。真正“闪现”的导火索,是“56号文”。
2014年8月1日,海关总署“56号文”生效,跨境电商进入指数增长大高峰。“56号文”实施后,个人物品按行邮税进行征税,未经备案的私人海外代购将被定为非法根据政策要求,跨境电商整个过程的数据需要纳入“电子商务通关服务平台”,与海关联网对接。
如上图显示,大多跨境电商平台均出现于2014年后,相比自黑,借力政策红利而兴起更合理。

