
作者:任庄主
来源:任博宏观论道
【目录】


2020年以来一行两会等各相关部门大致释放了150项政策信息。鉴于新冠疫情在政策层面引起重视是在1月底(海外疫情引起重视则始于2020年2月下旬),这意味今年以来的政策信息其实是有时间节点的,即1月下旬以来的相关政策相继以推动疫情防控、复工复产、实现六稳、推动经济社会发展等为主,政策支持的覆盖面在不断扩大、力度在不断加强、方向在不断宽松。
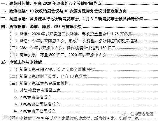
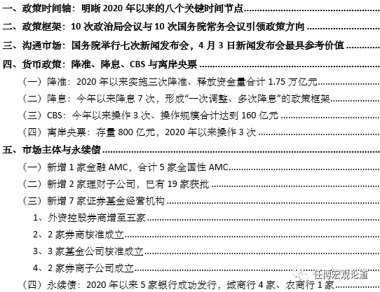
一、政策时间轴:明晰2020年以来的八个关键时间节点
2020年以来的政策时间节点大致有八个,时间轴如下:
(一)1月15日中美第一阶段协议达成,1月16日财政部、发改委、农业农村部、商务部和央行联合发布《关于发布中美第一阶段经贸协议的公告》;
(二)1月25日政治局会议明确成立中央疫情工作领导小组;
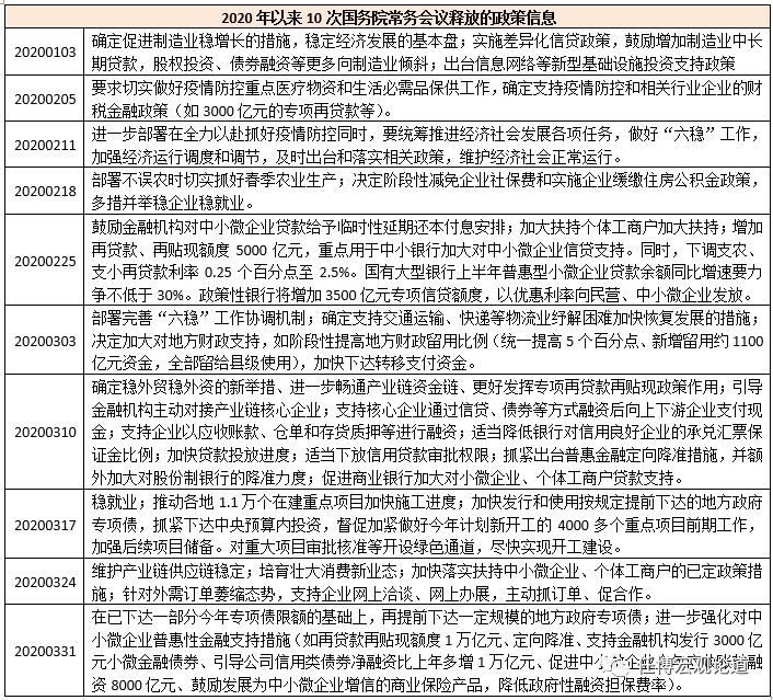
(三)2月5日国务院常务会议提出3000亿元专项再贷款;
(四)2月21日海外疫情开始扩散以及同日中央政治局会议确立了经济层面将会受到较大冲击并明确更加宽松和更加积极的政策方向,自此聚焦于疫情防控的政策开始转向疫情防控和经济社会发展,范围更广、力度更大;详见221政治局会议释放了哪些重大信号?与223中央电视电话会议和224新闻发布会有什么要点需要关注?
(五)2月25日国务院常务会议提出了5000亿元的专项再贷款和3500亿元的政策性银行信贷;
(六)3月16日国家统计公布主要经济金融指标,且极不理想,加速了政策进一步宽松的力度;
(七)3月27日政治局会议提及特别国债、赤字率、地方专项债等财政政策三驾马车以及降息,政策全面转向六稳、实现经济社会发展。
(八)3月31日国务院常务会议提出超3万亿元中小企业融资支持计划,政策层面转向全力支持中小企业和基建。
二、政策框架:10次政治局会议与10次国务院常务会议引领政策方向
(一)2020年以来,为应对疫情防控、复工复产、实现六稳,中央层面共举行10次政治局会议、10次国务院常务会议,高层会议如此密集也在指示着政策方向,实际上一行两会等相关部门所出台的政策均是按照上述20次会议的方向推进,这里包括定向降准、降息、专项再贷款、延迟还本付息、税收减免等等。
(二)疫情引起重视之前的1月16日政治局会议并没有特别的政策可借鉴,但1月3日的国务院常务会议便已经明确提及了所谓的制造业稳增长政策举措、新基建支持政策等,而直到1月25日的政治局会议才正式成立疫情工作领导小组,意味着我国的政策重点开始全面聚焦疫情防控。
2月下旬以后,特别是在2月21日政治局会议的引领下,政策重点则转向支持疫情防控和推动经济社会发展并行。
这期间比较重要或值得关注的政策会议主要有:(1)2月5日的国务院常务会议首次提及专项再贷款;(2)221政治局会议以及223电视电话会议的意义尤其突出(明确了经济层面将受到重大冲击并提出更加宽松和更加积极的宏观经济政策方向);(3)2月25日的国务院常务会议提及5000亿元的再贷款和3500亿元的政策银行信贷额度;(4)3月27日的政治局会议提及发行特别国债、提高赤字率、加大地方专项债发行力度、引领贷款利率下行等举措);(5)3月31日的国务院常务会议提及面向中小银行推出1万亿元再贷款、支持商业银行发行3000亿元小微金融债、推动信用类债券净融资同比多增1万亿、促进应收账款融资0.80万亿、实施定向降准以及再次提前下发地方专项债额度。


三、沟通市场:国务院举行七次新闻发布会,4月3日新闻发布会最具参考价值
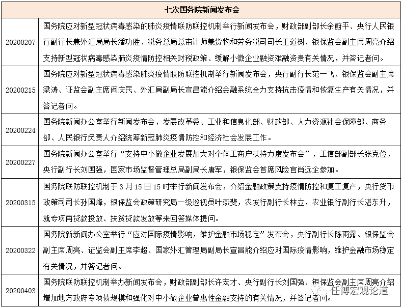
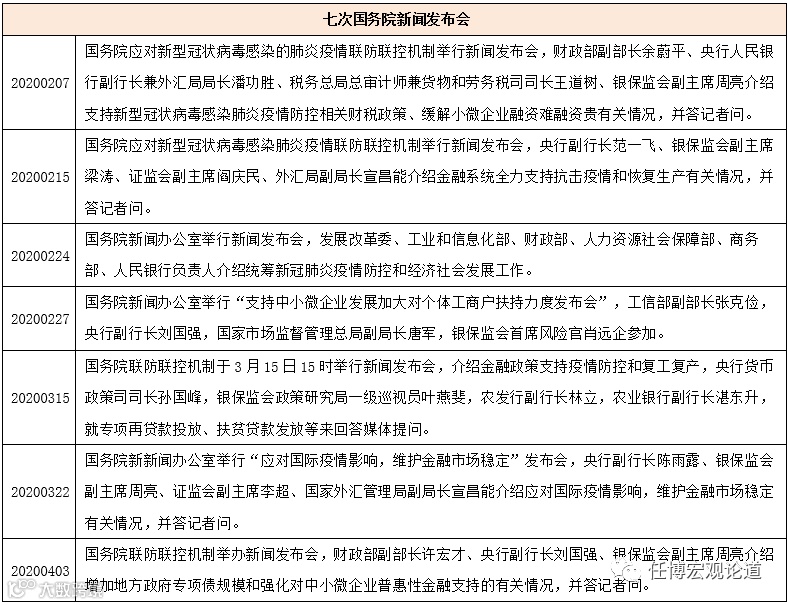
在政治局会议、国务院常务会议之外,国务院各相关部委会根据会议精神释放相关政策信息,为便于政策能够上传下效,国务院一般会举行新闻发布会与市场进行沟通,目前国务院已经分别于2月7日、2月15日、2月24日、2月27日、3月15日、3月22日与4月3日举行七次相关新闻发布会。
由于每一次新闻发布会均会对已有政策进行解读并释放进一步的政策信息,相当于是之前一系列政策的大汇总,因此新闻发布会对我们理解政策有重要参考价值,而最新的新闻发布会和答记者问则最具价值、也更全面,基于此这里我们将深入了解4月3日新闻发布会释放的政策信息,具体如下:
(一)今年一季度已经发行1.08万亿元的新增专项债券(同比增长63%),近期财政部将提前下达新的地方政府专项债券计划,并将提高用于符合条件的重大项目资本金的比例。
(二)2月3日开市后释放1.70万亿元的短期流动性,先后实施三次降准(共释放1.75万亿的资金量)和10次降准(包括7天OMO、14天OMO、1年期MLF、超额存款准备金、LPR等),依次推出3000亿元再贷款(再贴现)、5000亿元再贷款和3500亿元政策银行信贷额度和超3万亿元中小微企业融资支持计划(含10000亿元专项再贷款)等等。
(三)存款基准利率工具在充分评估后可以使用。
(四)继续加强中小银行深化改革和防范金融风险,特别是公司治理和股权结构方面),提出通过(1)加快处置不良资产、做实资产分类、加大拨备计提和利润留存来进行资本内源补充;(2)通过发行普通股、优先股和无固定期限资本债券、二级资本债等方式进行资本外源补充;(3)支持地方向部分高风险中小银行注入资金、可变现资产,或者通过国有资本运营公司注资等路径补充资本。
(五)当前经济受到的冲击会很大,但受到冲击的程度以及何时会有拐点尚有明显的不确定性。
(六)鼓励发展中小微企业增信商业保险产品、鼓励保险机构提供融资增信以及降低政府性融资担保费率,如要求国家融资担保基金2020年新增再担保业务规模不得低于4000亿元,投资10家支农支小成效明显的地级市融资担保机构,减免再担保费,将综合融资担保费率降至1%以下,确保2020年新增的支农支小业务占比不得低于80%。
(七)鼓励政策性银行向中小银行提供低成本资金,以转贷款方式向民营和小微企业发放相对优惠利率的贷款。

四、货币政策:降准、降息、CBS与离岸央票
(一)降准:2020年以来实施三次降准、释放资金量合计1.75万亿元
2020年以来总共实施了三次降准(且均发生在国务院常务会议之后),释放的资金量合计达到1.75万亿,为银行节省的资金成本合计达到445亿元。同时这三次降准适用的对象也有明显差异,具体可见下表。
此次降准后,超过4000家的中小存款类金融机构(包括农村信用社、农村商业银行、农村合作银行、村镇银行、财务公司、金融租赁公司和汽车金融公司等)和政策性银行的存款准备金率已降至6%。

(二)降息:今年以来降息7次,形成“一次调整、多次降息”的政策框架
自2019年LPR新报价机制建立以来,央行已针对不同种类和不同期限的政策利率合计降息11次,其中2020年以来降息7次。
2020年以来具体包括LPR下调1次(2月)、7天OMO利率下调2次、14天OMO下调1次、1年期MLF利率下调1次、1年期专项再贷款利率下调1次、支农支小再贷款利率下调1次、超额存款准备金利率下调1次。
截至目前1年期和5年期以上LPR已经分别降至4.05%和4.75%,7天和14天OMO利率已经分别降至2.20%和2.55%,1年期专项再贷款和支农支小再贷款利率分别降至1.65%和2.50%,超额存款准备金利率降至0.35%。

(三)CBS:今年以来操作3次、操作规模合计达到160亿元
CBS(央行票据互换)的存在是为了提高永续债的流动性,自创设以来已经操作10次,其中2020年以来已经操作3次,合计规模达到160亿元,分别为1月20日的60亿元、2月28日的50亿元和3月25日的50亿元。
目前CBS存量为185亿元。

(四)离岸央票:存量800亿元,2020年以来操作3次
为推动离岸人民币市场发展,带动其他发行主体在离岸市场发行人民币债券,央行于2018年11月在香港建立离岸人民币票据的常态发行机制(最早2015上10月便首次在伦敦发行离岸央票)。
自创设离岸央票以来,央行合计操作10次离岸央票(操作规模合计达到2000亿元),其中2020年以来操作3次(操作规模合计达到500亿元)。

五、市场主体与永续债
(一)新增1家金融AMC,合计5家全国性AMC
2020年3月5日,银保监会批复建投中信资产管理申请转型为中国银河资产管理,使得我国由国家控股的金融资产管理公司数量自1999年以来首次增至五家,其余四家分别为东方资产、信达资产、长城资产和华融资产。事实上从银河资产成立的时间脉落来看,也是近两年的事情。
2005年8月中信证券与建银投资共同出资筹建中信建投证券和建投中信资产(分别受让华夏证券的证券类和非证券类资产),2005年9月30日建投中信资产正式挂牌成立。2018年3月国务院便批复同意了建投中信资产管理转型为第五家全国性AMC并更名为中国银河资产管理(银河金控持股比例不低于51%、注册地由北京变更为广东)的方案。2019年12月31日,中国银河金融控股党委书记、董事长李梅的2020年新年贺词中提及“在中投公司党委和股东单位的坚强领导下,公司成功获得股东增资,建投中信转资产型为全国性第五家金融资产管理公司顺利推进”。2020年3月5日银保监会批复同意建投中信资产正式转型为金融资产管理公司并更名为银河资产。

(二)新增2家理财子公司,已有19家获批
2020年以来,已有两家理财子公司获批,分别为青岛银行的青银理财和重庆农商行的渝农商理财,至此已经有19家理财子公司获批筹、9家理财子公司获批开业,包括全部国有六大行、5家股份行、6家城商行、1家农商行和1家合资理财子公司(汇华理财)。5家获批理财子公司的股份行分别为光大银行、招商银行、兴业银行、中信银行与平安银行,6家城商行则分别为杭州银行、宁波银行、徽商银行、江苏银行、南京银行与青岛银行,重庆农商行也成为第一家获批筹建理财子公司的农商行。
(三)新增7家证券基金经营机构
1、外资控股券商增至五家
具体包括(1)2018年11月,瑞银通过增持股权实现对瑞银证券的控股(瑞士银行持股51%);(2)2019年3月,证监会核准野村东方国际证券(野村控股株式会社控股51%)和摩根大通证券(中国)(摩根大通控股51%)两家外资控股券商成立;(3)2019年8月,摩根士丹利通过受让华鑫股份2%的股权,使其持有摩根华鑫证券的股权比例提升至51%;(4)2020年3月,高盛集团对高盛高华证券持股比例升至51%。
2、2家券商核准成立
2020年以来共有2家券商被核准成立,分别为2020年1月成立于宁波的甬兴证券、2020年2月成立于厦门的金圆统一证券。
3、3家基金公司核准成立
今年以来有3家新基金公司成立,分别为2020年2月10日被核准的民生基金(民生证券100%持股)、东兴基金(东兴证券100%持股)和兴华基金(张磊持股100%)。
4、2家券商子公司成立
2002年以来新成立两家券商子公司,分别为2020年3月13日德邦证券在上海成立资管子公司(注册资本10亿元)、2020年3月23日建信基金管理在香港成立建信资产管理(注册资本1亿元)。

(四)永续债:2020年以来5家银行成功发行,城商行4家、农商行1家
2019年以来合计共有21家商业银行获准并成功发行永续债(规模合计达到6483亿元),其中2020年以来共有5家银行成功发行(包括4家城商行和1家农商行、规模合计达到337亿元)。
目前成功发行永续债的地方性银行有徽商银行(100亿元)、台州银行(16亿元)威海市商业银行(30亿元)、桂林银行(32亿元)、江苏银行(200亿元)、深圳农商行(25亿元)、泸州银行(10亿元)和杭州银行(70亿元)。

六、部分政策层面有所放开
(一)区域经济战略深入推进:一行两会一局和上海市政府发布的46号文
经济下行压力加大的背景下,中国一般不会零零散散的出台宏观经济政策,针对区域经济战略的一系列政策变得更为迫切且具备战略意义。例如,
2019年12月20日银保监会召开自贸试验区建设专题会议,2019年12月26日银保监会召开推动长江经济带发展专题会议和推动长三角一体化发展专题会议、2020年1月15日银保监会召开京津冀协同发展工作专题会议。
不过最为重要的政策应属2020年2月14日央行、银保监会、证监会、国家外管局和上海市政府联合发布的《关于进一步加快推进上海国际金融中心建设和金融支持长三角一体化发展的意见》(银发〔2020〕46号),政策信息如下:
1、试点符合条件的商业银行理财子公司在上海设立专业子公司,投资临港新片区和长三角的重点建设项目股权和未上市企业股权。支持符合条件的商业银行在上海设立理财子公司。试点外资机构与大型银行在上海合资设立理财公司。
2、推动商业银行在上海成立金融资产投资公司(AIC),并试点AIC在上海成立专业子公司(开展企业重组、股权投资、直接投资等业务)。
3、支持金融机构和大型科技公司在上海成立金融科技公司。
4、针对临港新片区直接办理跨境贸易人民币结算业务,直接办理外商直接投资、跨境融资和境外上市等业务下的跨境人民币收入在境内支付使用,探索取消外商直接投资人民币资本金专用账户,境内贸易融资资产跨境转让业务。
5、支持外资机构设立或控股证券经营机构、基金管理公司在上海落地。推进人身险外资股比限制从51%提高至100%在上海率先落地。
6、对境外金融机构在上海投资设立、参股养老金管理公司的申请,成熟一家、批准一家。
7、鼓励保险资产管理公司在上海设立专业资产管理子公司。试点保险资产管理公司参股境外资产管理机构等在上海设立的理财公司。探索保险资金依托上海相关交易所试点投资黄金、石油等大宗商品。
8、支持符合条件的非金融企业集团在上海设立金融控股公司。
9、鼓励跨国公司在上海设立全球或区域资金管理中心等总部型机构。跨国公司在上海设立的资金管理中心,经批准可进入银行间外汇市场交易。
10、允许在上海自贸试验区注册的融资租赁母公司和子公司共享外债额度。
(二)资本市场深化改革战略推进
事实上2013-2014年期间我国也曾开展过一轮资本市场改革,但在2015年全球经济下行压力加大、中国股市遭遇沉重打击的背景下,如火如荼的资本市场改革戛然而止。不过党的十九大以来,新一轮资本市场深化改革的重要性和战略地位更为突出,截至目前中国证监会已经陆续颁发了20部左右的资本市场深化改革政策文件,涉及到资本市场深化改革的方方面面。特别是新证券法实施以来,一系列配套政策文件陆续出台,如推行证券注册制等,其它政策具体包括:
1、针对重组和再融资政策,证监会相继发布了《关于修改〈上市公司重大资产重组管理办法〉的决定》、《关于修改<上市公司证券发行管理办法>的决定》、《关于修改<创业板上市公司证券发行管理暂行办法>的决定》、《关于修改<上市公司非公开发行股票实施细则>的决定》等多份政策文件。
2、针对新三板改革,证监会相继发布了《关于修改<非上市公众公司监督管理办法>的决定》、《非上市公众公司信息披露管理办法》、《公开募集证券投资基金投资全国中小企业股份转让系统挂牌股票指引(征求意见稿)》、《关于全国中小企业股份转让系统挂牌公司转板上市的指导意见(征求意见稿)》、《非上市公众公司监管指引第X号——股权激励和员工持股计划的监管要求(试行)(征求意见稿)》等多份政策文件。
3、针对其它领域的改革,证监会体系相继发布《证券公司风险控制指标计算标准规定》、《上市公司创业投资基金股东减持股份的特别规定》、建立证券期货纠纷在线诉调对接机制、《科创属性评价指引(试行)》、《关于修改部分证券期货规章的决定》《关于修改部分证券期货规范性文件的决定》、私募投资基金备案申请材料清单、《证券期货市场监督管理措施实施办法(征求意见稿)》、证券公司并表监管工作以及对持续合规运行、信用状况良好的私募基金管理人,试行采取“分道制+抽查制”方式办理私募基金产品备案等等。
(三)商业银行、保险公司参与国债期货试点正式开启
2020年2月21日,证监会与财政部、人民银行、银保监会联合发布《关于商业银行、保险机构参与中国金融期货交易所国债期货交易的公告》,允许符合条件的试点商业银行和具备投资管理能力的保险机构参与中国金融期货交易所国债期货交易,第一批试点机构包括:工商银行、农业银行、中国银行、建设银行、交通银行。事实上早在2019年下半年,一行两会、财政部便已就银行、保险参与国债期货达成一致意见,这实际上有利于提升债券市场的流动性,帮助商业银行管理利率风险,对债券市场和银行均是利好。
(四)支持供应链金融的《标准化票据管理办法(征求意见稿)》正式推出
2020年2月14日,央行发布《标准化票据管理办法(征求意见稿)》。支持中小企业供应链金融发展的标准化票据不仅仅增加了大类资产配置中的一个投资品种,还在于标准化票据存托机构这一资质对于商业银行而言极其重要,它使得商业银行不再仅扮演投资者或授信人身份,商业银行也可以借助标准化票据这一工具在出票人和投资者之间搭建完整的链条,开展投融资一体化的投行业务,相当于商业银行可以变相拥有债券承销资质和并拓展债券承销业务(商业银行可以发行标准化票据)。
标准化票据自2019年8月开始试点,最初是为了解决中小金融机构的流动性问题,随后扩大至中小企业(第四期标准化票据已扩展至企业端)。因此标准化票据推出的目的是为了支持中小金融机构流动性、服务中小企业融资和供应链金融发展,这些均是国家重大战略,近期国务院常务会议和银保监会等层面也一直在强调推出供应链金融业务,如3月26日银保监会发布的《关于加强产业链协同复工复产金融服务的通知》(银保监办发〔2020〕28号)也在强调供应链金融,其中标准化票据将起到不小的作用。
(五)资管新规过渡期延长已成定局
2020年2月5日,因存量资产规模较大且平均剩余期限比较长等原因,监管部门在征求了多家大型国有银行意见后,前期拟定了初步方案:对于2020年末依然难以处置的存量资产,处置时间或将延长到2021年末。
2019年8月原证监会主席肖钢表示应延长资管新规过渡期至2021年,近期银保监会相关负责人对此给予了回应,即“过渡期结束后,由于特殊原因而难以处置的存量资产,可由相关机构提出申请和承诺。经金融监管部门同意,采取适当安排妥善处理。”2020年1月14日表示“对个别机构适当的给予灵活安排”,2020年2月1日则表述为“对到2020年年底确实难以完成处置的,允许适当延长过渡期。”2020年2月7日央行副行长潘功胜表示“正在对资管新规过渡期延长进行技术评估,存在可能性”,银保监会副主席周亮则表示“正从实际出发进行评估,很快会公布”。
(六)外债宏观审慎调节参数提升至1.25,企业借入外债规模扩大
2020年3月12日,央行和国家外管局联合发布《关于调整全口径跨境融资宏观审慎调节参数的通知》(银发【2020】64号),将全口径外债的宏观审慎调节参数由1上调至1.25, 即跨境融资风险加权余额上限=金融机构资本或企业净资产*跨境融资杠杆率*1.25。
这是央行首次调整全口径跨境融资公式中的宏观审慎系数,意味着企业借入外债规模进一步扩大。
(七)赋予省级政府更大的土地使用自主权
2020年3月12日,国务院发布《关于授权和委托用地审批权的决定》(国发〔2020〕4号),即试点将永久基本农田转为建设用地和国务院批准土地征收审批事项委托部分省、自治区、直辖市人民政府批准。
首批试点省份为北京、天津、上海、江苏、浙江、安徽、广东、重庆,试点期限1年,该政策实际上大幅缩短企业拿地的审批时间,并提高土地的流动速度。事实上2019年12月的《推动形成优势互补高质量发展的区域经济布局》便明确提出要改革土地管理制度,即建设用地资源向中心城市和重点城市群倾斜,在国土空间规划、农村土地确权颁证基本完成的前提下,城乡建设用地供应指标使用应更多由省级政府统筹负责。
(八)降低项目自身的资本金要求、提高专项债用于项目资本金的比例
这里面有两个比例需要分清,即地方政府专项债资金用作项目资本金的比例提升(降低项目自身的资本金要求)、同时降低基建项目自身的资本金比例(提高项目资本金来源),二者均是为了加大投资力度,推动经济增长。
从近期的政策来看主要有:2020年3月18日湖北省决定调整基础设施项目的资本金比例,对公路、铁路、城建、物流、生态环保、社会民生等领域的补短板基础设施项目,最低资本金的比例由20%调整到15%。同时2020年3月23日,2020年专项债资金用于项目资本金的规模占各省份专项债规模的比例由于20%提升至25%。2020年4月3日的国务院新闻发布会财政部领导也明确将提高专项债资金用于符合条件的重大项目资本金的比例。
事实上早在2019年9月4日的国务院常务会议便明确“专项债资金用于项目资本金的规模占该省份专项债规模的比例可为20%左右”。同时2019年11月13日的国务院常务会议便明确要求降低部分基建项目的资本金比例要求。
(九)证券公司约束明显放宽
证券公司的约束放宽主要体现在以下三个方面:
1、2020年4月1日起外资持股比例限制将被取消。
2、2020年1月23日,证监会发布《证券公司风险控制指标计算标准规定》,从三个方面放宽了证券公司的约束:
(1)对股票质押业务的信用风险计算标准设置了“新老划断”的安排;
(2)优化信用债券投资的计算标准,将AA级信用债券的市场风险计算比例由50%降至15%,将BBB级信用债券的计算比例由80%降至50%,并适当放宽上述信用债券的流动性指标计算标准;
(3)允许证券公司为其投行、资管等证券业务子公司提供的流动性担保承诺,计入子公司可用流动性资产转移。
3、2020年3月6日证监会降低证券公司缴纳证券投资者保护基金的比例,其中A类、B类、C类、D类证券公司分别按照其营业收入的0.5%、0.6%、0.7%、0.7%的比例缴纳2019年与2020年度证券投资者保护基金。
七、部分政策层面有所收紧
(一)整顿高息揽储
存款端的高利率水平一定会传导至贷款端,从而阻碍贷款利率的下行。因此近年来监管部门也在打击高息揽储或变相揽储高息揽储的行为,这里面既包对类货基金、现金管理类产品等存款替代产品的约束,也包括对结构性存款的约束。
2019年12月27日银保监会和央行联合发布《关于规范现金管理类理财产品管理有关事项的通知(征求意见稿)》以及2020年3月4日央行发布《关于加强存款利率管理的通知》(银发(2020)59号)的目的便是基于此。
银发(2020)59号文明确将指导市场利率定价自律机制加强存款利率自律管理,将结构性存款保底收益率纳入自律管理范围,同时将银行执行存款利率管理规定和自律要求情况纳入MPA,并将上述情况纳入金融机构合格审慎评估。
(二)央行直接提出银行要让利于实体
2020年2月19日,央行发布2019年四季度货币政策执行报告,对市场比较关注的商业银行高利润增速进行了讨论,并在专栏2(理性看待商业银行利润增长)的最后一部分(即“进一步发挥银行服务实体经济的作用,畅通经济金融良性循环”)突出了一句话“银行要发挥利润较多的优势,进一步加大对实体经济尤其是小微企业的支持力度……适当降低对短期利润增长的过高要求,向实体经济让利”,这种表述在国家的任何文件中均是首次出现,其用意就在于希望商业银行提高对小微企业的不良容忍度,同时降低对小微企业的授信利率,加大对小微企业的核销力度。
对此央行的解释是我国商业银行的管理成本太低(成本收入比平均为30%左右),远远低于国际主要银行的50%,因此商业银行需要进一步让利。某种程度上来看,LPR新报价机制的推出本身就是银行向实体让利的具体体现,商业银行为缓解自身的利差压力将不得不通过以量补价、多利用同业资金来源以及尽量争取再贷款、转贷款等央行和政策性银行提供的低成本资金。
这一轮政策密集期并没有结束,未来仍将继续,在3月30日大幅下调7天OMO20个BP、4月3日预期内降准+预期外降息(时隔12年首次下调超额存款准备金利率)后,SLF利率、MLF利率、TMLF利率以及LPR也将继续下调。而现在比较确定的结论正如我们之前在报告中所提及的那样,中国正向低利率政策环境靠近,“一次调整、多次降息”的政策框架也已基本形成,而政府加杠杆、经济恢复之后的债务置换仍然需要低利率的政策环境在较长时期内给予配合。
请注意这里我们并没有讨论地方监管部门出台的一系列政策,因此地方相关政府总体上是基于国务院各相关部委的精神来出台政策,同时地方相关出台的相关政策也会从地方政府的视角来考虑,这意味着地方政府的出发点实际上是尽量希望地方金融机构多出力以配合地方政府和企业加杠杆,更意味着地方金融机构与地方政府有较多的合作空间,当然二者之间的合作也存在一定利益分配(而地方金融机构有较多的政策资源可以争取)。
八、附件:其它相关政策汇总
下面仅列示前文未给予讨论的政策(银保监会层面的政策主要以保险类为主,实际上2020年以来借新冠疫情之机保险类政策发布的频率较高):


【完】
长期坚持提供干货不易,如文章引起大家共鸣、对大家有帮助,请大家赞并转发,以支持我们提供更多干货,谢谢。
专注十年,持续打造全面有价值的贸易金融知识库
如何理解甘肃银行业绩指标大幅恶化与股价暴跌事件?
更多关键词,请到公众号对话框输入,获取更多干货。
商务合作:手机号同微信:18501955840(备注合作事由)
研报定制/公众号代运营/内容撰写服务:18600329996
定制线上直播课:刘老师 15601009440
定制线上直播课:刘老师 15601009440


