
(点击图片查看详情)
来源:任博宏观论道
本文仅代表个人观点,不代表所供职单位


不同的牌照因其稀缺性、政策导向、业务范围、协同效应以及业务属性等原因而呈现明显差异,相对而言各类牌照的价值排序依次为信托(几乎全牌照)、保险(和商业银行经营理念一致且客户资源丰富)、证券(可以从事证券经纪与保荐等带来大量客户的资本市场投行与中介业务)、金融资产投资和金融资产管理(加快资产流转与寻找优质资产以及政策倾向性比较明显)、理财子公司或基金(发展高净值客户与私人银行业务以及实现轻型运营)、消费金融(可弥补零售业务的短板)以及金融租赁(可弥补跨区域运营的不足)等。
整体上来看,信托、基金与理财子公司等三类牌照的特征比较相似(也包括其它资管牌照),即以表外业务为主、资产负债率比较低。诸如保险、银行、消费金融、AMC、AIC、金融租赁等则以传统利差收入类业务为主,而券商则主要以经纪类业务、承销与发行类业务、财务顾问等为主。
1、目前共4607家银行业金融机构法人(截至2019年底)
(1)根据银保监会2020年3月24日发布的《银行业金融机构法人名单》,截至2019年12月,我共有4607家银行业金融机构法人。其中,国有大行6家、股份行12家、开发性银行1家、政策性银行1家、住房储蓄银行1家、外资法人银行41家、城商行134家、农商行1478家、村镇银行1630家、农村合作银行28家、农信社747家、农村资金互助社44家、贷款公司7家。
(2)另有金融资产管理公司4家、信托公司68家、消费金融公司24家、汽车金融公司25家、金融租赁公司70家、财务公司224家、货币经纪公司5家、其它金融机构23家。
这里的其它金融机构主要包括金融资产投资公司5家、理财子公司9家、百信银行、中信保、中信登与中债登、汇达资产托管、中国外汇交易中心、上海黄金交易所、建信养老金管理、山东省城市商业银行合作联盟等。
2、目前共240家保险机构法人(截至2019年底)
(1)根据银保监会2020年3月24日发布的《保险机构法人名单》,截至2019年12月,我国共有240家保险机构法人。其中包括14家保险集团(控股)机构、88家财险公司、74家寿险公司、12家再保险公司、8家养老保险公司、7家健康险公司、26家保险资产管理公司
3、目前共262家券商和基金管理机构(截止2020年5月,不含子公司)
根据证监会披露的信息,截至2020年5月,我国共拥有133家券商、129家公募基金管理机构(其它还包括一些具有公募基金资质的非基金公司)。此外券商和基金公司还有一些子公司,如19家券商资管子公司、79家基金子公司等。
(二)商业银行控股非银金融机构:隶属于银保监会管辖体系(111家)
1、45家银行拥有金融租赁牌照:地方性银行合计32家、城商行22家
70家金融租赁公司中有45家为商业银行控股。其中国开行控股1家、国有大行控股4家(无中行和邮储银行)、股份行控股8家、城商行控股22家、农商行控股10家、四大AMC控股3家(无东方资产)、其它类型企业控股21家。



2、消费金融公司(24家):16家城商行拥有消费金融牌照
实际上目前已有28家消费金融公司,其中有22家与银行有直接或间接关系。具体来看,国有大行控股2家(中国银行和邮储银行);股份行控股5家(招商银行、兴业银行、中信银行、光大银行与平安银行)、城商行13家;农商行1家(重庆农商行)以及外资行1家(中国信托商业银行)。


3、仅2家城商行拥有汽车金融牌照
目前共有25家汽车金融公司,但仅2家城商行有徽商银行和西安银行两家城商行拥有汽车金融牌照。据悉平安银行正考虑申请此项牌照。

4、银行系信托公司(4家):2家国有大行、2家股份行
截止目前,我国共有银行系信托公司4家,分别为建设银行、交通银行、兴业银行以及浦发银行。

5、银行系保险公司(12家):1家城商行拥有保险牌照
自2009年监管松绑商业银行入股保险公司以来,银行系保险公司经历了从无到有、从小到大的历史变迁过程,目前银行直接控股保险公司有8家,与银行属于同一金控公司的有3家,通过子公司持有1家,总共12家。城商行里面只有北京银行拥有保险牌照(持有中荷人寿50%),其他都为金控公司。
当然部分全国性银行还拥有不只一家保险公司,这里不再赘述。

6、金融资产投资公司(5家):均为国有大行
目前国内已成立5家金融AIC,且均成立于2017年、母公司均为国有大行,注册资本合计达到540亿元,均在100亿元以上。
除国有五大行外,股份行中的平安银行与兴业银行也于2018年8月和12月相继宣布要成立金融AIC。地方性银行中的广州农商行也发布公告称将出资50亿元(持股比例不低于35%)合资设立金融资产投资公司,这也是目前为止唯一宣布要成立金融AIC的地方性银行。
根据最新政策导向,未来金融AIC扩容已成必然,特别是股份行中可能会有3-4家获批成立金融AIC,保险机构设立金融AIC也是题中之义。

7、理财子公司(19家):国有六大行、5家股份行、6家城商行以及1家农商行
2020年以来,已有两家理财子公司获批,分别为青岛银行的青银理财和重庆农商行的渝农商理财,至此已经有19家理财子公司获批筹。包括全部国有六大行、5家股份行、6家城商行、1家农商行和1家合资理财子公司(汇华理财)。5家获批理财子公司的股份行分别为光大银行、招商银行、兴业银行、中信银行与平安银行,6家城商行则分别为杭州银行、宁波银行、徽商银行、江苏银行、南京银行与青岛银行,重庆农商行也成为第一家获批筹建理财子公司的农商行。

(三)商业银行控股非银金融机构:隶属于证监会管辖体系(35家)
1、银行系证券公司(14家):城商行仍为空白
根据统计,目前共14家银行直接或间接拥有券商牌照,但也仅局限于全国性银行,地方性银行目前尚无一家拥有券商牌照。
具体来看,14家券商由境内银行控股,分别为政策性银行1家(国开行)、5家国有大行以及7家股份行(其中招商银行拥有永隆证券和招商证券两家)。可以看出目前全国性银行中仅剩两家政策性银行、邮储银行、浦发银行、华夏银行、浙商银行、广发银行以及恒丰银行等8家未拥有券商牌照。

与此同时还5家券商为境外银行控股,分别为瑞信方正证券、瑞银证券、汇丰前海证券、东亚前海证券和中德证券。

2、银行系期货公司(6家):均为全国性银行,城商行目前仍为空白
对于混业经营而言,市场大多关注证券牌照、基金牌照、保险牌照等,很少有人注意到还有一类期货牌照,这与期货市场发展还不成熟有较大关系。
截至目前,银行系期货公司数量可以用凤毛麟角来形容,总共仅6家,且均为全国性银行。

3、银行系基金公司(15家):国有大行5家、股份行4家、城商行4家
我国目前共148家拥有公募基金管理资格的公司,其中银行系基金管理公司共15家。
(1)15家银行系基金公司无一家100%持股,且2013年以来仅设立1家。
(2)15家银行系基金公司中,国有大行5家(邮储银行尚没有)、股份行4家、城商行4家以及外资银行2家。具体来看股份行中仅招商银行、民生银行、浦发银行、兴业银行等4家拥有基金管理公司,城商行中仅有北京银行、上海银行、南京银行与宁波银行等4家拥有基金管理公司。

(四)汇总分析
1、全国性银行:多数综合化布局已非常完善
从国开行、国有大行以及股份行的综合化经营情况来看,国开行、国有大行以及招行、兴业银行、浦发银行、中信银行的综合化布局相对较为完善,多数全国性银行已直接或间接实现了全牌照布局(拿到信托牌照的银行则相对较少),少数则通过集团完成了综合化布局(如平安银行等)。

2、地方性银行:43家银行拥有非银牌照,12家拥有不止一个非银牌照
(1)根据我们的统计,目前共有43家地方性银行拥有非银牌照,其中有12家银行至少拥有2个非银牌照。这12家银行分别为北京银行、南京银行、上海银行、宁波银行、徽商银行、重庆农商行、江苏银行、青岛银行、重庆银行、哈尔滨银行、中原银行与长沙银行。
(2)剩余31家地方性银行拥有的1个非银牌照主要以金融租赁和消费金融为主,特别是金融租赁。
(3)部分银行还拥有基金(4家城商行)、理财子公司(6家城商行和1家农商行)、汽车金融(徽商银行与西安银行)和投行平台(上海银行)。


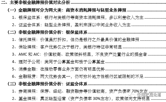
二、主要非银金融牌照价值对比分析
(一)金融牌照可分为两大类:高资本消耗牌照与轻型业务牌照
目前国内的金融牌照主要包括银行、保险、信托、券商、金融租赁、理财子公司、期货、基金、基金销售、金融资产投资、金融资产管理、消费金融、汽车金融、第三方支付牌照等这样几类。进一步,我们可以将上述牌照分为两大类,
1、银保监体系:银行与类银行等高资本消耗牌照,多以利差收入为主
具体包括银行、保险、信托、金融租赁、金融资产投资、金融资产管理、理财子公司、消费金融、汽车金融等等。这些机构均由银保监会体系监管,盈利方式以传统利差收入为主,既要直接面对客户,也要主动寻找优质项目,且其从事的业务多为高资本消耗类别。
整体来看客户资源与资产一般多集中于银保监会体系内,这也导致银保监体系下的金融机构往往还呈现出员工数量与网点机构数量较多、人均收入可能不高的特征(当然信托公司是一个例外),相对而言证监会体系下的金融机构则呈现出人均创收能力更强的特征。
2、证监会体系:轻型业务牌照,盈利来源以中间业务收入为主
具体包括券商、基金、期货等牌照。所谓轻型业务牌照是指客户和项目几乎均来源于第三方,如券商、基金的客户和项目几乎均来源于商业银行,而这些非银机构从事的大多为轻型业务,且盈利方式主要以管理费等中间业务收入为主。
当然近年来证监会体系下金融机构的类银行化特征比较突出(也即影子银行),所以受到的监管约束力度也有所增强,回本本源与主动转型的诉求较强烈。
(二)非银金融牌照价值分析:银保监体系
正如前文所述,银保监体系下的金融牌照主要包括银行、信托、保险、金融资产管理、金融资产投资、理财子公司、金融租赁、消费金融等等。考虑到银行具有客户与资金以及天然的杠杆优势,从而成为其它非银金融机构难以望其项背的牌照。至于其它具体牌照价值,我们认为从高到低依次为信托、保险、AMC和AIC、理财子公司、消费金融以及金融租赁等。
1、信托牌照:价值虽打折扣,但仍是银行之外最具价值的金融牌照
(1)信托行业曾经历金融行业中最严厉最频繁的五次整顿,其数量也从之前的1000多家稳定在目前的68家左右,2018年以来信托行业再次面临银保监会的严厉监管,且信托行业的自身问题在近期也频频发生,风险隐患问题正逐步引爆,可以说资管新规环境下信托行业的私募和主动管理属性正逐步强化。但大的方面来看,信托牌照在除银行之外的各类金融行业中仍然最具价值和想像力。

(2)当然和之前相比,目前的监管政策更关注信托公司在资本和风险方面的情况。同时信托公司的“双评级”模式也正在对信托公司的业务范围进行约束(银监部门与信托业协会均进行评级),特别是银保监会的《信托公司监管评级办法》中对信托公司在创新类、发展类和成长类层面的划分,已经对信托公司形成明显的引导效应。其中创新类信托公司(差不多10家左右)可以从事前文所述的所有业务和优先试点创新业务(目前仅有平安信托、中信信托、中融信托、华能信托、上海信托、中航信托、重庆信托、外贸信托及交银信托),发展类信公司则可以开展企业年金基金管理、特定目的信托机构、受托境外理财、股指期货交易、设立专业子公司等业务,成长类信托公司将严格受限。
(3)和银行相比,信托最大的不足是没办法充分利用杠杆(资产负债率比较低),所以信托行业的净资产回报率与总资产回报率整体上比较接近,但即便如此信托行业的资本回报率也明显略高于商业银行,这主要是因为信托行业的创利源于表外而非表内,轻资产特征较为突出。以2019年数据为例,信托行业固有资金为7677.12亿元,表内资产负债率仅为17.73%,但其表外信托资产余额则高达21.60万亿元,人均创利更是达到244.23万元。
但一直以来信托行业的信托业务主要为通道类或类信贷业务,与真正的信托业务具有本质上的差异,因此近年来信托公司面临的监管环境也越来越严,过去那种几乎全业务牌照的信托公司势必会打折扣。但是应该要认识到,信托公司从法理上讲仍是天然的SPV和最佳的资产管理机构,具备开展资产管理业务、财富管理业务和交化业务的天然优势,兼有高资本业务和轻型中介业务的双重优势,这是其它任何机构均无法比拟的,也应是监管进行业务创新试点的优先考虑对象。因此,整体上看信托牌照依然是除银行之外最具价值的金融牌照,“年年难过年年过”是对信托行业每年经营境况的最佳表述。

2、保险牌照:客户优势仅次于银行,类银行特征非常明显
保险牌照具体是指保险机构经营许可证,一般包括经营保险经纪业务许可证、保险兼业代理业务许可证、保险公司法人许可证和经营保险业务许可证等。
(1)2012年以后保险公司资金运用灵活与自由度明显提升,大幅举牌上市公司,以及保险资金盈利的周期被大大缩短等因素,使得其保险牌照的价值越来越抢手。虽然在2016-2018年期间保险行业在资金运用方面受到严格约束,但近两年以来保险资金运用在政策层面有重新放松的倾向,鼓励其进入证券市场、股权与债权市场似乎已成为政策层面的共识。
(2)相对而言,保险牌照属于贵族身份,其资产负债管理等和银行具有较好的互补性(具有几乎相近的资产负债率和杠杆经营优势),主要体现在保险行业资金来源比较稳定且相对较长、保险行业资金运用多和国家大型项目联系在一起等等。可以说正是由于保险公司天然的杠杆优势、稳定的资金优势、长期且稳定的资产收益优势,使得保险公司的资本与资产回报率非常可观。
此外,年金和养老金等资产管理业务也和保险牌照关联性较大,对于商业银行而言,保险牌照是仅次于商业银行获得客户的最好通道。

3、AMC和AIC:价值较高、政策倾斜明显,不良资产处置行业的掘金者
AIC是基于债转股政策条件下新型成立的一类机构,但目前只有全国性银行可以介入。整体上目的地,目前地方性银行暂时不具备涉足AIC和全国AMC的条件,现阶段地方性银行可能也只有通过地方AMC的方式介入。
虽然AMC与AIC对于地方性银行而言,申请获取牌照的难度较大,但其牌照的价值却不言而喻。考虑到未来数年国内商业银行的资产质量压力和不良资产行业的空间较大,以及各类不同资产的平台转让需求,意味着AMC(包括地方)、AIC在接触资产、评估资产、获取资产等方面具有得天独厚的优势。
特别是借助于上述优势,AMC和AIC还可以进一步通过设立私募基金、项目融资计划等来实现与金融机构、实体企业的直接对接,既可以承接股权、也可以债权,在股权与债权之间具有比较大的灵活性,因此某种程度上可以弥补商业银行传统业务的不足并同样可以使商业银行的运作更加轻型。
此外,从现有四大AMC的发展趋势来看,未来AIC也有进一步发展成为金融控股集团的趋势,而控股AMC只能通过收购地方AMC的路径来完成,如平安银行收购上海AMC形成的陆金所等。

4、理财子公司:类同于公募基金却胜于公募基金
商业银行设立理财子公司的好处在于既可以拓展可投资资产及相关业务(比如获得公募牌照、设立私募基金、参与债转股、进入权益市场)的范围,亦可在客户端和渠道端进一步打开发展空间(通过互联网公司等第三方代销渠道),还可缩小与同业的差距(那些拥有基金和理财子公司的商业银行显然在获取客户方面具有明显优势),甚至在巩固以上优势的基础反过来促进零售业务的发展、助力零售业务突破发展瓶颈。
严格来讲理财子公司本身是轻资本型的买方机构,和信托公司以及证监会体系下的基金管理公司比较像,当然商业银行在经营理财子公司时可能会面临水土不服、文化相悖的情形。不过相较于公募基金机构而言,理财子公司的牌照价值优势更明显,并且理财子公司依靠商业银行背后的同时还有很多想像空间。
5、消费金融:在推动零售业务方面仍有明显优势
城商行持有较多的另一类牌照为消费金融,也是过去监管部门较为认可和支持城商行获取的业务牌照。无论是从理论还是实际操作中来看,消费金融算是对商业银行传统零售贷款不足的弥补,在消费金融成为拉动消费增长的动力下,居民加杠杆未来仍有一定空间,作为从事零售贷款的独立主体,消费金融比商业银行更有优势,效率也更高。
(1)当然近年一系列消费贷、首付贷、校园贷等问题受到监管层面的密切关注以及消费贷业务资产质量恶化的倾向也需要引起关注,后续消费金融业务的高杠杆、高收益操作模式可能会存在一定问题。
(2)一般消费金融公司主要通过信用下沉和充分挖掘场景和流量来拓展业务,其分散风险的方式是秉承“小额、分散”的原则。同时由于资金成本较高,因此其资产端的收益诉求也会比较高(当然这也其客户信用层级不高有关)。同时其在资本补充和资金来源方面不如银行,因此业务难以快速上量,需要借助银行、股东、互联网金融等第三方力量来解决资金、场景和流量的困境。
因此,我们认为消费金融牌照的价值仍然存在,其价值主要体现在独立的消费金融机构可以突破很多政策性和制度性的束缚,并且可以通过消费金融公司更为方便地引入第三方合作机构和相关业务合作模式。
6、金融租赁:两大优势去其一,仍可弥补地方性银行区域限制的不足
目前城商行持有较多的一类牌照便是金融租赁。某种程度上来说,商业银行获得金融租赁牌照的动机主要有两个,即突破跨区域经营限制和通过售后回租从事类信贷业务突破监管约束。
(1)所谓售后回租的融资租赁业务模式实际上就是商业银行的类信贷业务,仍然是以赚取利差收入为主,先前主要借助于商业银行的资金和杠杆优势,但现在同样正面临与商业银行一样的困境,同时现在售后回租业务正在面临日益严厉的监管,今年以来江南金融租赁等银行系金融租赁公司由于没有在售后回租业务中按照商业银行统一授信的原则履行尽职调查等职责,受到银保监会的处罚。
(2)不过,金融租赁目前基本仍是一张“全国性”的金融牌照,业务不受注册地限制、业务范围可覆盖全国各省市地区的优势仍然存在,与城商行之间可产生区域协同和业务协同作用。
第一,业务协同方面,城商行与金融租赁公司可以相互推荐业务,实现多方互利共赢。一是金融租赁公司可充分利用银行在信贷业务管理方面成熟的运作模式,与银行异地分支机构密切合作,做大做强。二是在其营销拓展过程中也可在资管业务等方面为城商行提供全国性的业务合作推介,例如助力对公客户优化资产负债结构、开展租赁ABS等。
第二,金融租赁公司从事的业务如果后续能够真正转型为所谓的直接租赁,那么在某种程度上也可以进一步丰富商业银行信贷业务的抵押范围,并主动介入和积极参与航空设备、医疗设备、大型装备制造业等领域,可以和商业银行现有业务形成有效互补。
(三)非银金融牌照价值分析:证监会体系
证监会体系下的非银金融牌照主要有券商牌照、基金牌照和期货牌照等,限于篇幅,这里不涉及期货牌照。
1、券商牌照:保荐、经纪、融资融券等价值较高,资产负债率70%左右
目前内地券商牌照在经历16年停发之后,有望重新进入政策放松的阶段,特别是在合资券商以及商业银行获得券商牌照等方面。其中,2016年批复申港证券和华菁证券;2017年批复汇丰前海证券和东亚前海证券;2019年批复摩根大通证券(中国)和野村东方国际证券;2002年批复甬兴证券和金圆统一证券。
(1)券商牌照是一个大的统类,实际上还有很多细项,如证券承销与保荐牌照、证券经纪牌照、证券自营牌照、证券投资咨询牌照及证券交易、证券投资活动有关的财务顾问牌照、证券资产管理牌照、融资融券牌照等等。
(2)由于拥有客户和资金的双重优势,且大多已经开展了非资本市场类的投行业务(如债券承销、财务顾问、财富管理、资产证券化等),因此对于商业银行而言,比较有价值的券商牌照包括证券保荐、证券经纪、证券自营、证券投资咨询及证券交易、融资融券等这些商业银行传统无法业务尚无法涉足的领域。
(3)由于券商既不掌握客户也不拥有资金,因此其主要从事两项业务,即类银行业务和轻型中介业务,这也使得其财务指标呈现出业绩波动幅度明显较大的特征(这从营业收入与净利润增速的波动上便可见一斑),某种程度上对商业银行等其它类银行机构比较有依赖性,且具有“看天吃饭”的典型特征。
可以看出,仅2019年为例,整个券商行业的总资产规模仅为7.26万亿元,资产负债率也仅为70%左右,创造的营业收入和净利润分别为3604.83亿元和1230.95亿元,体量上仅相当于一个招商银行,而其净利润占净资产、总资产的比例也仅分别为6.09%和1.70%。

2、基金牌照:真正轻型运营(资产负债率30%左右),政策倾向支持明显
基金牌照和理财子公司业务牌照能够对商业银行传统业务形成更好的互补,也是为数不多主要以表外为主的金融机构(如基金公司的资产负债率一般为30%左右、主要以管理型资产为主)。
(1)仅从投资范围上来看,基金牌照主要局限于标准化资产,除非投研能力较强外,否则价值不是很高。当然基金管理公司也有自身的一些独特优势,如与商业银行隶属不同监管体系、针对价差收入免征增值税、注册资本要求更低且不受银保监会每年1家非银金融机构申设的政策约束以及可以和其它资管机构开展MOM、FOF等形式的合作。
特别是由于基金管理公司的运作更为规范,因此资管新规以及证监体系下相关政策对基金管理公司的政策倾斜性更为明显,大致可以体现在以下两个层面:
(2)虽然资管新规对多层嵌套给予严格约束,但却明确任何资管产品均可且只能嵌套公募基金。这表表明相较于其它资管行业,政策层面对公募基金实际上是持鼓励态度的,也意味着包括理财子公司在内的其它资管行业机构均可以和公募基金公司开展MOM(管理人中管理人)、FOF(基金中基金)等模式的合作。
(3)政策层面对基金管理公司的鼓励还体现在基础设施REITs层面。例如,2020年4月30日证监会发布的《关于推进基础设施领域不动产投资信托基金(REITs)试点相关工作的通知》明确只有取得公募基金管理资格的券商和基金公司可以设立REIT基金,且只有与上述券商、基金属于同一实际控制人的管理人可以设立发行基础设施资产支持证券,开展基础设施REITs业务。
【完】
长期坚持提供干货不易,如文章引起大家共鸣、对大家有帮助,请大家赞并转发,以支持我们提供更多干货,谢谢。
专注十年,持续打造全面有价值的贸易金融知识库
更多关键词,请到公众号对话框输入,获取更多干货。
商务合作微信:18501955840(备注合作事由)
研报定制/公众号代运营/内容撰写服务:18600329996
