来源 | 中国人民大学、中信证券
整理 | 供应链finance智库
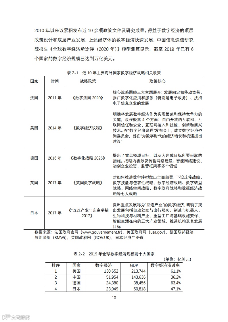
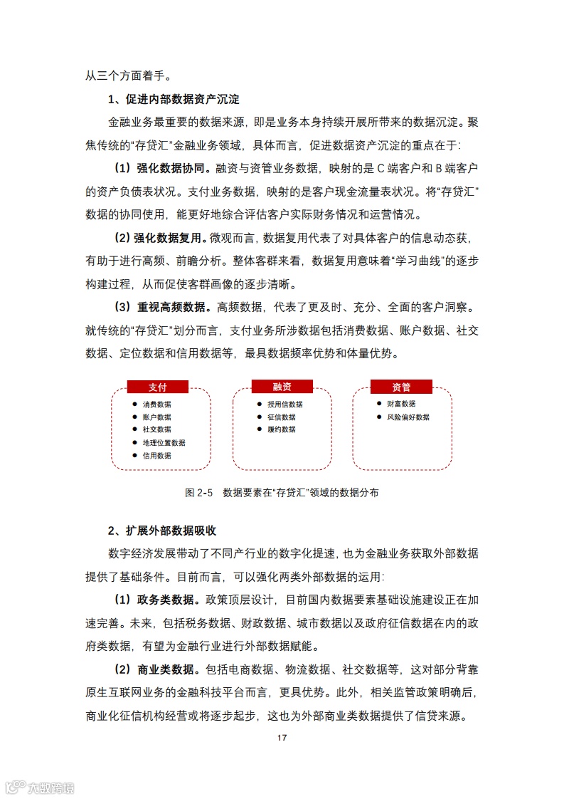
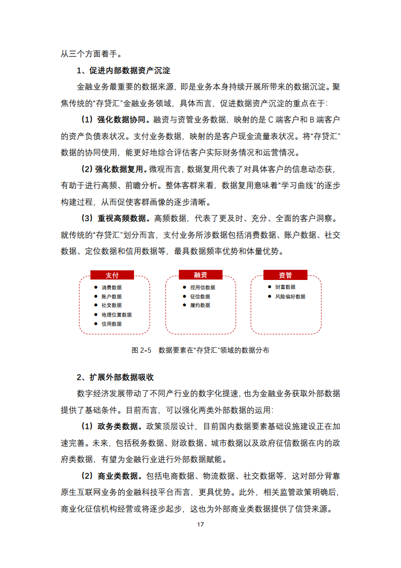
中国金融科技业务发展全球领先。支付、信贷、理财等传统金融业务,与互联网时代的海量客户、海量场景和海量数据高度融合,叠加算法和模型的作用,逐渐演绎为支付科技、信贷科技和理财科技等新兴金融模式。
科技与数据、金融和实体,新时代的金融科技具备了多样性和复杂性的特点。如何在技术要素和数据要素赋能的过程中,提升金融服务实体的质效、促进金融科技行业的可持续稳健发展、保护金融科技用户和消费者权益,是监管部门、金融科技机构和学术研究机构将持续共同探索的课题。
中国人民大学与中信证券联合研究团队对我国金融科技的发展现状、行业脉络及经营情况进行深入分析,形成《数据要素与金融科技创新》报告。
核心结论包括:
第一,金融科技是科技对金融赋能带来的效率提升。
第二,支付科技业务发展,促进资金流转,沉淀入口数据。
第三,信贷科技行业发展,反映了从信用数据到数据信用的过程。
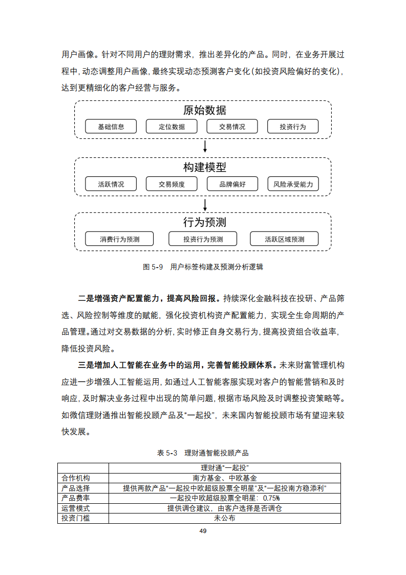
第四,理财科技行业发展,拓展长尾用户财富产品,提升机构资产配置能力。

























































第五届中国交易银行年会
北京 · 12月22日

报名入口
长期坚持提供干货不易,如文章引起大家共鸣、对大家有帮助,请大家赞并转发,以支持我们提供更多干货,谢谢。
专注十年,持续打造全面有价值的贸易金融知识库
商务合作微信:18501955840(备注合作事由)
研报定制/公众号代运营/内容撰写服务:18600329996



