来源:CVA西维咨询
自2018年始,城商行告别跑马圈地时代正式进入了平稳增长期,资产规模在商业银行中的占比稳定在16%水平。随着规模拉动效应的弱化,城商行利润占比显著下滑1.2%。

从增长趋势来看,各类银行规模增速基本趋同,略低于10%。除了受共性的市场和政策因素影响外,如此一致的财务表现也体现了监管的预期。利润增速方面,城商行连续两年表现垫底,甚至在2018年出现负增长,充分暴露了创利能力不足的短板。

聚焦前50大城商行的增长表现,大多数未能实现从规模增长跑道向盈利提升跑道的切换。其中北部地区城商行的盈利表现显著弱于南部地区城商行,体现了一定的区域分化。

2018年后,城商行主体扩张停止,法人机构数量维持在134家,对网点和人员的投入也同步减弱。

分地区来看,中部城商行发展势头仍然强劲,资产规模年均增长超过10%,主要得益于“中部崛起”战略红利的持续释放;不论是宏观层面区域经济体量的增长、产业结构的优化,还是微观层面居民财富和消费水平的提升,中部地区都表现亮眼。

从网点层面来看,城商行经营模式较为传统,尚未找到单点产能提升的有效途径,网均资产规模虽每年稳步提升4%-5%,但仍远低于股份制银行;因此大多不得不采取“以新补旧”的策略,通过开拓新市场、铺设新网点以获取增量。

城商行群体的利润增长表现堪忧,2018、2019两年近乎无增长。通过不同维度的拆解可以看到,其盈利困境主要来自于三个不同层面的短板:1)资本的补充和运用;2)收入来源、结构和盈利模式可持续性;3)网点布局策略及经营质效。

对于经营情况良好的城商行来说,IPO无疑是最优的资本补充手段。经历了两轮上市热潮之后,已有近60%的城商行资产实现了上市,但上市城商行数量占比却仅为22%。

而对于短期难以达到上市要求的中小城商行来说,随着2019年以来资本补充政策的不断倾斜,可选资本补充渠道已出现多元化趋势;但受限于发行门槛、监管评级和市场认可度等多方面因素,中小城商行的资本补充仍然存在瓶颈。

资本运用效率方面,城商行整体情况不佳,ROE从2017到2019年大幅下滑2.9%;反映出城商行发展模式粗放、应对市场变化能力弱、缺少核心竞争力的短板。

从营收角度来看,股份制银行业务布局广、创新能力强,中间业务收入贡献较为突出;国有银行地位强势,传统业务收入可观,因此主动拓展中收的诉求不强;而城商行过去惯性依赖传统存贷和投资业务创收,未来在利差收窄趋势下亟需拓展中收、优化结构。

不可忽视的是,传统存贷业务仍然是城商行未来的主力收入来源。然而从不同类型上市银行净息差走势中可以窥见,随着市场利差空间的收窄,城商行的主动调整能力较弱,无法及时创新业务品种、应用风险定价来提升资产价格、降低负债成本。

2018年至今,市场和监管环境的变化形成了对银行盈利模式可持续性的有效检验。从综合成本率表现来看,国有行、股份制银行表现稳定,而城商行则呈现明显的成本结构波动,根本原因在于其业务发展较为盲从,缺乏独立风险定价能力,盈利模式尚不成熟。

从微观的网点层面来看,城商行通过网点数量的增加获取新市场增量以弥补存量网点盈利下滑的态势,本质上等同于“以量补价”;而在同样的时期,股份制银行则更加注重结构调整和质效提升。


2018年至今,城商行经历了增长拐点和严监管周期下的转型阵痛,整体发展成效欠佳。未来在充满不确定性的市场常态下,“群体性繁荣”不会重现,城商行需把握个体差异化优势,尽快完成从高速增长向高质量增长的跑道切换,弥补能力短板,提升经营质效。
➜ 经济发展
国内经济体量和结构总体趋势向好,2021年在低基数效应下GDP增速预计在7.9%~9.6%之间。

然而,仍会有一系列内外部因素将对经济恢复的程度和节奏产生影响,主要包括:全球疫情和政治博弈的持续发酵,国内有效需求的疲软和第三产业常态回归的滞后。我们认为,国内经济恢复到常态化水平的时间点仍存在较大的不确定性。而城商行在“回归本土、支持实体”的政策导向下,未来的增量空间将与实体经济高度关联。

➜ 货币政策
2020年下半年,在经济如期复苏的情况下,非常规货币政策逐步退出,整体调控基调由“宽松”过渡为“稳健”。但在外部环境充满变数的情况下,未来货币政策仍会保持相机抉择的空间,以确保对经济恢复的必要支持力度。

➜ 利率空间
国内利率市场化加速推进,存贷息差的不可逆收窄必然对城商行盈利提升形成阻碍。然而,从近期普惠贷款定价温和上行、信用卡透支利率放开等情况来看,监管对各类银行在小微信贷、信用卡、消费信贷等特定业务的利率干预和管控力度存在不确定性。

➜ 风险防治
2020年的宽信用环境使得三大部门的杠杆率水平均显著跳升,同时银行整体不良贷款率呈现攀升趋势。城商行因延期还本付息政策的实施,得以缓解其当期风险压力,但无法消除风险。未来城商行不良延迟暴露的时间点及其应对能力存在不确定性。

➜ 资本补充
2020年银行加大信贷投放导致资本快速消耗,相比而言城商行资本充足率水平较低。尽管可以预见,监管将着力丰富资本补充渠道,但其门槛和要求较为严格。对于资质条件不佳的城商行来说,可选资本补充渠道是否能匹配当期发展诉求存在不确定性。

➜ 公司治理
包商事件引发了监管对中小银行公司治理的高度关注。随着《银行业保险业公司治理三年行动方案》的发布,监管的思路已基本明确,但未来对“问题银行”可能采取的处置措施和力度仍存在不确定性;不排除监管将主动推进中小银行合并重组的可能。

➜ 金融开放
2019年以来,我国金融领域对外开放进入新阶段,国际领先金融机构的进入对国内银行既是机遇也是挑战,双方将形成“竞争”还是“竞合”格局存在不确定性。

➜ 服务模式(消费线上化、信贷化,储蓄理财化)
随着经济发展和技术创新,国内居民的消费观念和行为发生了巨大改变,消费线上化、信贷化程度不断加深;再加上“扩内需、促消费”国家战略的实施,为银行在资产端布局消费金融提供了有力支撑。

与此同时,需求端和供给端的共振正在加速国内储蓄理财化的进程,各类金融机构纷纷抢滩财富管理市场,银行需尽快合理调整负债端策略。但不同区域市场的客户意识转变和创新模式的适用程度存在不确定性,城商行需适度布局明确的政策性机会。

➜ 金融科技(技术革新、审慎监管)
面向十四五,科技创新必将加速,新兴技术将不断催化银行业的经营管理模式变革。但新技术实现应用转化的进程,以及对于原有模式的颠覆程度存在不确定性;同时各类银行金融科技实力分化日趋明显,对城商行来说是“危”是“机”暂不可知。

此外,近期针对多个互联网金融领域的监管动作和政策出台,标志着金融科技被正式纳入金融审慎监管的框架之下。未来监管将重点整治的领域,以及对城商行业务造成的当期影响存在不确定性。

综合考虑国内经济基本面以及金融环境变化对银行业的潜在影响,预计未来五年城商行总资产规模年均增长6.7%~8.8%。盈利方面,基于对城商行经营效益提升的合理预期,预计未来五年城商行净利润年均增长7.0%~10.0%,在商业银行中的占比提升1.3%~3.3%。

➜ 轻发展
发展到一定规模、具备稳定盈利能力的价值梯队城商行,应对不确定性的最优策略是遵循“轻发展”路径打造轻型银行,通过更少的资本消耗和更高的经营效率确保内生性增长。

【案例】招商银行自2014年提出“轻型银行”战略以来,通过公司、零售、金融科技、组织文化的全方位转型,不断拉开与国有行、股份制的ROE水平差距。

➜ 建生态
未来银行所面临的竞争必将是生态综合能力的竞争。具备能力优势的头部城商行需要充分发挥想象力,先“拿进来”,再“走出去”,充分借力生态资源并融入生态发展,实现外延性拓展。

【案例】北京银行从B端政企资源、C端场景流量、直销平台运营三方面同步发力,优先切入了优质场景和资源;同时以赋能业务为原则,分阶段推进数字化能力建设、固化和升级。目前已成功驶入了场景生态圈构建的快车道。

➜ 挖价值
对于具备一定盈利优势的中小城商行来说,不论过去适用何种经营模式,未来的增量收益必将来源于对客户综合价值的挖掘。基于优势客群的综合化经营是城商行在资源能力有限情况下的最佳选择。

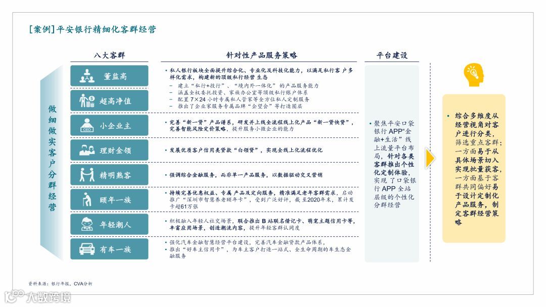
【案例】平安银行基于集团综合金融资源,聚焦定位八大重点客群并对应输出定制化策略。对客群的优选综合覆盖了资产水平、职业/行为/年龄特征、场景等维度。

➜ 拓市场
遵循监管对区域性银行的定位和发展预期,中小城商行未来的规模增量需着眼于对本地市场的下沉深耕。从战略必要性的角度来说,城商行仍需评估本地各县域、农村的经济产业环境和政策导向,是否与自身资产负债经营目标相匹配。

【案例】长沙银行自2015年起开始谋划省内市场下沉布局,2016年将县域金融列为全行四大品牌战略之一,并提出用三年的时间覆盖 90%的县(市)、20%的乡镇和10%的行政村的宏伟目标。目前已形成近4,000家农村金融服务站的布设。

➜ 打基础
中小银行合并重组的大幕已拉开,规模和盈利均不占优的城商行将面临生存压力。而做强基础客户、做优基础业务、做实基础能力正是城商行未来得以生存的关键。

【案例】宁波银行作为区域性银行的标杆,自2011年的第一轮规划即意识到银行“双基”工程的重要性;并在之后十年的发展进程中,不论市场风云变幻,均保持对基础客户、基础业务的战略重视和持续投入,建立了难以撼动的竞争优势。

近三年,宁波银行对基础客户培育的重视程度有增无减,先后提出了“211工程”和“123客户覆盖率计划”;同时,结合自身中小微特色,精准定位白领和小微企业客群开展综合化经营,建立了产品、服务、风控等方面的能力优势。

➜ 做特色
在打好基础的前提下,未来生存的第二关键要素是提升盈利。在监管对房地产贷款的明确约束下,规模较小的城商行必须着眼于打造经营贷和消费贷特色优势,在增厚盈利的同时构筑业务护城河。

【案例】中国农业银行与中企云链银企签订战略合作协议并推出“保理E融”产品,该产品凭借科技含量高、覆盖范围广、办理效率快、客户体验好的特点,成为其进一步提升民营和小微企业服务能力的重要抓手,将加速小微金融数字化转型。

数字化转型并不存在标准路径,需“因人而异,因时制宜”。对于客群特征更为明显的城商行来说,数字化能力布局切勿盲从;初期应以业务需求引领科技能力建设,优先满足基础业务和服务功能上线的需求,逐步做优做精,实现全面的数字化转型。

【案例】技术驱动银行业态变革的趋势下,长沙银行凭借前瞻的战略布局意识,克服了科技及数字人才短缺的瓶颈,从业务驱动到科技引领、从基础设施建设到数据赋能、从线上化到数字化,走出了一条更为贴合城商行发展实际的转型之路。

面向未来,从国内外宏观环境到银行所处的经营生态,都将持续变化和共振,城商行将面临巨大的不确定性。无论市场走向如何,作为现代金融体系不可或缺的一环,城商行都需要在危机中寻求破局、以开放的心态拥抱变化。若能正视危机、合理制定差异化应对策略,城商行在未来的变局中仍将大有可为。
2021第五届中国供应链金融年会
银行占比30%
核心企业占比20%
扫码查看会议详情及在线报名

扫码线上报名
奖项申报、会议咨询
郭女士 18501955840
刘先生 15601009440
商务合作微信:18501955840(备注合作事由)
研报定制/公众号代运营/内容撰写服务:18600329996


