
大数据分析平台综述
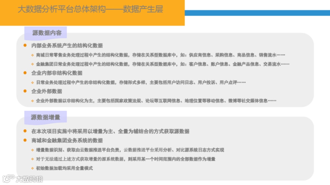
大数据分析平台总体架构
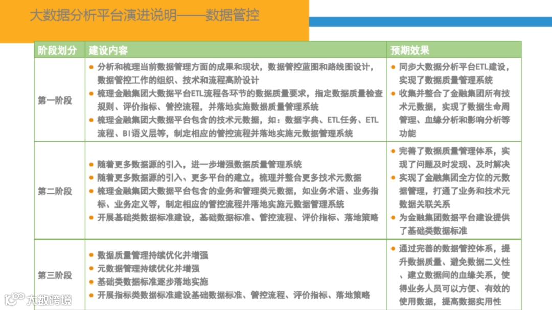
大数据分析平台演进路线
大数据分析平台实施重点
数据治理管理平台
里面设计的详细的架构方案设计,甚至还有网络拓扑和服务器配置,大家收藏呀!

















































































(来自:肉眼品世界)

长期坚持提供干货不易,如文章引起大家共鸣、对大家有帮助,请大家赞并转发,以支持我们提供更多干货,谢谢。
商务合作微信:18501955840(备注合作事由)
研报定制/公众号代运营/内容撰写服务:18600329996


