来源:世经未来
(一)研究引入:政策利好推动票据在供应链金融创新发展
作为疫情期间支持小微企业、实体经济的重要工具,票据在2020年实现了规模的持续增长。上海票据交易所(下称“票交所”)日前公布的数据显示,2020年全年票据市场业务总量148.24万亿元,同比增长12.77%。
2021年是“十四五”的开局之年,我国经济将进入新的发展阶段,票据市场面临的政策环境和市场机遇都将有新的变化。特别是在供应链金融重要性凸显,政策利好不断的情况下,票据在供应链金融创新发展的过程中大有可为。
2020年4月24日,上海票据交易所发布了《上海票据交易所关于供应链票据平台试运行有关事项的通知(票交所发【2020】58号)》,宣布经中国人民银行同意,上海票据交易所积极推动应收账款票据化,建设开发了供应链票据平台,并于4月24日成功上线试运行。
该平台依托电子商业汇票系统,与各类供应链金融平台对接,为核心企业提供电子商业汇票的签发、承兑、背书、到期处理、信息服务等功能,核心企业通过平台签发的电子商业汇票称为“供应链票据”。
供应链票据的面世进一步畅通了中小企业融资渠道,提升了企业供应链融资可得性。当前供应链票据已成为前票据创新的典范,对比,本文将以供应链票据为研究核心,分析业务模式与同业发展现状,从而给未来开展相关业务提供参考指导。
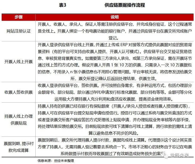
(二)业务研究:供应链票据解析
【定义】:供应链票据是指企业通过供应链票据平台签发的电子商业汇票。两项关键要素需要关注,一是签发场所为上海票据交易所供应链票据平台,二是截止目前票据类型仅为电子商业承兑汇票,非纸票,也非银行承兑汇票。
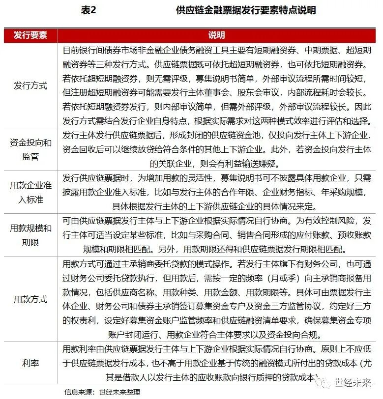
【模式】:供应链票据主要是指采取“1+N”模式,即依托产业链上核心企业的信用,通过核心企业发行非金融企业债务融资工具(包括短期融资券、中期票据、超短融、定向工具等),通过委贷方式向上下游供应链企业(尤其是中小企业)提供资金支持,缓解上下游企业资金紧张,降低其融资成本。同时发行主体在强化对上下游企业控制的同时,利用自身信用获取利差(委贷利率-债券利率)。
【特点】:供应链票据主要具备可拆分、线上操作、开票效率高、前端审查充分等特点,具来看如下:
第一,“可等分”。供应链票据平台利用票交所的技术优势,目前将单张子票据面额固定为0.01元,实现供应链票据形式上的“标准化”,供应链票据可通过任意数额子票据组成票据包的方式进行流转,票据包可拆分为任意额度再次流转,使企业支付和流转更为灵活。
第二,业务均为线上操作。供应链票据属于电子商业汇票,从创设、流转到融资均在线上平台进行操作,相较于纸票而言归集更为简便,业务流程可进行追踪。
第三,开票效率较高。就一般电子商票,企业需在已接入ECDS的银行开户并开通网银功能,并向银行申请开通电子票据功能模块,方可开展电子商票业务;对于供应链票据而言,企业可直接在供应链票据平台发起票据签发的指令,实现企业财务系统与票据系统的直连,更为便捷。
第四,前端审查较为充分,贸易真实性更有保障。供应链票据将核心企业与上下游企业的信息进行整合,将票据嵌入了供应链的场景,贸易背景真实性较高,且经过供应链金融平台审核,整体来看前端审查较为充分。
2021第五届中国供应链金融年会
银行占比30%
核心企业占比20%
扫码查看会议详情及在线报名

扫码线上报名
奖项申报、会议咨询
郭女士 18501955840
刘先生 15601009440
商务合作微信:18501955840(备注合作事由)
研报定制/公众号代运营/内容撰写服务:18600329996


